
English-7
Basic Inspection
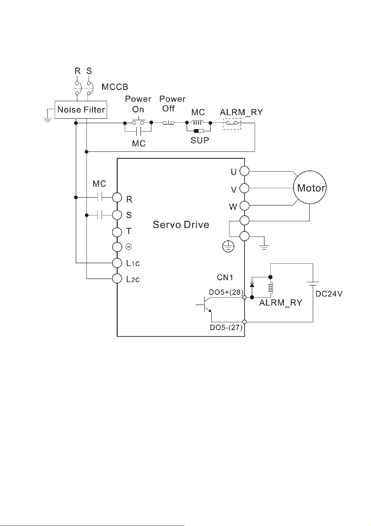
After power in connected to the AC servo drive, the charge LED will be lit which indicates that the AC servo
drive is ready.
Item Content
General Inspection
Periodically inspect the screws of the servo drive, motor shaft, terminal block and
the connection to mechanical system. Tighten screws as necessary as they may
loosen due to vibration and varying temperatures.
Ensure that oil, water, metallic particles or any foreign objects do not fall inside the
servo drive, motor, control panel or ventilation slots and holes. As these will cause
damage.
Ensure the correct installation and the control panel. It should be free from airborne
dust, harmful gases or liquids.
Ensure that all wiring instructions and recommendations are followed; otherwise
damage to the drive and or motor may result.
Inspection before
operation
(Control power is not
applied)
Inspect the servo drive and servo motor to insure they were not damaged.
To avoid an electric shock, be sure to connect the ground terminal of servo drive to
the ground terminal of control panel.
Before making any connection, wait 10 minutes for capacitors to discharge after
the power is disconnected, alternatively, use an appropriate discharge device to
discharge.
Ensure that all wiring terminals are correctly insulated.
Ensure that all wiring is correct or damage and or malfunction may result.
Visually check to ensure that there are not any unused screws, metal strips, or any
conductive or inflammable materials inside the drive.
Never put inflammable objects on servo drive or close to the external regenerative
resistor.
Make sure control switch is OFF.
If the electromagnetic brake is being used, ensure that it is correctly wired.
If required, use an appropriate electrical filter to eliminate noise to the servo drive.
Ensure that the external applied voltage to the drive is correct and matched to the
controller.
Inspection during
operation
(Control power is
applied))
Ensure that the cables are not damaged, stressed excessively or loaded heavily.
When the motor is running, pay close attention on the connection of the cables and
notice that if they are damaged, frayed or over extended.
Check for abnormal vibrations and sounds during operation. If the servo motor is
vibrating or there are unusual noises while the motor is running, please contact the
dealer or manufacturer for assistance.
Ensure that all user-defined parameters are set correctly. Since the characteristics
of various machinery are different, in order to avoid accident or cause damage, do
not adjust the parameter abnormally and ensure the parameter setting is not an
excessive value.
Ensure to reset some parameters when the servo drive is off (Please refer to
Chapter 7). Otherwise, it may result in malfunction.
If there is no contact sound or there be any unusual noises when the relay of the
servo drive is operating, please contact your distributor for assistance or contact
with Delta.
Check for abnormal conditions of the power indicators and LED display. If there is
any abnormal condition of the power indicators and LED display, please contact
your distributor for assistance or contact with Delta.