
Yaskawa Electric America, Inc. – www.drives.com
IG.AFD.60, Page 2 of 8
Date: 07/01/04, Rev:04-07
Encoder Feedback Option Card
PG-X2
Figure 3. Mounting Spacer
6. Precautions and Preliminary Installation:
a. Remove contents from package. Verify that a mounting spacer
(P/N 5RNT41028-9) is included with the card. See Figure 3.
b. Disconnect all electrical power to the drive.
c. Remove the drive’s front cover.
d. Check that the “CHARGE” indicator lamp inside the drive is off.
e. Use a voltmeter to verify voltage at incoming power terminals
(L1, L2, L3) has been disconnected.
f. Insert the spacer into the mounting hole in the base of the drive,
just above the top edge of the control board. See Figure 2.
g. Note: When re-installing the cover, please take care not to pinch
any of the encoder wires.
h. Important: GPD 515/G5 models 20P2 to 22P2 and 40P2 to 41P5 have two closely spaced mounting holes. Insert
the spacer into the hole closest to the control board’s connector 4CN. If inserted in the wrong hole, the spacer WILL
NOT properly align with the PG-W2’s mounting hole.
7. PG-X2 Installation: See Figure 2.
a. Position the bottom edge of the option card into the mounting bracket on the control board’s terminal block. Align two
mounting holes in the card with pins on the bracket.
b. Then angle the top edge of the card into place, carefully aligning connector 4CN on the back of the card with
connector 4CN on the control board. Gently press the card into place until 4CN and the spacer click into place.
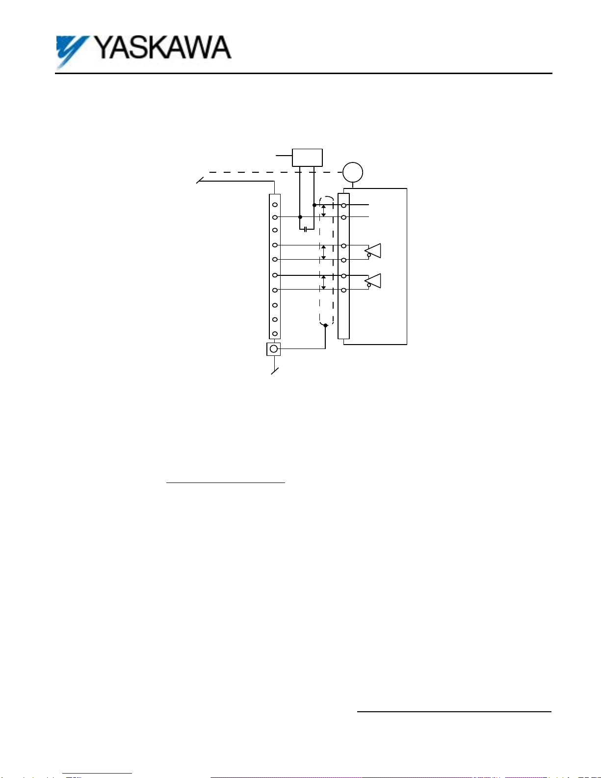
8. Wiring: Refer to Figure 4 and Tables 1 & 2. Make wire connections between the PG-X2 card and encoder as well as any
external monitoring circuits. Observe the following:
a. The need for the marker Z (C) channel depends on the installed custom (CASE) software. Standard software does
not use the marker pulse.
b. Keep the PG-X2 (i.e. control circuit) wiring separate from main circuit input/output wiring. A separate metallic
grounded conduit with ONLY the PG wiring running through it is preferred.
c. To prevent erroneous operation caused by noise interference, use shielded cable for control signal wiring, and limit
the distance to 50m (165 feet) or less.
d. Recommended cable is twisted pair, 22AWG, with overall shield, such as Belden 9504. Refer to “Electrical
Installation” in the drive technical manual for further information on use of shielded cable. The shielded sheath
connection points on the PG-X2 card are terminal TA3.
e. Strip back insulation for a distance of 0.22 in. on wire leads connected to the PG-X2 terminals.
f. Connect the option card ground wire (E) to the drive’s ground terminal TB3 (12 for G5).
9. Adjustment: The+12VDC and +5VDC outputs of the PG-X2 card are factory calibrated. No adjustment should be
necessary.
10. Cover: Reinstall and secure drive’s front cover.
11. Programming: Table 3 lists all drive parameters related to encoder feedback. Ensure that all of these parameters are
programmed to meet the requirements of the application.
12. Start-up: Refer to Section 2 in the drive’s technical manual for testing and start-up information.
13. IG Storage: Place this instruction guide with the drive’s technical manual.