
1
SLUUAP4A–December 2013–Revised July 2016
Submit Documentation Feedback Copyright © 2013–2016, Texas Instruments Incorporated
bq27441 EVM: System-Side Impedance Track™ Technology
Microsoft, Windows are registered trademarks of Microsoft Corporation.
All other trademarks are the property of their respective owners.
User's Guide
SLUUAP4A–December 2013–Revised July 2016
bq27441 EVM: System-Side Impedance Track™
Technology
This evaluation module (EVM) is a complete evaluation system for the bq27441. The EVM includes one
bq27441 circuit module with current-sense resistor. A separate orderable EV2300 or EV2400 PC interface
board for gas gauge interface along with a PC USB cable, and Microsoft®Windows®based PC software is
needed when using this EVM. The circuit module includes one bq27441 integrated circuit and all other
onboard components necessary to monitor and predict capacity for a system-side fuel gauge solution. The
circuit module connects directly across the battery pack. With the EV2300 or EV2400 interface board and
software, the user can:
• Read the bq27441 data registers
• Update the RAM for different configurations
• Log cycling data for further evaluation
• Evaluate the overall functionality of the bq27441 solution under different charge and discharge
conditions
The latest Windows-based PC software can be downloaded from the product folder on the Texas
Instruments Web site.
Contents
1 Features....................................................................................................................... 2
1.1 Kit Contents.......................................................................................................... 2
1.2 Ordering Information ............................................................................................... 2
2 bq27441-Based Circuit Module ............................................................................................ 3
2.1 Circuit Module Connections ....................................................................................... 3
2.2 Pin Description...................................................................................................... 3
3 Circuit Module Physical Layout, Bill of Materials, and Schematic..................................................... 4
3.1 Board Layout ........................................................................................................ 4
3.2 Bill of Materials...................................................................................................... 6
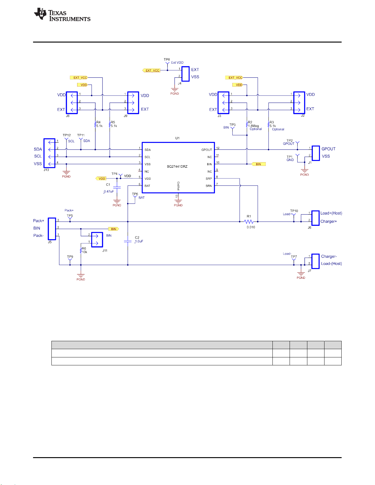
3.3 Schematic............................................................................................................ 7
3.4 bq27441 Circuits Module Performance Specification Summary.............................................. 7
4 EVM Hardware and Software Setup ...................................................................................... 8
4.1 Software Installation................................................................................................ 8
5 Troubleshooting Unexpected Dialog Boxes.............................................................................. 8
6 Hardware Connection ....................................................................................................... 9
6.1 Connecting the bq27441 Circuit Module to a Battery Pack ................................................... 9
6.2 PC Interface Connection........................................................................................... 9
7 Operation.................................................................................................................... 10
7.1 Starting the Program.............................................................................................. 10
7.2 Setting Programmable bq27441 Options ...................................................................... 11
8 Calibration................................................................................................................... 13
8.1 Calibrating the bq27441 ......................................................................................... 13
8.2 Voltage Calibration................................................................................................ 13
8.3 Board Offset Calibration.......................................................................................... 13
9 Advanced Communication I2C............................................................................................ 14
9.1 I 2C Communication............................................................................................... 14
10 Related Documentation from Texas Instruments ...................................................................... 16