a) Do not allow the ink levels to fall below the refill line. To refill each ink simply remove the air filter
and replace the travel plugs(to prevent the air balance chambers filling with ink)for the color in
which you are refilling.
b) Remove the filler plug and carefully pour or syringe the correct color ink into the appropriate ink reservoir.
Please ensure to double check the color with the sticker located on the bottle and the top of the tank.
c) Replace the filler plug once filled. Remove the small travel plug replacing it with the air filter.
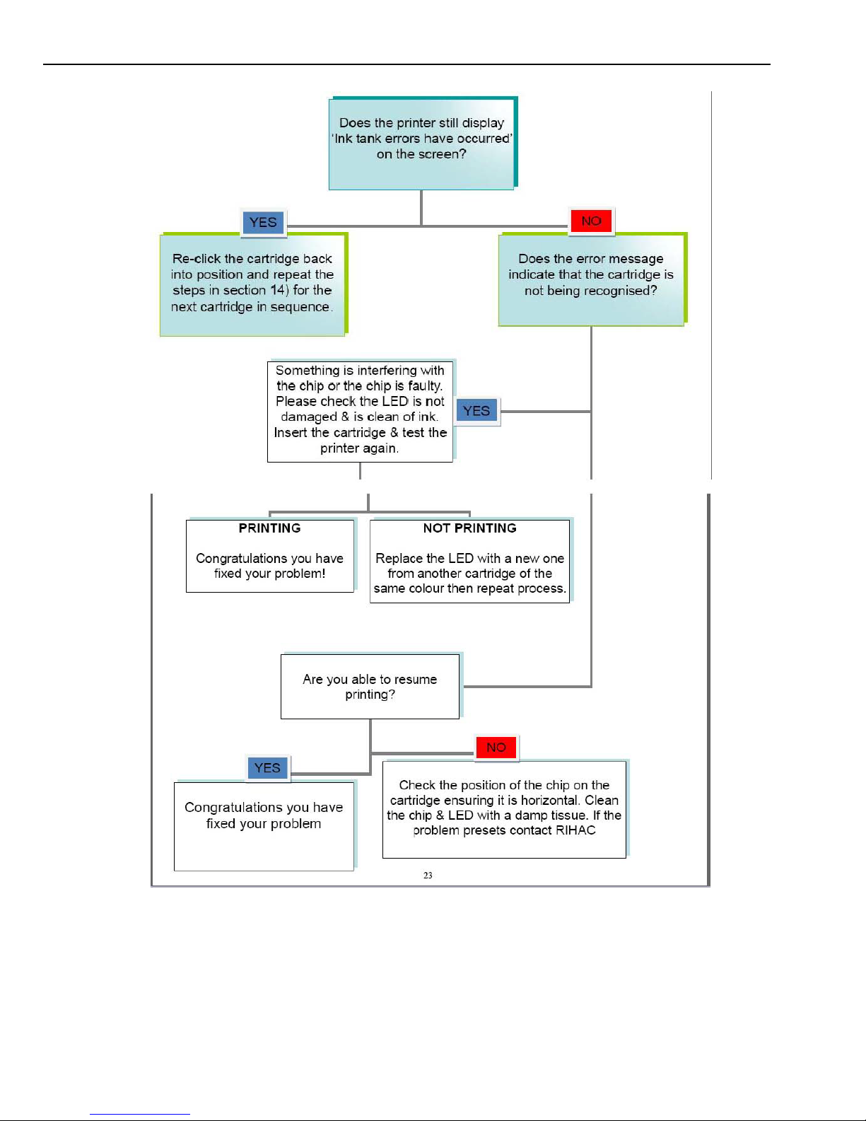
5. Cartridge chip disable-low ink
When the printer show the ink level is low, please turn off and turn on the printer to reset the cartridge, if it is not
reset, please take out the cartridge and put back in to reset the cartridge ink level.
6. Trouble shooting
Please contact us if any of the following trouble shooting suggestions do not fix your problems.
a) Leaking Ink
If your ciss appears to be leaking from the cartridges, please ensure that you put reservoir on the same
table with printer without anything under it. The CISS works on a vacuum and if raised gravity will take over
and flood you printer. Ensure that you installed the silicone seals as section 5) of this manual. Failure to
install the seals can result in ink seepage.
b) Poor print quality
a) Bad print nozzle check.
If you are having problems when performing nozzle checks please ensure that the small silicone seals have
not moved out of place when inserting the cartridges. They must no be interfering with the print head.
1)If you are finding that colors seem to be missing or are printing poorly please ensure that you have
placed the air valves into the travel plug holes
Not enough ink!
2)If your unit has excess air in the silicone tubing please perform a deep head clean followed by a nozzle
check. If this does no remove the air from the tubing please refer to the priming instructions
1) Please ensure that you do not have your ink reservoir placed higher than the printer level. The CISS
works on a vacuum and if raised higher than the printer head, gravity will take over and flood you printer
Too much ink!
2) Check your printer settings to ensure you have the correct setting for the paper you are using. If you
choose photo paper when using plain paper or vice versa the print will be affected as these settings
determine the amount of ink dispersed onto the paper.