8864
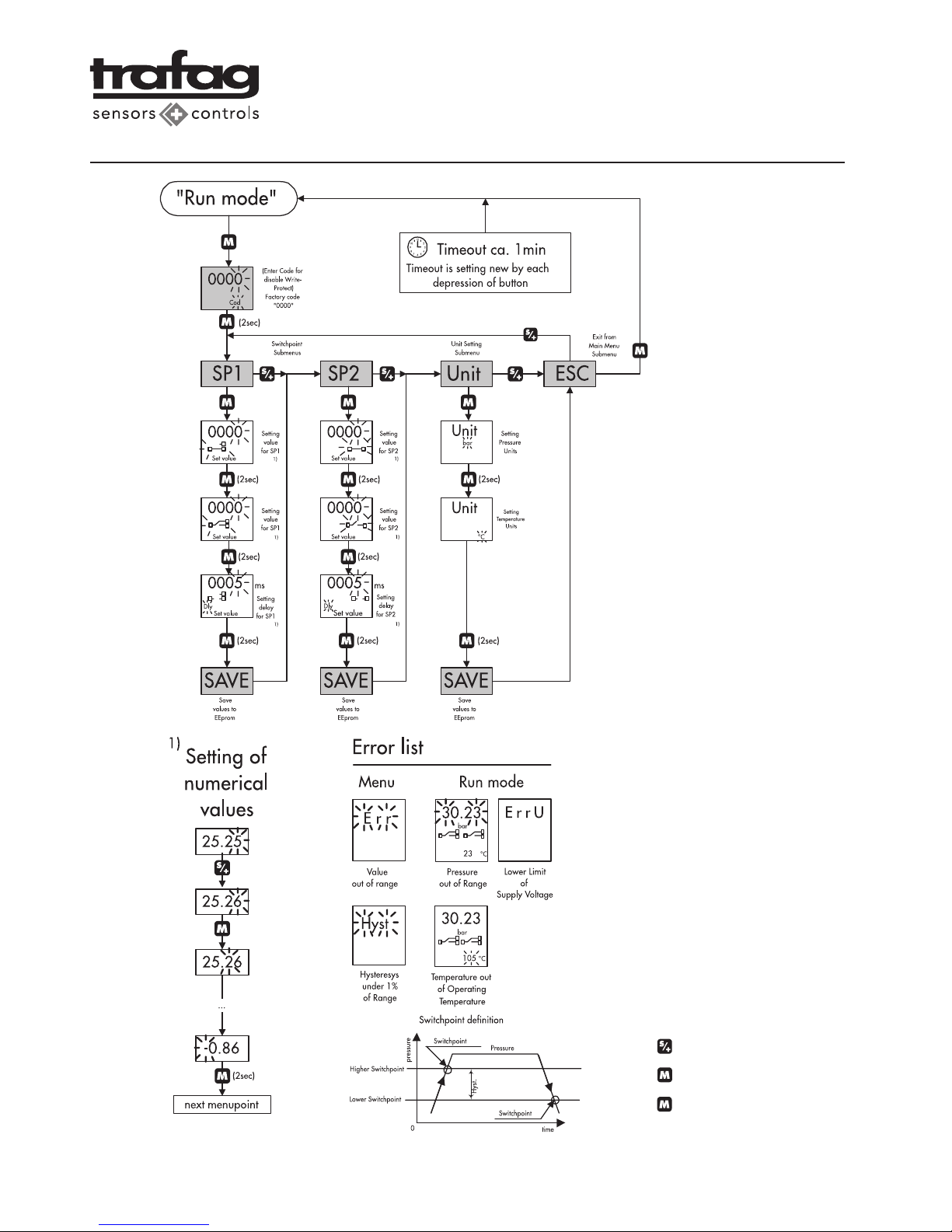
Display Control Switch DCS
Elektrischer Anschluss / Raccordement électrique / Electrical connection
nur mit vorschriftsmässig montierter Kabeldose gültig
valable seulement avec fiche femelle montée selon instructions
provided with female connector is mounted according to instructions
Ausgang
2 Relais: galvanisch getrennt,
30W (max.1A)
36 VAC/DC; switching
time: 5...9999ms, einstell-
bar
Analog: 4...20mA
(opt. 0...10 VDC)
Anzeige: beleuchtetes LCD-Display,
4 Digit
Auflösung: ≤0.2% d.S.
Anzeige –5...125% d.S.
Sortie
2 Relais: isolés galvaniquement,
30W (max.1A)
36 VAC/DC; temps de
réponse: 5...9999ms, ajus-
table
Analogique: 4...20mA
(opt. 0...10 VDC)
Indication: Affichage LCD rétroéclairé,
4 Digits
résolution: ≤0.2% E.M.
indication –5...125% E.M.
Output
2 Relay: electrically isolated,
30W (max.1A)
36 VAC/DC; swiching
time: 5...9999ms,
adjustable
Analogue: 4...20mA
(opt. 0...10 VDC)
Display: back-lit LCD-display,
4 Digits
resolution: ≤0.2% FS
display –5...125% FS
–25°C ... +80°C
(Betriebstemperatur/ Température de service/ Operating temperature: LCD Display aktiv/ actif/ active –10...70°C)
Betriebs-& Lagertemperatur / Température de service & stockage / Operating- & Storage temperature
Output Load resistance USUPPLY
4 ...20mA ≤250W 10 ...30 VDC
0 ...10 VDC ≥5.0 kW 15 ...30 VDC
4...20mA / 2 relays
8864.XX.XXXX.XX.19.23 0...10 VDC / 2 relays
8864.XX.XXXX.XX.17.23
–25°C ... +125°C
Medientemperatur / Température du fluide / Media temperature
Schutzart / Protection / Protection
IP65
Anziehdrehmoment Druckanschluss / Couple de serrage raccord de pression / Torque moment pressure connection
max. 25Nm
DCS CON
1 = weiss/blanc/white 5 = grau/gris/grey
2 = braun/brun/brown 6 = rosa/rose/pink
3 = grün/vert/green 7 = blau/bleu/blue
4 = gelb/jaune/yellow 8 = rot/rouge/red
Länge/ Longueur/ Length: 2m
Material/ Matériel/ Material: PUR
Abschirmung/écran/shield:
an Mutter/dans écrou/on screw