INSTALLATION
.
CAUT
.
ION
Never remoye the cabinet or bottom plate when
power line voltage
is
connected. Highly lethal volt-
age
is
used
in
this amplifier.
Allow
at least one
minute
for
capacitors to discharge after turning the
amplifier
off
andpulling the plug.
GENERAL
(a) Refer to the pictorial
in
Fig. 3 when making the
installation. Connect a short length
of
coaxial cable
(RG-58 or RG-8) from the transceiver or exciter to
the coaxial input
jack
on the 1200-W. A PL-259 type
connector is required
at
the amplifier end
of
the
cable. This cable should be as sh0rt as practical and
preferably not more than 5 feet long.
(b) Connect the relay control cable to the auxiliary relay
jack
on the Swan 270. When using the 1200-W with
other Swan transceivers it will be necessary to per-
form the following steps:
Q)
Remove
bottom
of
transceiver
and
install
RCA
type phono
jack
on the back
of
the trans-
ceiver.
Be
sure to insulate the jack from the
chassis.
@Locate
Relay
Kl
and connect a wire from the
+
12
volt side
of
the relay coil to the center
conductor
of
the phono
jack.
G)
Connect another wire from the other side
of
the
relay coil to the common side
of
the phono
jack
.
@By-pass
both terminals
of
the phono
jack
with
.0I
mf
disc capacitors. (TVI suppression)
@Install
phono plug from 1200-W into phono
jack
on transceiver for relay control
of
the
amplifier.
MCK
Of
1200-W
IN
OUT
(c)
Connect the antenna coax, or dummy load to the
output
jack
.
If
a low pass filter
is
to be installed to
reduce TVI, connect it between the output
jack
and
the antenna.
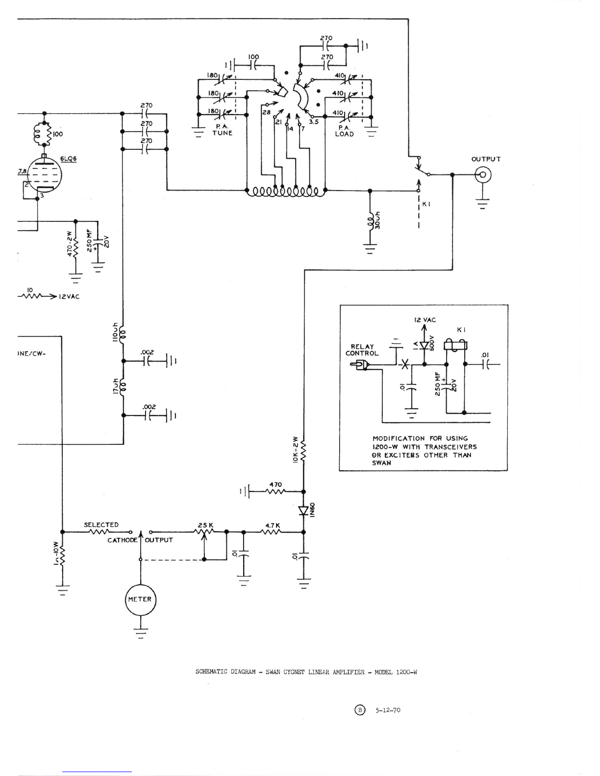
(d) For transceivers
or
exciters other than Swan, refer to
the 1200-W schematic for the necessary changes
in
the relay circuit. Locate the terminal strip with the
black and red wires from the control cable. They are
located
at
the rear
of
the amplifier. These two wires
must be reversed.
TUNING
INSTRUCTIONS
(I)
Turn the 1200-W on. The red light indicates
that
power
is
on and the filaments
of
the 6LQ6 tubes will
be
lit. Turn the 1200-W function switch to the "By-
pass" position. Tune the exciter
or
transceiver first.
Exciter
output
will be
shunted
around
the
linear
amplifier by the internal relay, and will go to what-
ever
antenna
or
load
is
connected
. The
"Output
Metering" control will indicate exciter output, and
may be used conveniently as a tuning meter. Simply
adjust
the
exciter
control
s for
maximum
output,
using whatever tuning procedure is prescribed for the
particular exciter. Then switch the exciter back to
standby or receive position.
0
Turn
the 1200-W function switch to the
"Tune"
position.
Set
the
bandswitch
to
the
proper
band
position and the P.A. Load to 9 o'clock. Turn the
Mic. Gain down on the exciter (transceiver) and
be
sure the carrier has been balanced out. Then switch
the exciter to normal voice-transmit position. With
Swan transceivers this
is
done by pressing the push-
to-talk button.
If
the relay control circuitry
is
prop-
erly connected and functioning, the 1200-W
is
now
in
transmit mode. The 6LQ6 tubes will now
be
drawing
"idling current"
of
about
100
rna.
By
turning the
"Output
Metering" control fully counterclockwise to
the off position you will read cathode current. ·
BACk
Of
SWAN
270
ANT.
RG-58
CONTROL
CABLE
LO
-
PASS
TV
FILTER
COAX
TO
ANTENNA
FIG.
3
REAR
VIEW-
TYPICAL
INSTALLATION
USING
SWAN
270
3