
REMOTE IR INPUT
{
{
– + R G
L+
SW
(all variants)
G Green light
R Red Light
– Network -Ve
– Network -Ve
+ Network +Ve
+ Network +Ve
RESET
ID
+V
S
R
Local
Switch
Red
CONNECTION TO QUANTEC NETWORK
VIA ADDRESSABLE CALL POINT
IR
SLV
QUANTEC NETWORK
V
+
V–
S
MOM
S
ER
IR
{
Do not use
SLAVE IR RECEIVER
QT302RXS
– + R G
L+
SW
– + R G
L+
SW
LL
AC
3K
LP
{
SET ID PINS (PLK3 on QT302RX only)
{{
4
KLP
RL+
SLAVE CALL INPUT
RESET PINS (PLK4 on QT302RX only)
For resetting diagnostic calls only.
L+ –
+–
MASTER
CALL POINT
Slave Call
Input
ID RESET PINS (PLK2)
Short to clear the device’s ID
number when powered.
Short to give the QT302RX an ID when in
assignment mode (once assigned, these
pins can be used to make diagnostic calls).
For the optional connection of
third-party switches and buttons.
Max. 3 slave IR receivers
(connected in parallel)
per master ceiling
receiver/call point.
Max. 3 slave call points or ceiling pulls
(any mix, connected in parallel)
per master call point.
QT423 CONFIG
CONNECTOR
(PLK1)
For optional special
programming
functions (requires
QT423A adaptor).
+–
QT607
CEILING PULL
(OPTIONAL)
Max. 3 slave call points or
ceiling pulls (any mix,
connected in parallel)
per master call point.
(on master)
(on master)
The TOTAL number of slave
devices with confidence
LEDs across all of an
addressable call point's
inputs must not exceed 3.
K2LP
– + R G
NET REM
ODL
DISINT
VOLUME
HL EB
REM
BEEP
QT602D
SLAVE CALL POINT
(OPTIONAL)
QT602D SLAVE
CALL POINT
(OPTIONAL)
{
{
{
{
QT606S SLAVE
OVERDOOR
LIGHT
C/W SOUNDER
(OPTIONAL)
QT606 SLAVE
OVERDOOR LIGHT
(OPTIONAL)
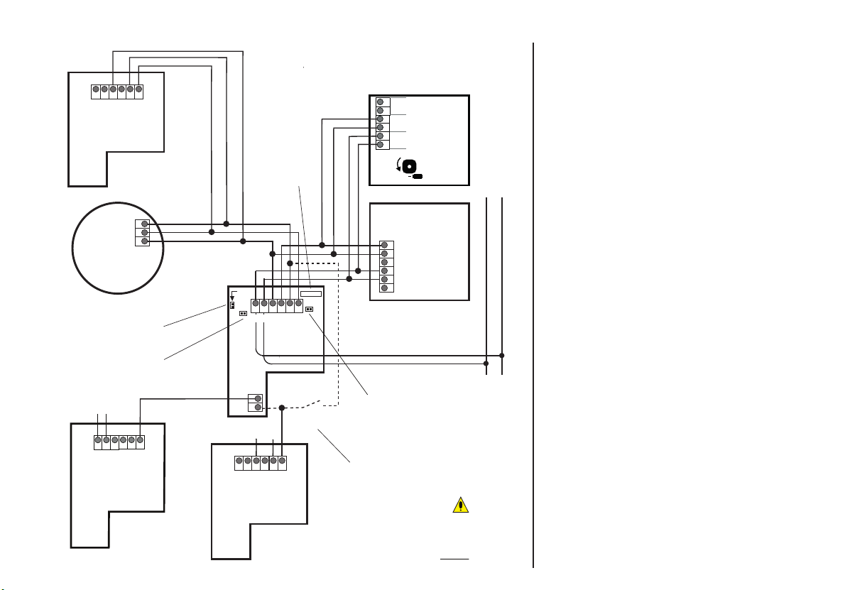
Quantec
Wiring instructions for:
QT602 Addressable Call Points
QT602E Addressable Call Points
QT609 Addressable Call Points
QT302RX Master IR Ceiling Receivers
QT606 Slave Overdoor (OD) Lights
QT606S Slave OD Light c/w Sounders
QT607 Ceiling Pulls
QT302RXS Slave IR Ceiling Receivers
QT602D Slave Call Points
This instruction leaflet shows examples of two
common wiring methods for Quantec Addressable
Call Points/Ceiling Receivers (all variants) with
connections to typical slave devices. One method
is shown adjacent, the other appears overleaf.
For detailed wiring, installation and programming
information - including important compatibility
information relating to a master call point’s optional
special programming functions - please refer to the
main Quantec Installation manual, document no.
DNU6012001.
Important note regarding IR devices:
Due to the high-risk environments in which infrared
devices are likely to be used, be sure to install
them so the best possible reception is achieved. If
in doubt, contact your supplier for advice.
Approved Document No. DNU6020001 Rev 7
REMOTE IR INPUT
{
{
– + R G
L+
SW
(all variants)
G Green light
R Red Light
– Network -Ve
– Network -Ve
+ Network +Ve
+ Network +Ve
RESET
ID
+V
S
R
Local
Switch
Red
CONNECTION TO QUANTEC NETWORK
VIA ADDRESSABLE CALL POINT
IR
SLV
QUANTEC NETWORK
V
+
V–
S
MOM
S
ER
IR
{
Do not use
SLAVE IR RECEIVER
QT302RXS
– + R G
L+
SW
– + R G
L+
SW
LL
AC
3K
LP
{
SET ID PINS (PLK3 on QT302RX only)
{{
4
KLP
RL+
SLAVE CALL INPUT
RESET PINS (PLK4 on QT302RX only)
For resetting diagnostic calls only.
L+ –
+–
MASTER
CALL POINT
Slave Call
Input
ID RESET PINS (PLK2)
Short to clear the device’s ID
number when powered.
Short to give the QT302RX an ID when in
assignment mode (once assigned, these
pins can be used to make diagnostic calls).
For the optional connection of
third-party switches and buttons.
Max. 3 slave IR receivers
(connected in parallel)
per master ceiling
receiver/call point.
Max. 3 slave call points or ceiling pulls
(any mix, connected in parallel)
per master call point.
QT423 CONFIG
CONNECTOR
(PLK1)
For optional special
programming
functions (requires
QT423A adaptor).
+–
QT607
CEILING PULL
(OPTIONAL)
Max. 3 slave call points or
ceiling pulls (any mix,
connected in parallel)
per master call point.
(on master)
(on master)
The TOTAL number of slave
devices with confidence
LEDs across all of an
addressable call point's
inputs must not exceed 3.
K2LP
– + R G
NET REM
ODL
DISINT
VOLUME
HL EB
REM
BEEP
QT602D
SLAVE CALL POINT
(OPTIONAL)
QT602D SLAVE
CALL POINT
(OPTIONAL)
{
{
{
{
QT606S SLAVE
OVERDOOR
LIGHT
C/W SOUNDER
(OPTIONAL)
QT606 SLAVE
OVERDOOR LIGHT
(OPTIONAL)
Quantec
Wiring instructions for:
QT602 Addressable Call Points
QT602E Addressable Call Points
QT609 Addressable Call Points
QT302RX Master IR Ceiling Receivers
QT606 Slave Overdoor (OD) Lights
QT606S Slave OD Light c/w Sounders
QT607 Ceiling Pulls
QT302RXS Slave IR Ceiling Receivers
QT602D Slave Call Points
This instruction leaflet shows examples of two
common wiring methods for Quantec Addressable
Call Points/Ceiling Receivers (all variants) with
connections to typical slave devices. One method
is shown adjacent, the other appears overleaf.
For detailed wiring, installation and programming
information - including important compatibility
information relating to a master call point’s optional
special programming functions - please refer to the
main Quantec Installation manual, document no.
DNU6012001.
Important note regarding IR devices:
Due to the high-risk environments in which infrared
devices are likely to be used, be sure to install
them so the best possible reception is achieved. If
in doubt, contact your supplier for advice.
Approved Document No. DNU6020001 Rev 6