VI. Quick Start
If you cannot wait to hear your new PSB subwoofer amplifier: Turn off all other
components, and follow one of the connection diagrams. Connect the supplied
power cord to the AC power socket. Set the PSB subwoofer amplifier volume
control to its minimum position (counterclockwise), then plug the amplifier into an
active AC outlet. The same receptacle as the rest of your audio/video system or
another on the same electrical circuit should be used to avoid ground hum. Set
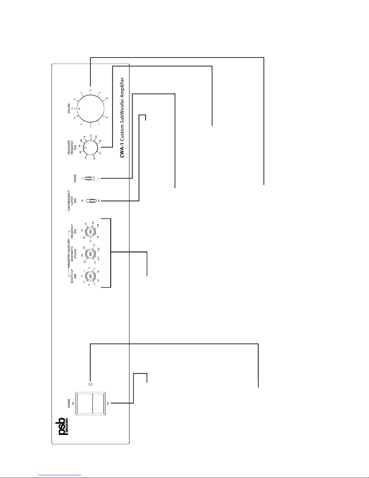
the amplifier's Sub Cut-Off Frequency control to its midpoint, the Parametric
Equalizer Boost/Cut at 0dB, the Low Frequency Cutoff at 45Hz and the phase
switch to +. Flip the Power Switch to the ON position. Play a bass-rich program
source, and slowly bring up the Sub Volume control (clockwise) until the
subwoofer contributes a natural level of low frequency sound. Now please read
the rest of this guide and fine-tune your installation accordingly—it will be time
well spent!
VII. Room Acoustics, In-wall Subwoofer Placement, Multiple
Subwoofers
Room Acoustics
Since the earliest days of high fidelity, one of the main challenges for the
designers of speakers, and of their users, has been management of the lowest
frequencies of deep bass. Many of the most notable developments in speaker
design have been made with a view to getting more bass output from smaller
boxes.
One consideration is the size of the listening room. The larger the volume of air a
speaker must excite, the more acoustic output you will require from it to achieve
the sound levels you want. In any environment, sounds attenuate as you move
farther away from their source, but in smaller rooms that tends to be offset by
reinforcement from wall reflections. The larger the space is, the farther the sound
has to travel both to reach the reflecting surfaces and then to get to your ears,
which means it has to be louder to begin with.
With traditional full-range speakers, that involves an intricate matching act
between amplifier power, speaker sensitivity, impedance and power handling.
But the bulk of the power goes to reproducing bass, so the use of powered
subwoofers and separate midrange/treble satellites both allows you to be
conservative in the amount of power your main amplifier produces, and ensures
a good match between the low-frequency amplifier and the woofer it is paired
with.
After size, the most important aspect of a listening room is its shape. In any room,
sound reflects off the walls, ceiling, and floor. If the distance between two
opposite parallel surfaces is a simple multiple of the wavelength of a particular
frequency, notes of that frequency will bounce back and forth in perfect
phase—an effect called a standing wave or room mode.
At some point in the room, this note will be reinforced substantially; at others it
will cancel out almost entirely. If the prime listening seat is placed at either of
these locations, the note will be a horrible boom or virtually non-existent. The
standing waves are different between floor and ceiling, side walls, and end walls,
5