Contents
Warnings and Cautions ..........................................................................................................................................3
FCC Compliance statement....................................................................................................................................5
CE Compliance statement......................................................................................................................................5
1. Overview.............................................................................................................................................................6
1.1 Features............................................................................................................................................................6
1.2 System Configuration........................................................................................................................................7
1.3 Termination Settings.........................................................................................................................................7
2. Installation and Connection.................................................................................................................................8
2.1 Package Contents.............................................................................................................................................8
2.2 Base Installation................................................................................................................................................9
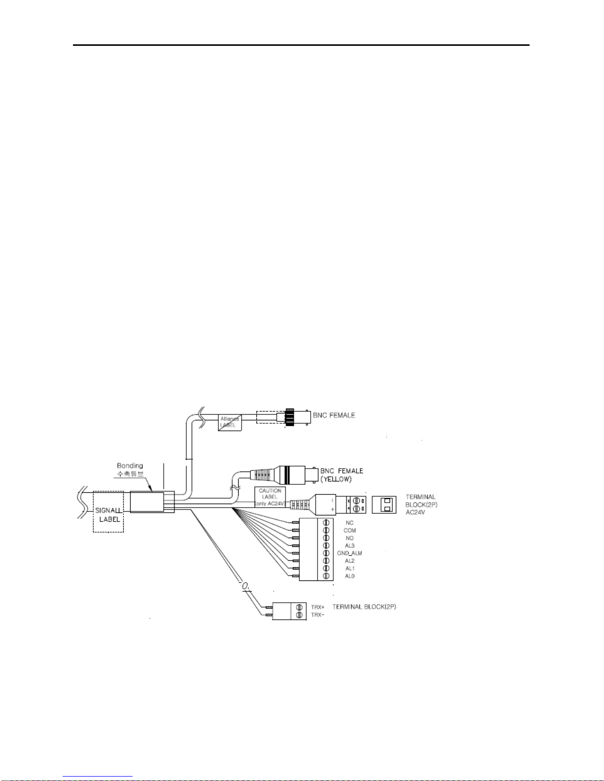
2.3 Connection Interface and Wiring cables.........................................................................................................10
2.4 Setting Dome Camera ....................................................................................................................................10
3. Program and Operation ....................................................................................................................................12
3.1 Getting Started................................................................................................................................................14
3.2 Main Menu......................................................................................................................................................16
3.3 System Setup Menu........................................................................................................................................16
3.4 Display Setup Menu........................................................................................................................................19
3.5 Camera Setup Menu.......................................................................................................................................23
3.6 Dome Motion Menu.........................................................................................................................................27
3.7 Preset Menu....................................................................................................................................................31
3.8 Pattern Menu ..................................................................................................................................................32
3.9 Tour Menu.......................................................................................................................................................33
3.10 Auto Scan Menu ...........................................................................................................................................34
3.11 Alarm Menu...................................................................................................................................................35
4. Troubleshooting................................................................................................................................................36
5 Specifications.....................................................................................................................................................37
5.1 General Specifications....................................................................................................................................37
5.2 Dimensions.....................................................................................................................................................38