
PDP-V402
146
Observe Pin 7 (CBLK) of IC2801, adjust ∆tV shown in Fig. 1 to
150mS ± 20mS, and ∆tH to 1.7mS ± 200nS.
Note: When this adjustment is not performed properly, the black
level correction circuit does not operate. The 100% white
signal waveform does not fall towards the black side, and
emission points become inconsistent on the screen.
AdjustTP 7651so that theDC voltageof pointAof thewaveform
in Fig. 2 becomes 5V ± 0.1V.
Note: When this adjustment is not performed properly, the
screen flows slantingly when NTSC signals are input.
1. Connect TP K7503 to TP K7502 (GND).
2. Check the waveform of TP 7655 in Fig. 3, and adjust so that
the frequency becomes 43.0Hz ± 0.5 Hz.
3. Then disconnect the TP K7503 and TP K7502 (GND), and
check that the frequency is 52.5 Hz ± 3 Hz.
Note: When this adjustment is not performed properly, the
screen moves or flows up and down when NTSC signals
are input.
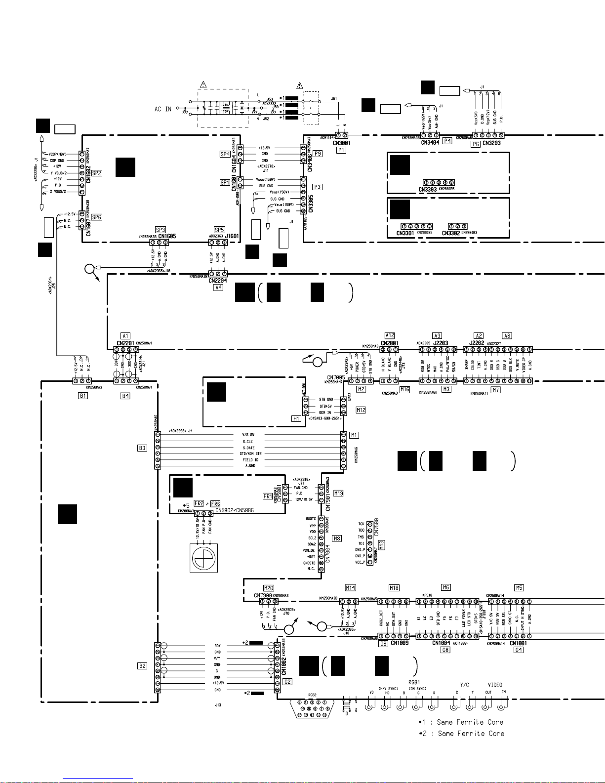
VSUS (sustain power supply voltage)
Check the drive voltage label value (Note 4), adjust VR3301 so
that value between TP3301 (VSUS) and TP3302 (SUS. GND)
becomes this value.
VADR (address power supply voltage)
Check the drive voltage label value, adjust VR3401 so that value
between TP3401 (VADR) and TP3402 (ADR. GND) becomes
this value.
VOFS (offset power supply voltage)
Check the drive voltage label value, adjust VR3601 so that value
between TP3601 (VOFS) and TP3602 (OFS. GND) becomes
this value.
Note: When the V sus voltage adjustments are not performed
properly, dot-like blinking luminance points appear. If
deviated greatly from the right adjustment, PDP will stop
discharging.
When the VADR and VOFS voltage adjustments are not
performed properly, dot-like blinking luminance points
appear. If deviated greatly from the right adjustment,
these will become white.
VR2802 (VBLK)
VR2803 (HBLK)
(ANALOG VIDEO
ASSY)
L7650
(CONTROL
ASSY)
VR7650
(CONTROL
ASSY)
VR3301
(VSUS)VR3401
(VADR)
VR3601 (VOFS)
(MAIN POWER
Assy)
Procedure
Adjustment Input Signal
Adjusting Point
Adjusting Method
Blanking pulse width
adjustment (CBLK)
VCO control voltage
adjustment
Vertical sync
freerunning
frequency
adjustment
VADR, VSUS, VOFS
voltage adjustment
100% white signal
No-input
(NO SYNC
displayed on screen)
No-input
(NO SYNC
displayed on screen)
100% white signal
1
2
3
4
150µs±20µs
tV
C BLK
V blanking
period
C BLK
H blanking
period
1.7µs±200µs
tH
5V
GND
H : 20µs/div V : 2V/div
A
Fig. 1
Fig. 2
Fig. 3
GND
H : 2ms/div V : 2V/div
ADJUSTMENTS OF PARTS