
5
will remain in this state. A number of factors, including erasing of diagnostic
trouble codes (DTCs) with a scan tool or a disconnected battery, can result
in Readiness Monitors being set to “not ready”. Since the three continuous
monitors are constantly evaluating, they will be reported as “Ready” all of
the time. If testing of a particular supported non-continuous monitor has not
been completed, the monitor status will be reported as “Not Complete” or
“Not Ready.”
In order for the OBD monitor system to become ready, the vehicle should
be driven under a variety of normal operating conditions. These operating
conditions may include a mix of highway driving and stop and go, city type
driving, and at least one overnight-off period. For specific information on
getting your vehicle’s OBD monitor system ready, please consult your
vehicle owner’s manual.
OBD II Terminology
Powertrain Control Module (PCM) –OBDII terminology for the on-board
computer that controls engine and drive train.
Malfunction Indicator Light (MIL) –Malfunction Indicator Light (Service
Engine Soon, Check Engine) is a term used for the light on the instrument
panel. It is to alert the driver and/or the repair technician that there is a
problem with one or more of vehicle's systems and may cause emissions to
exceed federal standards. If the MIL illuminates with a steady light, it
indicates that a problem has been detected and the vehicle should be
serviced as soon as possible. Under certain conditions, the dashboard light
will blink or flash. This indicates a severe problem and flashing is intended
to discourage vehicle operation. The vehicle on-board diagnostic system
can not turn the MIL off until the necessary repairs are completed or the
condition no longer exists.
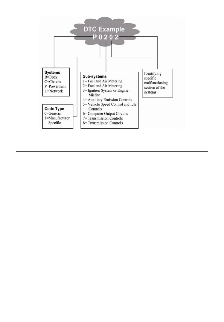
DTC –Diagnostic Trouble Codes (DTC) that identifies which section of the
emission control system has malfunctioned.
Enabling criteria –also termed Enabling Conditions. They are the vehicle-
specific events or conditions that must occur within the engine before the
various monitors will set, or run. Some monitors require the vehicle to follow
a prescribed “drive cycle” routine as part of the enabling criteria. Drive
cycles vary among vehicles and for each monitor in any particular vehicle.