
CONTENTS
DESCRIPTION
PAGE
SPECIFICATIONS.
.....cssssssesessessereeesecsccersccesscensssnnnsassnssasccseanansacsensseesnsaenesnanesneasannaneessccansenesenaeesses
4-5
REAR
PANEL
/
FRONT
PANEL
VIEW.........cccsssesseessssesseseesseeensenenees
Kgabucuadaabapheawnageanmacanseabenawanges
6
WIRING
DIAGRAM
...........::ccccssecsesseeessseeensscceesssnnenssssncenenssceeessenneeanaceeenseeenasesennaneeeenauaeeenaenenenane®
7-8
DISASSEMBLY
INSTRUCTIONS
...........:::ecccscnessssnsesssscesssssseseeessceeenseeeenstennsassenssneeessnsnaeeaseanenseaees
9
ALIGNMENT
PROCEDURE
.........::s:eccsseeceessseersesereensssneusensscceusesseeseseeenenecenanesensneneeenenuneceneneeensaees
10
PCB
LAYOUT
.......:2::ecsssescosssnscceseeceenscessnanccssscescsssnnsscssnncenensanecenensecertanssesnscsesnensnansereessenesseneeess
11-12
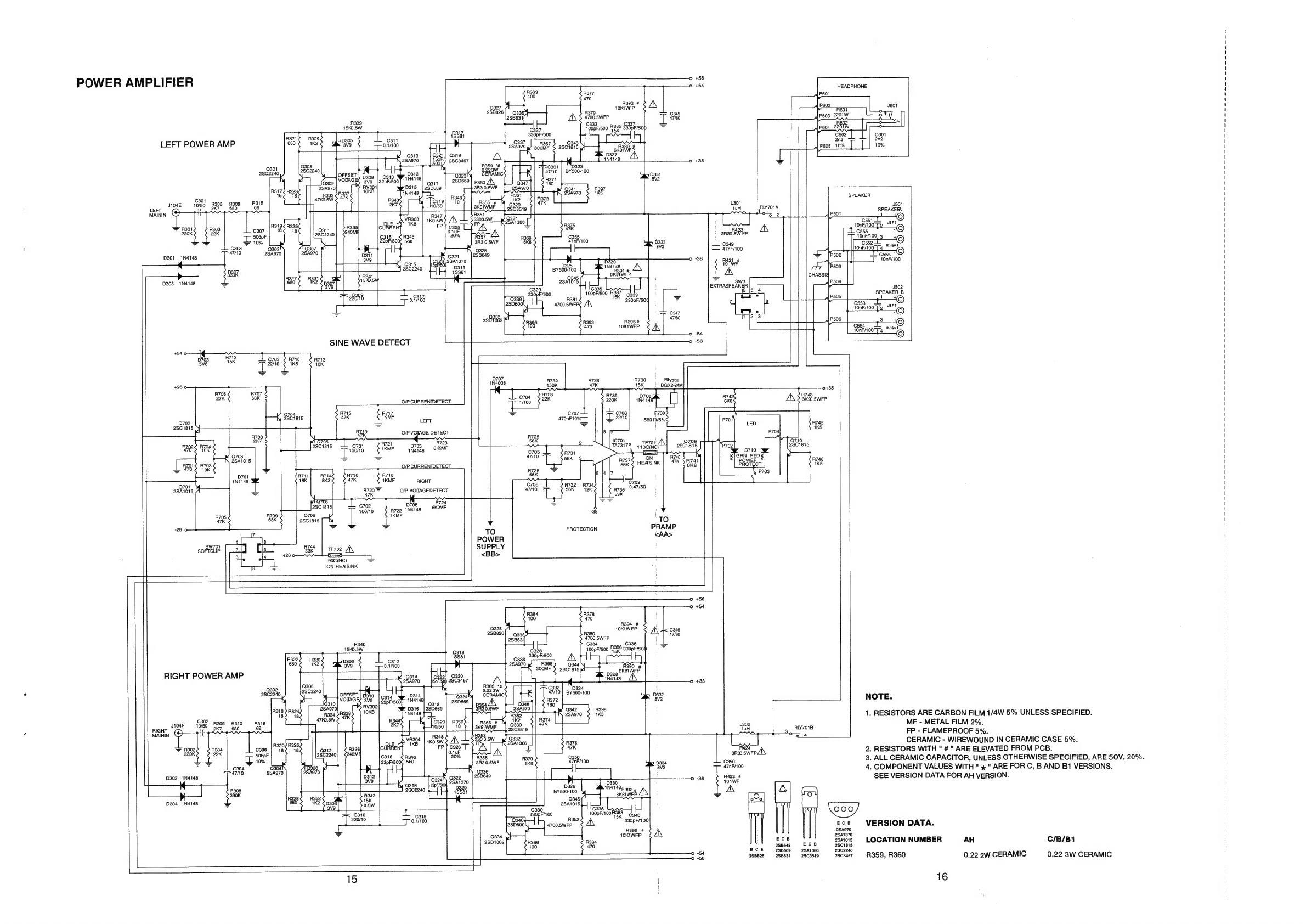
SCHEMATIC
DIAGRAM
........::cccsscecssssensssceessnsnesessnnsessnsceceeenaenenesseeeenneeeasaeessneeensscaaeaaasaeesenzoees
13-18
EXPLODED
VIEW
.......::ccssessvesseecesstorenseocsensnsesenscnsensnsnessnnencoesenenseeneuenenseasensessnonsusanneneeseaaneeesansenss
19
EXPLODED
VIEW
PARTS
LIST.
.......-..:cscsccsssssssssnsnssenssssesssencesenseesessoeenneassnnesenseuesusenanseecsaners
20-21
ELECTRICAL
PARTS
LIST
......:cc::sccssesesescsenenseusenssnrsssscccesessenecsnecsesessorsnsesssasensnenaerenenenenensas
22-25
PACKING
DIAGRAM
/
PACKING
LIST.)..........ccccssssssesssscessessseeeesseeesseeesensesneeessneeeenseeesenseeeeneee
26
SPECIFICATIONS
POWER
AMPLIFIER
SECTION
CONTINUOUS
AVERAGE
POWER
OUTPUT
INTO
8
OHMS
(Min.
power
per
channel,
20
Hz
-
20
kHz,
both
channels
driven,
with
no
more
than
rated
distortion)
Rated
Distortion
THD
(20
Hz
-
20
kHz)
Clipping
power
(Maximum
continuous
power
per
channel).
IHF
dynamic
headroom
at
8
ohms
IHF
dynamic
power
(Maximum
short
term
power
per
channel)
8
ohms:
4
ohms:
2
ohms:
Slew
rate
Damping
factor
(ref.
8
ohms
50
Hz)
Input
Impedance
Input
sensitivity
(for
rated
output
into
8
ohms)
Voltage
gain
Frequency
response
20
Hz
-
20
kHz
Signal
/
Noise
ratio,
A-weighted
THD
(Total
Harmonic
Distortion,
20
Hz
-
20
kHz,
from
250
mW
to
rated
output)
SMPTE
I.M.
(Intermodulation
Distortion,
60
Hz
+
7
kHz,
4:1,
from
250
mW
to
rated
output)
IHF
I.M.
(CCIF
IM.Distortion,
19
+
20
kHz
at
rated
output)
Net
Weight
Shipping
Weight
Dimensions
35
W
(15.5
dBW)
0.03%
42
W
+5.5
dB
120
W
(21
dBW)
160
W
(22
dBW)
200
W
(23
dBW)
>
20
V/
usec
>
100
R=
18
kohms
C
=
560
pF
0.97
+0.06
V
x17
(24.6
dB)
+0.3
dB
-
3
dB
at
3
Hz/
70
kHz
100
dB
ref.
1
W
115
dB
ref.
35
W
<
0.03%
<
0.03%
<
0.03%
6.9
kg
(15.2
Ib)
8
kg
(17.6
Ib)
435mm
x
110mm
x
310mm
(WxHxD)