
SERVICE & RETURNS
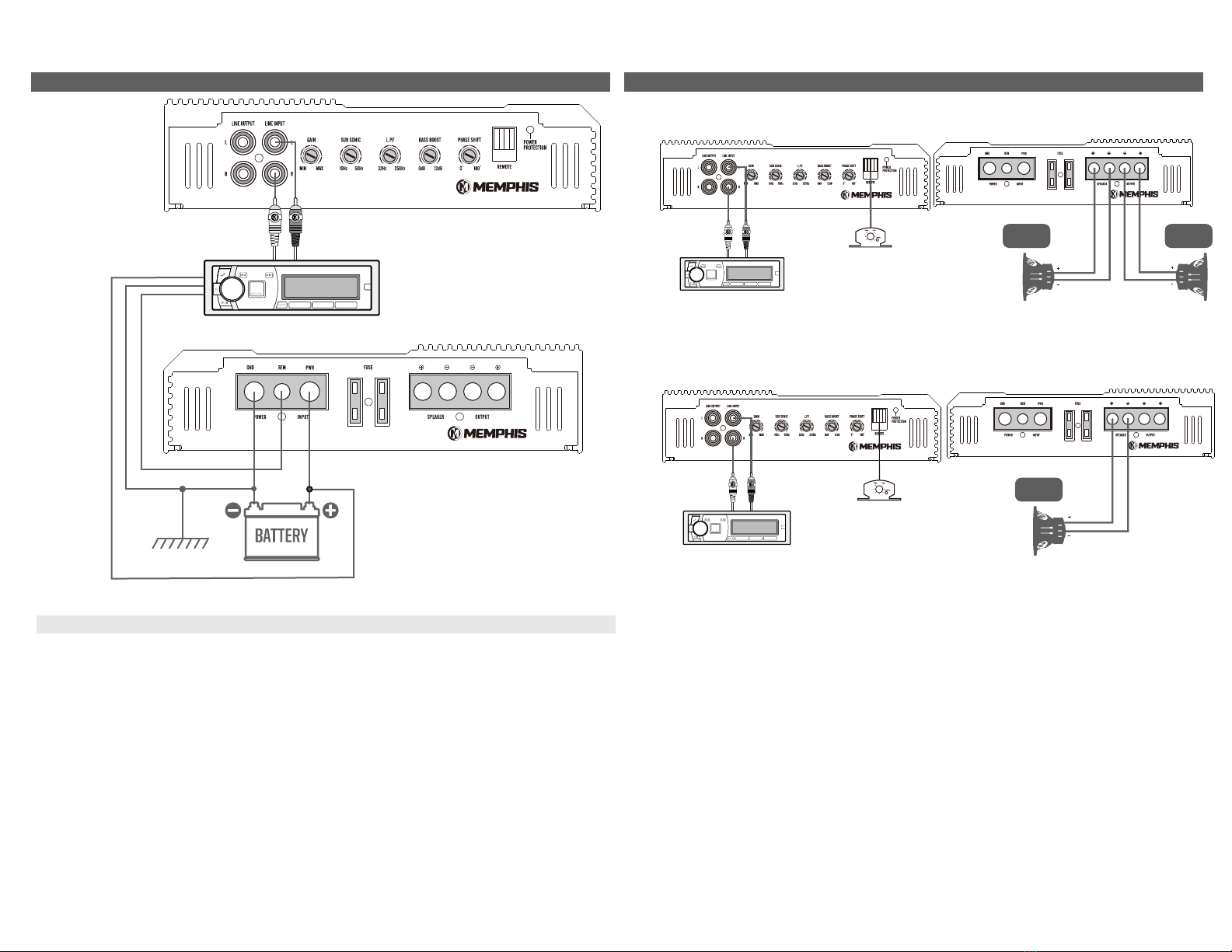
INSTALLATION INFORMATION
SPECIFICATIONS
FEATURES
For optimal performance, Memphis recommends using only Memphis Connection accessories. Outfitting
your system with properly sized Memphis Connection wire and accessories will dramatically boost your
listening experience and increase the durability of your Memphis Audio products.
When troubleshooting your amp, speaker and speaker wires should be tested first.
Memphis Audio recommends the installation of our products to be performed by an Authorized dealer. Attempting
an installation project on your own or through an unauthorized source may result in damage to your products and
may potentially void your warranty.
Amplifiers are generally mounted in the hatch/trunk area of your car or SUV or behind the seat of most pick up
trucks. Select a location that provides adequate ventilation. Avoid mounting the amplifier with fins facing down.
Amplifier should be secured using the screws provided.
DISTORTED OUTPUT
Check the speakers they may be blown. If the speakers are blown. Check the system with a known working pair of speakers
and repair or replace as needed.
POOR BASS RESPONSE
Speakers may be wired wrong. The speaker polarity may be causing cancellation at low frequencies. Check the speaker
polarity and repair as needed.
Crossovers may be set incorrectly. Reset the crossovers referring to the multi-cross crossover configuration section of this
manual for detailed instructions.
BATTERY FUSE BLOWING
Impedance load to amplifier maybe too low. Check the impedance load, if below 2Ωstereo or 4Ωmono, rewire the
speakers to achieve a higher impedance.
Short in power wire or incorrect power connections. Check the power and ground connections and repair as needed.
Is your fuse too smaller than recommended? Replace with proper sized fuse.
AMPLIFIER FUSE BLOWING
Is too much current being drawn? Check speaker impedance load, if below 2Ωstereo or 4Ωmono, rewire speakers to
achieve a higher impedance
You may be experiencing a short in your power wire. Check your power and ground connections and repair as needed.
Is your fuse smaller than recommended? Replace with properly sized fuse.
Please consult with your local authorized dealer if you experience issues with your unit. You may also contact
Memphis Audio customer service at 800-489-2300 or email tech support directly at
[email protected].
Do
not
attempt
to
return
your
amplifier
directly
to
us
without
fir
st
calling
for a return authorization number. Units received without an accompanying return authorization number will be
processed more slowly. Additionally, you must include a copy of your purchase receipt from an authorized dealer
for consideration of in-warranty service, otherwise repair charges will apply. Units received without a receipt
will be held for up to 30 days allowing us time to contact you and obtain a copy of the receipt. After 30 days all
units will be returned to you unrepaired.
For your safety, always inspect the mounting location carefully to ensure you are not drilling into any electrical,
hydraulic, fuel or fluid lines. Always check your speaker load with a multi-meter before connecting the amplifier.
Connecting any speaker load lower than the rated impedance of the amplifier will result in damage to the
amplifier. Damage of this nature is NOT covered under warranty. Please pay close attention to what connections
are made to the amplifier.
READY TO TURN IT UP? READ THIS FIRST
TROUBLESHOOTING
Specifications
RMS POWER 4Ω
RMS POWER 2Ω
RMS POWER 1Ω
THD
Frequency Response ±1dB
SIGNAL TO NOISE RATIO
SENSITIVITY
RECOMMENDED FUSE
DIMENSIONS (IN)
SE3200.1D
500W X 1
650W X 1
800W X 1
< 0.1%
20Hz - 250Hz
>95dB
0.15 - 8V
30A x 2
12.7 x 7 x 2.08
SE AMPLIFIERS
Extruded aluminum heatsink
Variable crossovers
Remote bass knob (mono)
STREET
EDGE
If you are uncertain or uncomfortable proceeding with your installation, please contact your local
authorized Memphis Audio Dealer
WARNING
Memphis Audio has built a 50 year legacy in the audio industry by engineering the highest quality products to produce
the best possible listening experience for our fans and loyal supporters. To fully appreciate our products we
recommend taking the time to read and follow the instructions in this manual. As always, we recommend all
installations and service be performed by an authorized Memphis Audio dealer.