
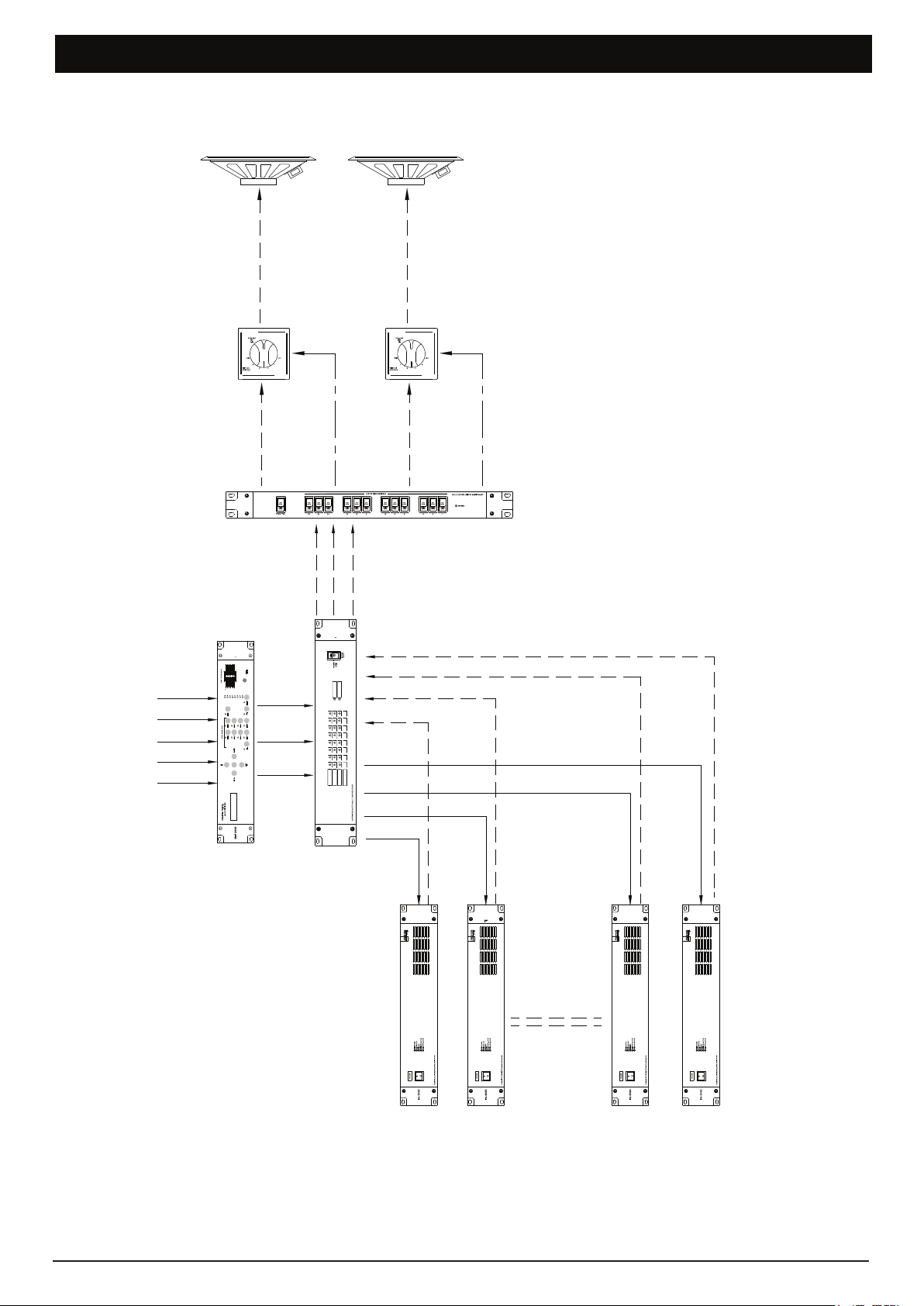
Testing The Installations
POWER UP
Please use regulated 24V DC with min 0.5A rating. Unregulated power supply may cause damage to the unit.
Once the power is on, all channels shall be at faulty position, and PT shall be sent to every individual channel. It
shall take approximately 20 ~ 30 seconds for the system to normalise.
TEST INDIVIDUAL WORKING FUNCTION
Switch off the power of the amplifier at
Channel 1.
Switch on the power of the amplifier 1.
TEST PARAMETER
TEST PRIORITY WORKING FUNCTION
Switch off the power of the amplifier at
Channel 1.
Switch off the power of the amplifier at
Channel 2.
TEST PARAMETER OBSERVATIONS
Repeat the above steps for Channel 2 to 6
With amps at Ch1 and 2 still off, switch off
the amp at Ch3.
PAGE 10 AC5418 | AUTO STANDBY AMPLIFIER FAULT CHANGEOVER
Normal LEDatch. 1shalloff,Fault LEDshalllit andfollowed
by the takeover LED. Buzzer shall be activated. This action
shall take a maximum time of 7 to 15 seconds.
The channel shall return to normal mode with Normal LED
on, Fault and Takeover LEDs OFF as well as buzzer being
silenced.
OBSERVATIONS
NormalLEDatch.1shalloff,Fault LEDshall litandfollowed
by the takeover LED. Buzzer shall be activated. This action
shall take a maximum time of 7 to 15 seconds.
At Ch.1, Fault LED shall remain lit while Takeover LED shall
be off.
At Ch.2, Normal LED off, Fault LED on and Takeover LED
shall lit.
At Ch.1,2, Fault LED shall remain lit while Takeover LED
shall be off.
At Ch.3, Normal LED off, Fault LED on and Takeover LED
shall lit.
Repeat the above steps with Ch4 switched of while the previous ones still at OFF position. You shall observe the same
pattern at the indicators in sequence.
After channel 6, switch on the power amp in sequence from Ch6 to 1 and the results shall be as opposite to the earlier
procedures.