
FR - Utilisation de la carte de programmation
(disponible en option)
1. La carte de programmation CR avec afcheur à LED vous
facilite grandement la programmation de votre régulateur.
Tous les réglages du régulateur sont directement indiqués
sur l’afcheur de la carte de programmation.
2. Mettez en marche votre régulateur et branchez le câble de
commande sur la carte de programmation (respectez le
sens de branchement indiqué) puis attendez environ 2
secondes jusqu’à ce que l’afcheur de la carte s’allume.
La première étape de programmation est indiquée à gauche.
Si rien ne devait s’afcher, vériez le sens de branchement
du câble de commande et recommencez le processus.
3. Si le régulateur n’est pas connecté à un accu, il est
nécessaire d’alimenter la carte par un accu externe (5 - 6,3V)
(veillez à respecter la bonne polarisation).
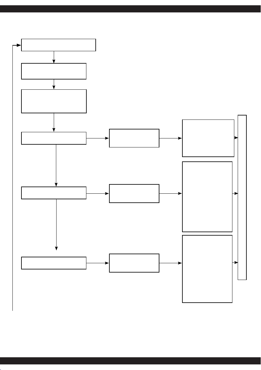
4. Appuyez sur la touche “Menu” et passez dans les différents
menus de programmations en appuyant à nouveau sur la
touche. Lorsque l’étape de programmation est atteinte vous
pouvez changer la valeur en appuyant sur la touche „Value“.
La valeur est indiquée sur la partie droite de l’écran. Après
chaque modication il faut conrmer celle-ci en appuyant sur
la touche “OK”. Eteignez le régulateur, les modications sont
sauvegardées d’une manière permanente sur votre
régulateur.
5. Au travers de la touche “Reset” vous pouvez revenir à la
valeur précédente.
GB - Using CR Program card (optional)
1. The Program card with LED display is easy to use and
convenient to carry. All of the programmable functions are
shown on the program card.
2. Turn on the ESC. Remove the Signal wire and plug it into the
top-socket on the Program card , wait for 2 seconds until the
LED is ON.
The rst programmable function will be shown, if an error oc
curs, please reconnect them.
3. If ESC is not connected with the batteries, the Program card
should be connected with other power supply, the range of
power supply is within 5.0-6.3V.
4. Press the button “Menu” on the Program card and circularly
select each programmable function. At that time the number
of the programmable function will be displayed on the left of
the LED, the current value will be displayed on the right side.
Then press the button Value to change the value and press
the button OK to conrm. At the same time the Red indicating
LEDs of both program card and the ESC blink. Turn off the
ESC, the modied settings will be saved in the ESC’s
memory.
5. Press the button Reset to restore the default settings.
FR - Consignes de sécurités
Lors du branchement de l’appareil avec le moteur électrique,
celuici risque de démarrer intempestivement. De plus, les moteurs
déjà connectés à l’accu peuvent se mettre en marche suite à un dé-
faut technique ou mécanique. Cela est également valable si votre
radiocommande n’est pas allumée. Dans ces cas il y a réel danger
de blessure corporelle.
De ce fait, il est absolument déconseillé de ce trouvé dans les en-
virons immédiats des pièces en mouvements. Veillez à ce qu’il n’y
ait pas de pièces qui pourraient toucher les pièces tournantes de
la propulsion. Les propulsions de grande puissance peuvent êtres
extrêmement dangereux. Les forts courants nécessaires à la propul-
sion peuvent faire en sorte que les éléments de l’accu ainsi que
les éléments de commandes chauffent en conséquence. De ce fait
il y a risque d’inammation ou de brûlure de la peau.
Le régulateur est uniquement conçu pour être utilisé dans le
domaine du modèle réduit. N’utilisez jamais ce régulateur avec
une alimentation. Protégez le contre les vibrations, la poussière
ou l’humidité ainsi que contre les contraintes mécaniques. Ne
l’exposez pas à la chaleur ou au froid. Respectez les indications
du fournisseur de votre accu. Vériez régulièrement votre
régulateur s’il n’est pas endommagé. N’effectuez aucune
modication sur votre appareil. Cela est également valable pour le
connecteur d’accu qui ne doit en aucun cas être rallongés.
Le connecteur d’accu n’est pas protégé contre l’inversion de
polarité. Si vous inversez la polarité, votre régulateur sera
irrémédiablement défectueux. La polarité du connecteur est matérial-
isée par une couleur. Branchez le plus sur le câble rouge et le moins
sur le câble noir. Si le moteur devait tourner dans le
mauvais sens, inversez deux des trois connections au niveau du
moteur. N’inversez jamais la polarité au niveau de l’alimentation du
régulateur, cela entraînerait la destruction de celui-ci.
Pour une bonne utilisation de votre régulateur veillez
respecter ces quelques règles:
• N’utilisez que des accus dans les limites des spécications
techniques.
• Laissez le régulateur sufsamment refroidir après l’avoir utilisé.
• Après chaque utilisation, sortez l’accu du modèle.
• Mettez toujours en marche l’émetteur en premier puis le
récepteur, dans l’ordre inverse lorsque vous souhaitez éteindre
l’ensemble.
• N’utilisez que des câbles de liaisons de grande qualité ainsi que
les connecteurs.
• Veillez à avoir toujours une circulation d’air sufsante an de
efroidir correctement le régulateur. Le radiateur qui équipe le
régulateur doit toujours être libre an de pouvoir laisser passer
beaucoup d’air pour assurer un bon refroidissement.
GB -Safety and operating instructions
When connecting an electric motor can cause the unwanted starting
of the engine. Moreover, is it possible that electric motors with
connected power pack can start suddenly because of mechanical or
technical defects. This may cause serious injury.
Because of that it is not allowed that someone is in the near of the
dangerous area around the rotating parts. Take care that no objects
can come in contact with the rotating components of the power drive.
High current can heat up battery, cables and connectors. There may
be re or burns to the skin.
Always use a battery pack to operate the speed controller, never use
a wall power supply. Protect the controller against vibration, dust, mo-
isture and mechanical stress. It neither cold nor excessive
heat from. Consider the specications of the manufacturer of the used
Batteries. Check the controller at regular intervals for damage. At the
regulator may no changes are made. This also applies to the battery
cable, which may in no case extend.
The battery of the controller ports are not protected against reverse
polarity. If the battery connections are reversed, the controller may
be damaged beyond repair. The connecting cables are color coded.
Connect the red to the positive terminal and the black to the negative
terminal of the battery. If the motor runs, it can by swapping two motor
connections, the direction is changed. Never reverse the battery con-
nections, leading to the destruction of the controller.
For the operation of the controller, observe the following safety
instructions:
• Only batteries within the limits of the technical data of the speed
controller. Please note the dates of the corresponding chapter of
this manual.
• Let the controller after use cool well before you start again.
• Remove the battery from the aircraft after each use .
• Turn necessarily on the transmitter rst and then the receiver.
For turn off you go in reverse order.
• Use only high quality cables and connectors.
• Ensure good cooling of the regulator, wrap it in no way a foam
rubber or the like. The attached heat sink must be absolutely
free and are circulated well in air.
7