Table of Contents
6 Upgrade Firmware.....................................................................................................................................15
6.1 Configuring HTTP Server ................................................................................................................15
6.2 How to Configuring HTTP Server.....................................................................................................15
7. Obtain Provisioning Server's Address.......................................................................................................17
8. Update mode............................................................................................................................................19
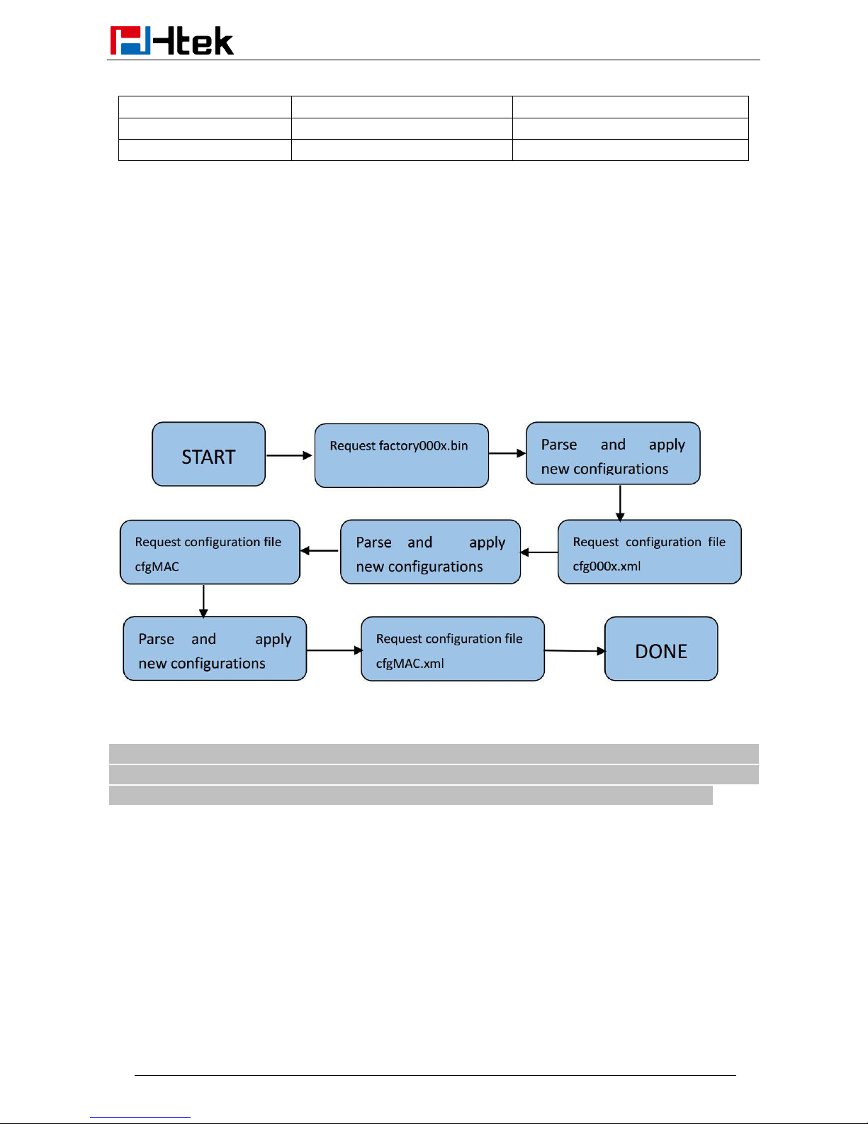
9. Download and Verify Configurations.........................................................................................................21
9.1 Download configuration files............................................................................................................21
9.2 Resolve and Update configurations.................................................................................................21
9.3 Verify configurations........................................................................................................................21
10. Firmware and Configuration File Prefix and Postfix.................................................................................23
11. Firmware Server and Configuration File Server ......................................................................................24
12. Manage Firmware and Download Configuration File...............................................................................24
13. Pre_Configuration and Configuration Redirection...................................................................................25
14. Automatic Provisioning Within LAN.........................................................................................................26
15. Troubleshooting......................................................................................................................................27
16. Glossary.................................................................................................................................................28
17. How to Edit cfg000x.xml .........................................................................................................................29
18. Generate Configuration File with HLLiteTool and Upgrade the Configuration File via
HTTP/HTTPS/FTP/TFTP..............................................................................................................................33
18.1 Generate the configuration file for Htek IP Phones........................................................................33
18.1.1 Select manual mode to generate CFG file...............................................................................33
18.1.2 Select File Input mode to generate CFG file............................................................................35
18.2 Upgrade cfgmac file via HTTP/TPFP/FTP/HTTPS.........................................................................39
19.Making Ringtone Notes ...........................................................................................................................42
20.LCD and Web Language custom Guide...................................................................................................44
20.1.LCD Language custom guide ........................................................................................................44
20.2.Web Language custom guide........................................................................................................45
21.LCD and Web GUI custom Guide............................................................................................................47