Holtek HT16C22 Instrucciones de uso
Otros manuales de Microcontrolador de Holtek

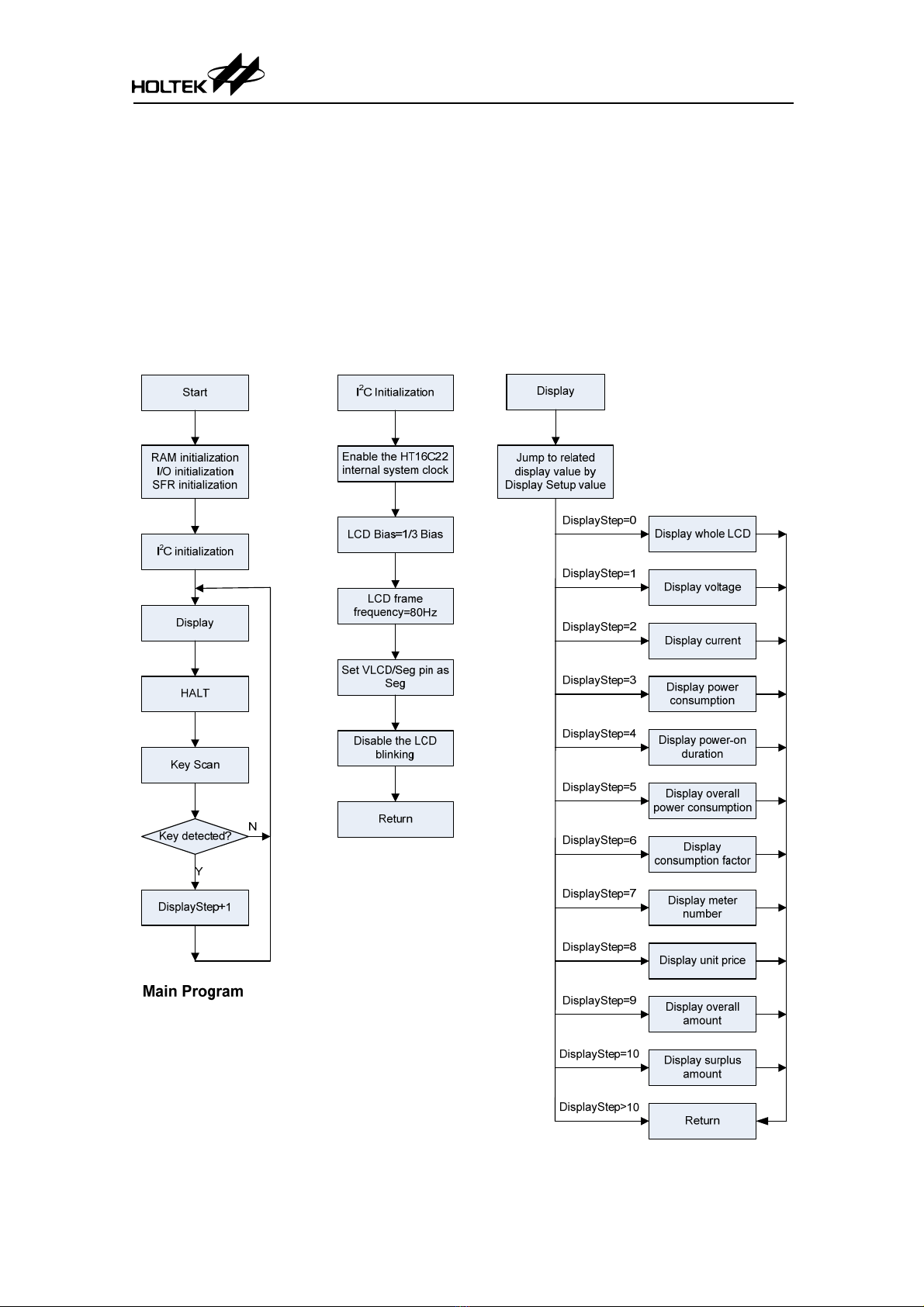
Holtek
Holtek HT66F60A Manual de usuario

Holtek
Holtek HT48RA1 Manual de usuario

Holtek
Holtek HT48R10A-1 Manual de usuario

Holtek
Holtek HT32 Manual de instrucciones

Holtek
Holtek BC66F2332-1 Manual de usuario

Holtek
Holtek HT8 Easy DEV Manual de usuario

Holtek
Holtek HT46RU75D-1 Manual de usuario

Holtek
Holtek HT32 Manual de usuario

Holtek
Holtek TinyPower HT69F40A Manual de usuario

Holtek
Holtek HT32 Manual de usuario

Holtek
Holtek HT32F52342 Manual de usuario

Holtek
Holtek HT827A0 Manual de usuario

Holtek
Holtek HT66F03T3 Manual de usuario

Holtek
Holtek HT45R36 Manual de referencia

Holtek
Holtek HT46R46 Manual de usuario

Holtek
Holtek HT32F12345 Manual de usuario

Holtek
Holtek HT32F50231 Manual de usuario

Holtek
Holtek HT48R10A-1 Manual de usuario

Holtek
Holtek BS83B24C Manual de usuario

Holtek
Holtek HT49RU80 Manual de usuario
Manuales populares de Microcontrolador de otras marcas

AMS
AMS AS7261 Demo Kit Manual de usuario

Novatek
Novatek NT6861 Manual de usuario

Espressif Systems
Espressif Systems ESP8266 SDK Guía de configuración

Nuvoton
Nuvoton ISD61S00 ChipCorder Guía

STMicrolectronics
STMicrolectronics ST7 Assembler Linker Manual de usuario

Texas Instruments
Texas Instruments Chipcon CC2420DK Manual de usuario

Lantronix
Lantronix Intrinsyc Open-Q 865XR SOM Manual de usuario

NEC
NEC 78GK0S/K 1+ Series Instrucciones de instalación y funcionamiento

Mikroe
Mikroe SEMITECH N-PLC Click Instrucciones de instalación y funcionamiento

Intel
Intel Agilex Manual de usuario

Cypress
Cypress CY4607 HX2VL Manual de usuario

DIGITAL-LOGIC
DIGITAL-LOGIC MICROSPACE Manual de usuario

Texas Instruments
Texas Instruments TMS320F2837 D Series Manual de usuario

CYPRES
CYPRES CY14NVSRAMKIT-001 Manual de usuario

Texas Instruments
Texas Instruments INA-DUAL-2AMP-EVM Manual de usuario

Espressif Systems
Espressif Systems ESP8266EX Instrucciones de funcionamiento

Abov
Abov AC33M8128L Manual de usuario

Laird
Laird BL654PA Manual de usuario











