
1
Elektronischer Drehzahlsteller ESD
Electronic speed controller ESD
Régulateur électroniques ESD
M NTAGE- UND BETRIEBSV RSCHRIFT
NR. 94293
Zur Sicherstellung einer ein wand frei en Funk ti on und
zur eigenen Sicherheit sind alle nach ste hen den Vor -
schrif ten ge nau durch zu le sen und zu be ach ten!
EMPFANG
Sendung sofort bei An lie fe rung auf Be schä di gun gen
und Typenrichtigkeit überprüfen. Falls Schä den vor -
lie gen, sind die se um ge hend dem Trans port un ter -
neh men zu mel den. Bei nicht fristgerechter Re kla ma -
ti on ge hen evtl. An sprü che verloren.
EINLAGERUNG
Bei Einlagerung über einen län ge ren Zeit raum sind
zur Verhinderung schädlicher Ein wir kun gen fol gen de
Maß nah men zu tref fen: Schutz durch trockene, luft-
u. staubdichte Ver pac kung (Kunststoffbeutel mit
Troc ken mit tel und Feuch tig keits in di ka to ren). Der
Lagerort muss erschütterungsfrei, wassergeschützt
und frei von Tem pe ra tur schwan kun gen sein.
Schäden, de ren Ursprung in un sach ge mä ßem Trans -
port, unsachgemäßer Ein la ge rung oder n be trieb nah -
me lie gen, sind nach weis bar und un ter lie gen nicht
der Ge währ lei stung.
ANWENDUNG
ESD ist ein stufenloser elek tronischer Drehzahlsteller
mit integrierter Temperaturüberwachung für 3~
Ventilatoren, die über Phasen anschnitt durch Span-
nungsabsenkung regelbar sind. Die Sollwerteinstel-
lungen erfolgen über frontseitigen Drehpotentimeter
oder 0-10V Analog-Eingang. Zusätzlich sind in der
Frontblende integriert, LEDs als Status- und Fehler-
anzeigen, Ein/Aus-Schalter und Resettaster.
SICHERHEITSHINWEISE
- Vor Arbeiten am Gerät bzw. am Motor, muss die
Anlage allpolig vom Netz getrennt werden.
ACHTUNG: Dieses Gerät kann direkt am Netz,
ohne Schütz, gestartet werden. Dabei ist zu beach-
ten, dass der Motor, selbst wenn er sich nicht
dreht, immer noch galvanisch mit dem Netz ver-
bunden ist.
- Der elektr. Anschluss darf nur von einer autorisier-
ten Elektrofachkraft durch ge führt werden. Die ein-
schlä gi gen Sicher heits vorschriften, Normen (VDE
0100 und VDE 0700 sowie die TAB's der EVU's
und UVV) sind einzuhalten. Eben so ist die Mon ta -
ge- und Betriebs vor schrift des Venti lators zu be-
achten.
- Nach Abschalten des Gerätes können noch mehre-
re Minuten gefährliche Spannungen durch die Ent-
störkondensatoren an den Anschlussklemmen an-
liegen.
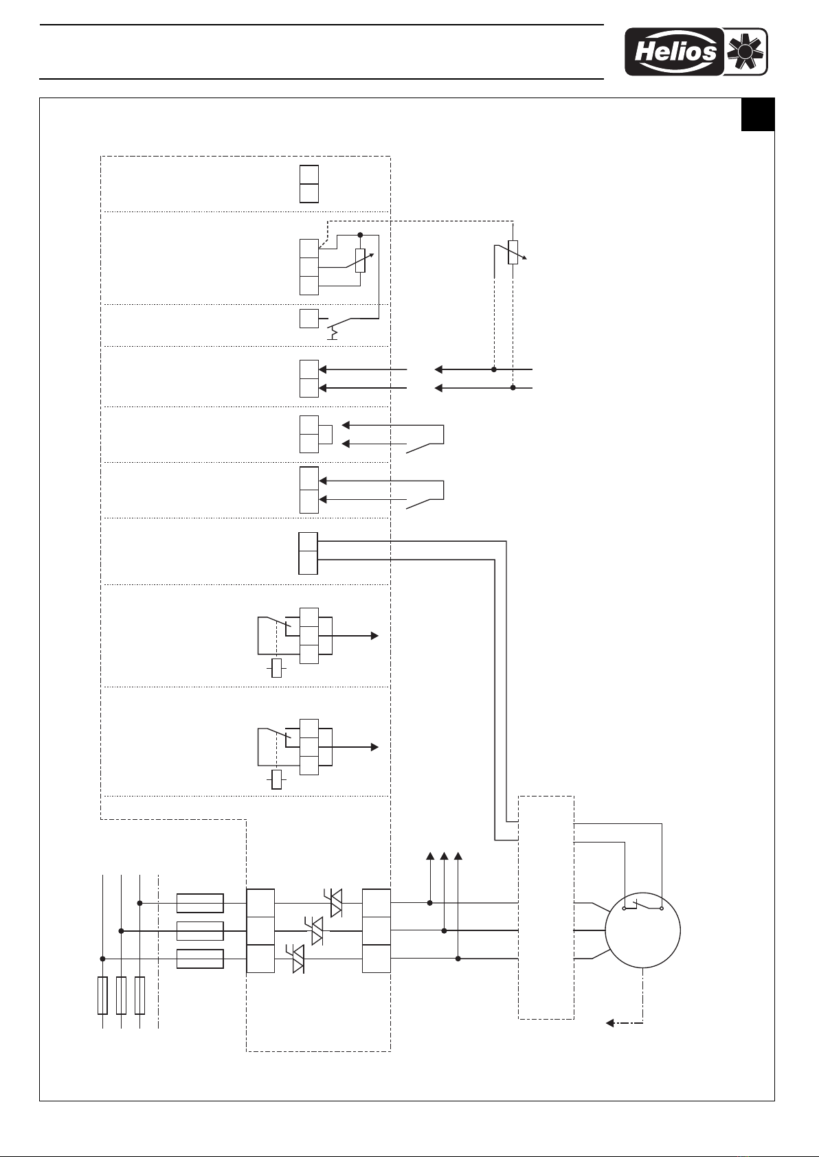
AUFBAU UND WIRKUNGSWEISE
Drehzahlsteller sind robuste elektronische Steuer-
geräte für die Drehzahlverstellung von Drehstrom-
Asynchronmaschinen. Das Funktionsprinzip des ESD
beruht auf einer Phasenanschnittsteuerung durch
Thyristoren. Der Steuereingang "Kickstart", sorgt
dafür, dass die Motorspannung nach dem Einschal-
ten über Rampenfunktion zunächst auf erhöhte
Spannung hochgefahren wird. Erst danach sinkt/
steigt die Motorspannung und damit die Motordreh-
zahl auf den eingestellten Sollwert. Dieser kann über
einen frontseitigen Drehpotentiometer (Sollwertpoti)
oder über einen externen Sollwerteingang 0 ... + 10V
eingestellt werden. Der Steuereingang mit der höhe-
ren Spannung übernimmt immer die Drehzahlsteuer-
ung.
INSTALLATI N
- Das ESD Gerät darf ausschließlich nur senkrecht
montiert werden! Der Kühlkörper muss gut von der
Umgebungsluft umströmt werden können. Die
Kühlkörper-Rippen-Öffnungen müssen von unten
INSTALLATI N AND PERATING INSTRUCTI NS
N 94293
It is important for safety reasons, that you read
and observe these instructions fully before pro-
ceeding.
RECEIPT
Please check consignment immediately on receipt
for accu racy and damage. f damaged, please notify
carrier immediately. Delay in notification may invalidate
any possible claim.
ST RAGE
When storing for a prolonged time the following steps
are to be taken to avoid damaging influences: pro-
tection by dry air and dustproof packing (plastic bags
with drying agent and moisture indicators). The sto-
rage area must be free of water, vibration and tem-
perature variations. Damages due to improper stora-
ge, transportation or installation are not liable for war-
ranty.
APPLIANCE
ESD is a stepless electronic speed controller with
integrated temperature controlling for 3~ ventilators,
which are speed controlled on voltage reduction (by
clipping the phase). The speed control setting is
made by a potentiometer on the front or a 0-10V
analogue input. Additionally integrated on the front
are LEDs as status and error indicators, on/off switch
and reset push-button.
SECURITY ADVICE
- All work must be carried out with the equipment
fully isolated from the power supply.
Attention: The device can be started directly from
the mains without conductor. It has to be taken
into account, that the motor, even if it does not
turn, still is electrically connected to the mains.
- All electrical connections are to be carried out in
accordance with the relevant wiring diagram and
are only to be carried out by a qualified electrician.
All relevant safety regulations, national standards
and norms are to adhered to. The nstallation and
Operation nstructions for the fans are also to be
observed.
- After switching the device off dangerous voltage still
can rest several minutes by means of the decoup-
ling condensers at the connecting terminals.
PERATI N AND FUNCTI N
Speed controllers are durable electronic controllers
for the speed adjustment of 3 ~ asynchronous
motors. The operational principle is based on a
phase-control by thyristors. The control input "kick-
start" provides that the motor voltage after starting
via ramp function initially will run up to a higher volta-
ge. Only then the voltage and thus the motor speed
decreases/increases to the adjusted desired value.
N TICE D’INSTALLATI N ET D’UTILISATI N
N° 94293
Par mesure de sécurité, l’ensemble des prescrip-
tions qui suivent sont à lire attentivement et à
respecter !
RÉCEPTI N
Dès réception vérifier l’état et la conformité du maté-
riel commandé. En cas d’avaries, faire les réclama-
tions d’usage auprès du transporteur.
Attention : Pas de remarques à temps, pas de
recours.
ST CKAGE
Le matériel est à stocker dans un endroit abrité de
l’eau, exempt de variations de température et de
vibrations. Les dommages dus à de mauvaises
conditions de transport, à des stockages défectueux
ou à une utilisation anormale sont sujets à vérification
et contrôle et entraînent la suppression de notre
garantie.
APPLICATI N
Le ESD est un régulateur électronique de vitesse pro-
gressif, avec contrôle de surchauffe pour ventilateurs
triphasés régulables en tension par hachage de
phase. Les valeurs de consigne se définissent avec
un potentiomètre de vitesse en façade ou une entrée
analogique de 0-10 V.
Les diodes pour affichage des états et des erreurs,
interrupteur ON/OFF et bouton RESET se trouvent
sur la façade de l’appareil.
SÉCURITÉ
- Tous les travaux doivent être effectués hors
tension.
ATTENTI N : Cet appareil peut être raccordé
directement sur le réseau, sans contacteur. Cela
signifie que le moteur est sous tension même lors-
qu’il ne tourne pas.
- Le raccordement électrique ne peut être effectué
que par un électricien autorisé. Les consignes de
sécurité et les normes (VDE 0100 et VDE 0700
comme les TAB des EVU et UVV) sont à respecter,
ainsi que la notice de montage et d’installation du
ventilateur.
- L’appareil reste sous tension quelques minutes
après son arrêt : risques de décharges électriques
au niveau de la boîte à bornes et de son conden-
sateur antiparasitage.
M NTAGE ET F NCTI NNEMENT
Les régulateurs de vitesse électroniques sont des
appareils de commande électroniques et robustes
pour la régulation de moteurs triphasés asynchrones.
Le principe de fonctionnement de l’ESD consiste à
un hâchage de phase via thyristors. L'entrée
"Kickstart" commande dès le démarrage une aug-
mentation progressive (rampe) de la tension jusqu'au
max. Ensuite, la tension et donc la vitesse du moteur
diminuent/augmentent pour atteindre la valeur de
consigne. Cette fonctionnalité est possible avec un
potentiomètre en façade (valeur de consigne du
potentiomètre) ou via une entrée de valeur de
consigne externe 0 ... +10 V. L’entrée de commande
avec la tension la plus élevée prime toujours sur la
commande de vitesse.
INSTALLATI N
- L’appareil ESD est uniquement fait pour une
installation verticale ! L'air ambiant doit assurer la
bonne ventilation du refroidisseur. Ses ouvertures
doivent êtres orientées du bas vers le haut et profi-
ter pleinement de la convection naturelle.
- Le ESD répond aux normes sur les émissions
électro-magnétiques de classe B et ne nécessite
de ce fait pas de câbles blindés entre l'appareil et
le moteur.