
I.L. 17403
Page 2
Effective 9/04
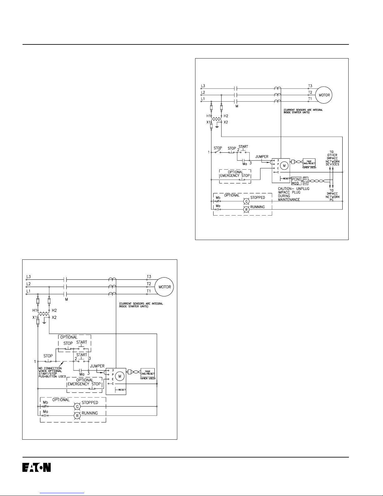
Ground Current-Sensing Protection - Advantage starters
with this option automatically open (trip) in 0.4 seconds
after sensing ground current greater than 40 amps for a
Size 3 or 60 amperes for a Size 4 during motor running.
There is a 17-second delay that prevents ground protection
from opening (tripping) during starting. If the total current
in any phase is greater than 171 amperes for a Size 3 or
greater than 256 amperes for a Size 4 ground current-
sensing protection will be locked out to allow ground pro-
tection to be provided by other protective devices.
I STALLATIO
This industrial type control is designed to be installed op-
erated and maintained by adequately trained workmen.
These instructions do not cover all details variations or
combinations of the equipment its storage delivery instal-
lation checkout safe operation or maintenance. Care
must be exercised to comply with local state and national
regulations as well as safety practices for this class of
equipment.
These devices are full voltage motor starters (controllers)
capable of starting stopping and interrupting the locked
rotor current of motors within their ratings. They must be
protected against short circuits by providing motor branch
circuit protection in accordance with the National Electrical
Code (NEC) or other applicable electrical code.
In an enclosure with a volume of not less than 1559 cubic
inches mount the motor controller on a vertical plane with
its long axis either horizontal or vertical. The preferred
orientation is with the line terminals above the load termi-
nals. The contactor control circuit terminals marked 3-P-
E-C on the nameplate are accessible for maintenance
without removing the arc box cover via the shelf directly
above the load terminals. They are suitable for one or two
conductors per terminals in any combination of sizes.
Keep strip length of these conductors to between 3/16
and 1/4 inch. It may be more convenient to remove the
arc box cover. See Figure 2 for outline and mounting dim-
ensions and Table III for wiring data.
THE COIL A D COIL CO TROLLER
The contactor portion of these motor controllers is a
conventional design except for the circuit board and coil
controller. The coil controller prevents the contacts from
touching without spring pressure (contact kiss position)
when the control voltage is low or dips. It prevents coil
energization when the control voltage is too low for pro-
per pickup and yet maintains the armature sealed to
the magnet with reduced current when adequate control
voltage is present. Maximum benefit of this low voltage
response feature is obtained where the control voltage
(110VAC 50HZ or 120VAC 60HZ) is supplied by a con-
trol power transformer with its primary fed by the motor
circuit.
TRIPPED CO DITIO S
Phase loss phase imbalance and ground current-sens-
ing protection are provided in a Class W200 motor starter
unless the catalog number includes Y4 (phase loss
and phase imbalance protection omitted) Y7 (ground
current-sensing protection omitted) Y10 (phase loss
protection omitted) and/or Y11 (phase imbalance pro-
tection omitted). Check the Test Verification label on the
side of the motor controller to determine which features
are included.
An Advantage starter trips (turns itself OFF) when it re-
cognizes that phase loss phase imbalance ground cur-
rent or significant overload conditions exist. The starter
must be RESET after tripping before it can be turned
on again. These protection functions can be nullified by
a DIP switch setting. See OVERLOAD SETTI GS. The
phase and ground functions can be added or deleted
from the starter with the use of the optional Advantage
Programming Module (WAPM).
A trip condition is shown by the lighting of the light
emitting diode (LED) at the side of the starter where this
accessory (Catalog No. WLED) has been added. This
LED can be replaced by a remote reset and trip indicator
(Catalog No. WRSTKL). Both trip indicators require that
control power be supplied to the starter to light. Reset
any trip by manual means with the power ON. Manual
resetting consists of completing an electrical circuit be-
tween internal terminals with either the reset button pro-
vided on the starter or a remote reset kit.
OVERLOAD PROTECTIO
A Class W200 motor starter offers overload protection
as a Class 10 Class 20 or Class 30 overload relay with-
out the need for heater elements and the resulting heat
losses of a thermal overload relay.
TABLE III - WIRI G DATA
Wire Tightening
Controller Circuit Range Torque
Size Conductor (AWG) (lb-in)
3 & 4 Power 14 - 250kcmil 90 - 100
3 & 4 Auxiliary 18 -12 7
Contact
3 & 4 Control 18 - 14* 6
Wire with copper conductors only. Use wire rated 75oC or higher based on the ampacity of
75oC wire
*Strip control wires for terminals 3-P-E-C and 96-95-98-E-C not more than 1/4 inch