
2
Table of Contents
TABLE OF CONTENTS........................................................................................................................................2
FCC COMPLIANCE STATEMENT ........................................................................................................................4
WARNINGS AND PRECAUTIONS.......................................................................................................................4
WARRANTY......................................................................................................................................................5
STANDARD WARRANTY ........................................................................................................................................... 5
THREE YEAR WARRANTY.......................................................................................................................................... 5
DISPOSAL.........................................................................................................................................................6
CHAPTER 1 INTRODUCTION ......................................................................................................................7
1.1 FEATURES ................................................................................................................................................. 7
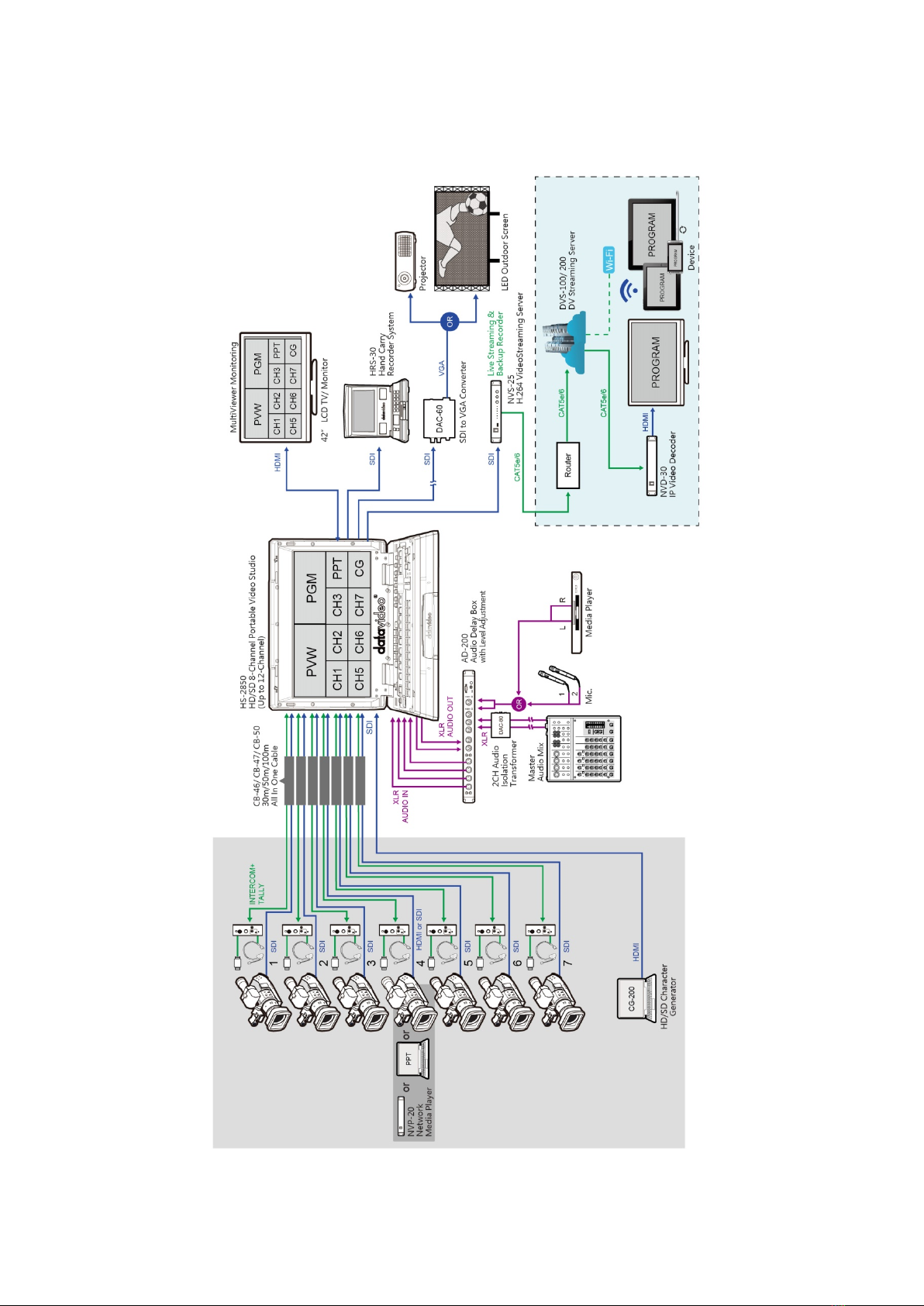
1.2 SYSTEM DIAGRAM...................................................................................................................................... 9
CHAPTER 2 CONNECTIONS AND CONTROLS ............................................................................................10
2.1 MAIN UNIT –FRONT PANEL....................................................................................................................... 10
2.2 MAIN UNIT –REAR PANEL OVERVIEW ......................................................................................................... 10
2.2.1 Rear Panel Connections .................................................................................................................. 11
2.3 CONTROL PANEL OVERVIEW....................................................................................................................... 14
2.3.1 Video Switching............................................................................................................................... 14
Program and Preset rows.......................................................................................................................................... 14
Background ............................................................................................................................................................... 15
2.3.2 Video Transitions ............................................................................................................................ 15
Transition Selection................................................................................................................................................... 15
Triggering the Transition ........................................................................................................................................... 16
2.3.3 Logo and Clock................................................................................................................................ 17
2.3.4 Picture-in-Picture and Downstream Key ......................................................................................... 18
2.3.5 Frame Store and Audio Control....................................................................................................... 19
2.3.6 Crosspoint ........................................................................................................................................... 20
2.3.7 OSD MENU Options......................................................................................................................... 20
2.3.8 PC Control – SE Remote Software ................................................................................................... 24
SET Function .............................................................................................................................................................. 25
REC & PLAY Functions ............................................................................................................................................... 26
Software-based Macro Functions.............................................................................................................................. 26
TIME Function ........................................................................................................................................................... 26
CHAPTER 3 SWITCHER CONFIGURATION UTILITY (SECONFIG SOFTWARE)...............................................27
3.1 NETWORK SETUP ..................................................................................................................................... 27
3.2 CONNECTING THE SECONFIG SOFTWARE TO THE SWITCHER ............................................................................. 30
3.2.1 Change the Switcher IP Address...................................................................................................... 31
3.3 SWITCHER TAB......................................................................................................................................... 32
3.3.1 Profiles ............................................................................................................................................ 32
3.4 SETTINGS TAB.......................................................................................................................................... 32
3.4.1 Inputs tab........................................................................................................................................ 33
3.4.2 Audio Tab ........................................................................................................................................ 34
3.4.3 Video XPT Tab ................................................................................................................................. 36
3.4.4 Common Setup................................................................................................................................ 38
3.4.5 Outputs Tab .................................................................................................................................... 42
3.5 IMAGES UPLOAD TAB................................................................................................................................ 43
3.5.1 Still Pictures..................................................................................................................................... 43