Page 3
CONTENTS
INTRODUCTION.........................................................................................................................5
Package Contents ..............................................................................................5
Input Configurations (Zone Wiring Details)....................................................6
Output Specifications .........................................................................................7
Communication Ports.........................................................................................7
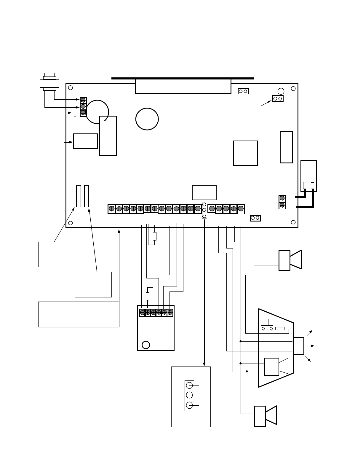
PCB Wiring Instructions.....................................................................................8
PW64 LCD KEYPADS ...............................................................................................................9
Keypad Functions...............................................................................................9
Keypad Tamper...................................................................................................9
Addressing individual keypads.......................................................................10
Displaying Memory Events at a Keypad.......................................................11
ACCESSING PROGRAM MODE for the FIRST TIME......................................................12
Accessing Installer Mode from Power-up.....................................................12
Accessing both Program Modes from Normal Run Mode..........................12
How to Program your PW64...........................................................................12
How to Reset the Panel back to Factory Defaults.......................................13
Exiting Program Modes...................................................................................13
USER CODE PROGRAMMING..............................................................................................13
Programming User Codes...............................................................................13
User Code Group Number Assignment........................................................14
User Group Arm/Disarm Options ...................................................................14
User Group Miscellaneous Options...............................................................14
User Group Radio Pendant Options..............................................................15
User Group Radio PendantType...................................................................16
User Group Output ON Control......................................................................16
User Group Output OFF Control....................................................................17
User Group Time Zone Control......................................................................17
Programming the Installer Code.....................................................................18
Duress Digit.......................................................................................................18
ZONE PROGRAMMING..........................................................................................................18
Assigning a Group Number 1-20 to a Zone..................................................18
Zone Group Number 1-20 Arm/Disarm Options..........................................19
Zone Group Number 1-20 Alarm Type Options...........................................19
Zone Group Number 1-20 Special Options & PA settings.........................20
Zone Group Number 1-20 Wireless Type Options......................................21
Zone Group Number 1-20 Voice Message Options....................................21
Zone Group Number 1-20 Entry Delay.........................................................22
Zone Group Number 1-20 Dialling Scenario Number.................................22
Zone Group Number 1-20 Contact ID Alarm Event Number.....................22
Zone Group Number 1-20 Contact ID Tamper Alarm Event Number......22
Zone Group Number 1-20 Contact ID Reporting Account #......................23
Zones 61-64 Response Time.........................................................................23
PARTITION PARAMETERS ...................................................................................................23
Primary Area Based Alarms to Outputs........................................................23
Secondary Area Based Alarms to Outputs...................................................24
Area Based Arm& Stay Button Options.......................................................25
Time Zone Auto Arm/Disarm of Areas..........................................................25
Area Based Miscellaneous Keypad Options................................................25
Area Based SpecialOptions...........................................................................26
Area Based Time & Delay Options................................................................27
Enabling Local PA Arm/Disarm Messages...................................................27
Enabling Local PA Stay Mode Arm Messages ............................................28
Area Based Dialler Reporting Options ..........................................................29
Programming the Reporting Account Number.............................................29
Assigning the Arm/Disarm ReportingScenario...........................................29
Assigning the Child Disarm Reporting Scenario..........................................30
PROGRAMMING RADIO DEVICES ......................................................................................31
Enrolling Radio Zones......................................................................................31
Enrolling Radio Keys........................................................................................31
Erasing a Radio Code By Transmitting the Code........................................31
Received Signal Strength (RSSI) for Zones.................................................32
Received Signal Strength (RSSI) for Pendants...........................................32
GENERAL OUTPUT PROGRAM OPTIONS........................................................................32
Primary Output Options...................................................................................32
Alarms to Output Options................................................................................33
Secondary Alarms to Output Options............................................................34
Output Local PA Options.................................................................................35
Assigning Time Zones to Turn Outputs On/Off............................................35
Assigning Time Zones to Inhibit Outputs......................................................35 Continued on next page