SAFETY INSTRUCTIONS (EUROPEAN)
The conductors in the AC power cord are colored in accordance with the following code.
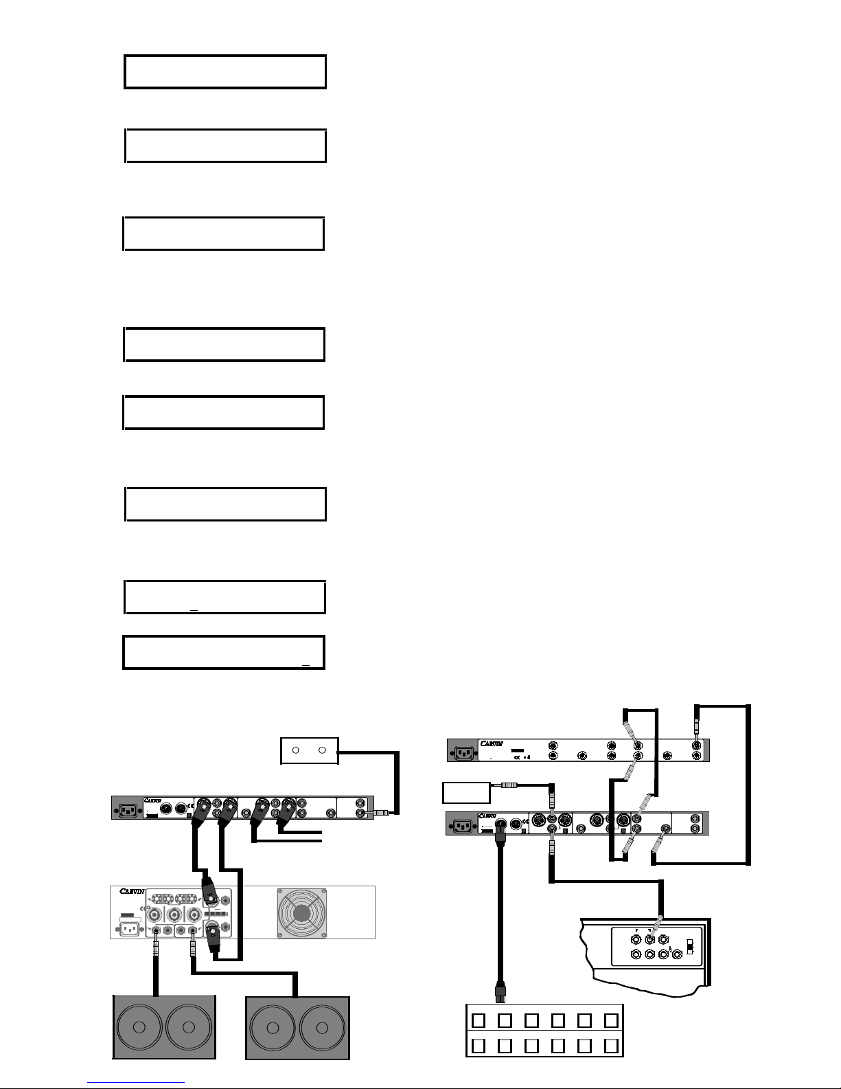
GREEN & YELLOW—Earth BLUE—Neutral BROWN—Live
U.K. MAIN PLUG WARNING: A molded main plug that has been cut off from the cord is
unsafe. NEVER UNDER ANY CIRCUMSTANCES SHOULD YOU INSERT A DAM-
AGED OR CUT MAIN PLUG INTO A POWER SOCKET.
IMPORTANT! FOR YOUR PROTECTION, PLEASE READ THE FOLLOWING:
WATER AND MOISTURE: Appliance should not be used near water (near a bathtub, washbowl,
kitchen sink, laundry tub, in a wet basement, or near a swimming pool, etc). Care should be taken
so that objects do not fall and liquids are not spilled into the enclosure through openings.
POWER SOURCES: The appliance should be connected to a power supply only of the type
described in the operating instructions or as marked on the appliance.
GROUNDING OR POLARIZATION: Precautions should be taken so that the grounding or polar-
ization means of an appliance is not defeated.
POWER CORD PROTECTION: Power supply cords should be routed so that they are not likely to
be walked on or pinched by items placed upon or against them, paying particular attention to
cords at plugs, convenience receptacles, and the point where they exit from the appliance.
SERVICING: The user should not attempt to service the appliance beyond that described in the
operating instructions. All other servicing should be referred to qualified service personnel.
FUSING: If your unit is equipped with a fuse receptacle, replace only with the same type fuse.
Refer to replacement text on the unit for correct fuse type.
REFER SERVICING TO QUALIFIED SER-
VICE PERSONNEL! THIS UNIT CON-
TAINS HIGH VOLTAGE INSIDE!
CAUTION
RISK OF ELECTRIC SHOCK
This symbol is intended to alert the user to the
presence of uninsulated “dangerous voltage”
within the product’s enclosure that may be of
sufficient magnitude to constitute a risk of
electric shock to persons.
LIMITED WARRANTY
Your Carvin amplifier is guaranteed against failure for ONE YEAR unless otherwise stated. Carvin
will service and supply all parts at no charge to the customer providing the unit is under warranty.
Shipping costs are the responsibility of the customer. CARVIN DOES NOT PAY FOR PARTS OR SER-
VICING OTHER THAN OUR OWN. A COPY OF THE ORIGINAL INVOICE IS REQUIRED TO VERIFY
YOUR WARRANTY. Carvin assumes no responsibility for horn drivers or speakers damaged by this
unit. This warranty does not cover, and no liability is assumed, for damage due to: natural disasters,
accidents, abuse, loss of parts, lack of reasonable care, incorrect use, or failure to follow instructions.
This warranty is in lieu of all other warranties, expressed or implied. No representative or person is
authorized to represent or assume for Carvin any liability in connection with the sale or servicing of
Carvin products. CARVIN SHALL NOT BE LIABLE FOR INCIDENTAL OR CONSEQUENTIAL DAMAGES.
When RETURNING merchandise to the factory, you may call 800-854-2235 for a return authoriza-
tion number. Describe in writing each problem. If your unit is out of warranty, you will be charged
the current FLAT RATE for parts and labor to bring your unit up to factory specifications.
HELP SECTION
1) WILL NOT TURN ON
Check the power to the amp. Check for tripped circuit breakers, unplugged extension cords or
power-strip switches that may be turned off.
2) NO OUTPUT with POWER LIGHT ON
Make sure that your speaker is functioning and not blown. Check input, cables & effects
connected to the effects loop, and extension speaker cables for defects & connections.
4) KEEP YOUR AMP LOOKING NEW
Try to keep your amplifier free from dust and moisture. To clean, use a damp cloth to wipe the con-
trols chassis panel and wipe the vinyl covering. Use a dry cloth to be sure the moisture is removed.
CAUTION
RISK OF ELECTRIC SHOCK
DO NOT OPEN
9decay 1 6 2 6
38 Rcto Speck 3 0 6 4 dist on -13 3 0 4 -16 1 8 9 0 -23 9 00 off off 2 6
39 Blue-Chor 2 1 5 0 crunch on 6 6 6 0 1 8 3 00 3 2 6.0k chr verb 5 depth 2 1 flg speed 4 depth 2 0 6 4
40 Super Chor 2 1 6 4 clean2 on 6 0 4 1 0 1 8 3 00 3 2 6.0k chr verb 5 depth 2 1 flg speed 4 depth 2 0 6 4
41 Clean Chrs 2 1 6 4 clean2 on 6 0 0 0 1 8 3 75 3 2 9.5k dly regen 4 time 2 chr verb 6 depth 1 0 6 4
42 Brown Flng 4 0 6 4 dist off 0 1 7 0 1 4 0 0 flg speed 3 depth 3 0 dly regen 6 time 1 8 6 4
43 Circles 2 1 6 4 clean1 on 1 1 2 5 0 0 1 8 3 75 3 2 9.5k dly regen 2 0 time 2 0 chr verb 6 depth 1 0 6 4
44 Super Chug 4 0 5 5 dist on 2 5 -6 1 2 0 -32 4 00 1 5 5.0k off off 0
45 Crisp Chug 4 0 6 4 dist on 1 6 0 1 2 1 2 -32 3 00 2 1 5.0k off off 0
46 Show Lead1 4 0 6 4 dist off 0 1 0 4 0 1 6 1 25 1 0 2.6k chr verb 7 depth 5 dly regen 1 3 time 2 8 2 5
47 Delay Lead 4 0 6 0 dist on 8 1 0 1 2 -6 2 0 3 75 1 0 3.4k dly regen 3 2 time 1 7 dly regen 3 2 time 3 2 4 4
48 STD Rh