
UNIDAD DE CONTROL
XA/300LR
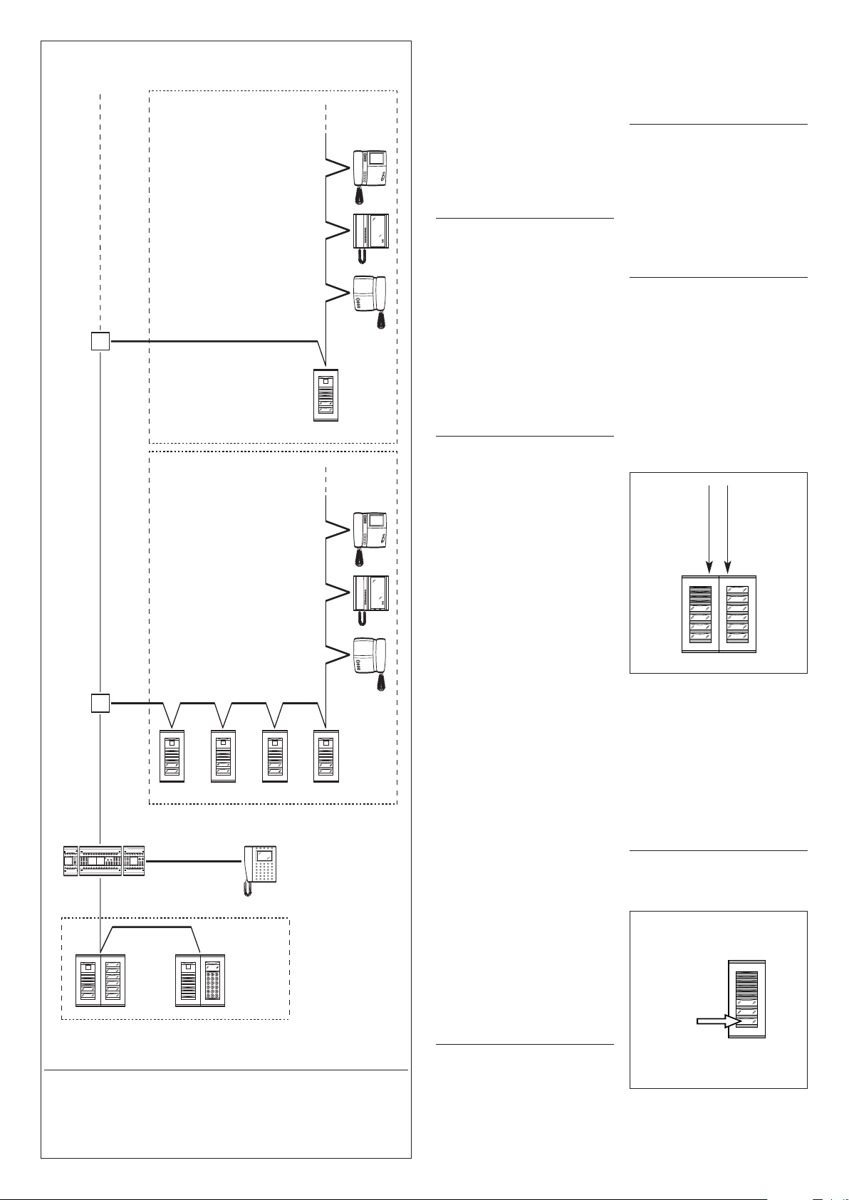
Unidad de alimentación y control, con
bus ECHELON, que permite realizar
instalaciones sistema 300 estándar y
de tipo residencial.
Permite la conversación entre la placa
exterior, derivado interno y centralita
de conserjería.
Administra comandos de servicio
(autoactivación/selección placas exte-
riores, abrepuerta, luz escaleras,
comando auxiliar/llamada conserje) y
el estado de ocupado.
Para las líneas de datos hacia las pla-
cas exteriores de bloque y/o principa-
les, el aparato comunica mediante el
protocolo LON TALK, mientras que
hacia los derivados internos utiliza un
protocolo BPT X2 TECHNOLOGY.
El bus de conexión hacia las placas
exteriores se compone de 3 pares más
alimentación, mientras que hacia los
derivados internos por un solo par más
alimentación.
El aparato tiene un conector CNV para
el enlace con el modulador vídeo
XAV/300 y un conector CNS para el
enlace con el selector ICB/300.
La programación del sistema 300 rea-
lizado se puede efectuar de dos mane-
ras:
•Modo base (instalación con un solo
unidad de control XA/300LR) trámite el
mismo unidad de control XA/300LR;
•Modo ampliado (instalación con
varios unidad de control XA/300LR o si
se desea ampliar la configuración
base) trámite PCS/300 ó MPP/300LR.
CONFIGURACIÓN DE LA
INSTALACIÓN CON
PROGRAMACIÓN EN MODO BASE
YCONFIGURACIONES PREDEFI-
NIDA
Configuración de la instalación
1 - Número máximo de XA/300LR: 1.
2 - Número máximo de bloques X2: 64
4
Technical features
• Power supply: 120/127 V AC 50/60
Hz. The unit is protected electro-
nically against overloads and
short-circuits.
• Absorption: 0.8 A.
• Dissipated power: max. 6 W (assure
sufficient ventilation if the unit is
installed in an enclosure).
•Entry panels and/or monitors and
accessories power supply: 18V DC
1.8 A (total load from +,– terminals).
• Audio handsets power supply: 18V
DC, 0.2 A (terminal block C,-B-).
• The XA/300LR unit, on its own, can
supply:
- 1 TM-series, analogue or digital
Targha-series entry panel with came-
ra;
-1active monitor and 63 on stand-
by;
- 5 XDV/300A amplifiers;
or
- 2 TM-series, analogue or digital
Targha-series entry panels with
camera;
- 5 XDV/300A amplifiers.
• Number of users that can be con-
nected to the X2 line (B):
-100 monitors;
- 200 handsets.
• Number of receivers that can be
activated by the same call: 3 (8 with
at least 6 receivers with attenuated
note).
• Working temperature range: 0 °C to
+35 °C.
•Dimensions: 12 DIN units module,
low profile (fig. 2).
WARNING. The power supplier
must be connected to a branch
protected with a 20 A max. thermo-
magnetic circuit breaker.
INSTALLATION NOTES
The power supplier must be instal-
led into a metal fire enclosures
with or without terminal covers
(fig. 3).
Dimensions areshown in figure 2.
Never restrict the air flow through
the device vents.
DISPOSAL
Do not litter the environment with
packing material: make sure it is dis-
posed of according to the regulations
in force in the country where the prod-
uct is used.
When the equipment reaches the end
of its life cycle, take measures to
ensure it is not discarded in the envi-
ronment.
The equipment must be disposed of in
compliance with the regulations in
force, recycling its component parts
wherever possible.
Components that qualify as recyclable
waste feature the relevant symbol and
the material’s abbreviation.
3 - Número máximo de placas exterio-
res por bloque X2: 4.
4 - Número máximo de placas exterio-
res 300: 20 (19 con IPD/300LR).
5-Número máximo de centralitas de
conserjería IPD/300LR: 1.
6 - Número máximo de usuarios
conectado directamente en
XA/300LR: 100 (0 si presentes blo-
ques X2).
7 - Número máximo de usuarios en
bloque X2: 100 (99 con centralita de
conserjería IPD/300LR).
8 - Número máximo de actuadores de
relé IOD/303LR: 1.
Configuraciones predefinidas
1 - Tiempo de activación instalación:
llamada 30 s, conversación 60 s máxi-
mo.
2 - Tiempo de activación abrepuerta:
-para la placa exterior 300 (con
ICP/LR) de pulsadores seleccionable
entre 1 s, 4 s, 8 s y 16 s;
-para la placa exterior HAC/300LR
regulable entre 1 s y 255 s;
-para la placa exterior X2 regulable
entre 1 s y 15 s.
3 - Comando Aux 1 y abrepuerta acti-
vos sólo para derivado interno llama-
do.
4 - Autoactivación y exploración sólo
en placas exteriores de bloque X2.
5 - Asignación automática de la prime-
ra tecla de todas las placas exteriores
300 y X2 como llamada conserje.
CARACTERÍSTICAS DE LAS
INSTALACIÓN CON
PROGRAMACIÓN EN MODO
AMPLIADO
En esta modalidad es posible ampliar
las características de la instalación por
lo que es posible conseguir soluciones
más complejas, flexibles y personaliza-
bles.
Acontinuación se indican algunas
posibilidades:
-ampliación del número de placas
exteriores y de derivados internos por
bloque;
-personalización tiempo de activación
instalación y duración llamada;
-programación de todos los derivados
internos desde programador (en este
caso es necesario recoger los códigos
de identificación ID y apuntarlos en las
tablas adjuntas a los dispositivos de
programación);
-personalización de los textos de
denominación de placas exteriores y
usuarios.
PROGRAMACIÓN BASE
La programación estructura la instala-
ción trámite la asignación de un código
de identificación unívoco para todos
los dispositivos LON (por ejemplo
ICP/LR, HAC/300LR, IPD/300LR) y X2
(por ejemplo derivados internos y pla-
cas exteriores de bloque X2 como
HEV/301, HEC/301, etc.).
Laprogramación se divide en dos par-
tes:
-programación de los derivados inter-
nos
-programación de las placas exterio-
res y de los accesorios.
ENTRADA Y SALIDA DE
LA PROGRAMACIÓN BASE
Para acceder a la programación es
necesario pulsar el botón SERVICE.
El acceso a la programación se realiza
con las siguientes operaciones.
1- Programación de derivados inter-
nos.
Pulsar el botón SERVICE durante por
lo menos 3 s;
el LED amarillo parpadea con ritmos
uniformes.
2- Programación de placas exterio-
res.
Pulsar de nuevo el botón SERVICE por
otros 3 s;
el LED amarillo queda encendido.
3- Salida de la programación y pro-
gramación automática de eventuales
IPD/300LR e IOD/300LR.
Pulsar por último el botón SERVICE
durante aproximadamente 1 s;
el LED amarillo se apaga.
PROGRAMACIÓN
Alimentar el unidad de control
XA/300LR y proceder como indicado a
continuación.
ATENCIÓN. Si hay presente más de
una placa exterior 300 (ICP/LR ó
HAC/300LR) o en el caso de insta-
lación residencial X2, es necesario
efectuar primero la programación
de todas las placas exteriores.
La programación de una eventual
centralita de conserjería
IPD/300LR y accesorios
IOD/303LR, se efectúa automática-
mente antes de salir de la progra-
mación.
1 - PROGRAMACIÓN DE
DERIVADOS INTERNOS
1.1 - Entrar en programación de deri-
vados internos (el LED amarillo parpa-
dea).
1.2 - Descolgar el auricular del deriva-
do interno a programar.
1.3 - Pulsar contemporáneamente los
dos pulsadores ydel derivado
interno durante por lo menos 1 s;
el aparato se activa con la placa exte-
rior 300 o conserje (placa exterior n. 1
por defecto).
1.4 - Efectuar la llamada correspon-
diente desde la placa exterior o
IPD/300LR si predispuesta;
la efectiva programación queda indica-
da por una nota acústica en el deriva-
do interno.
1.5 - Repetir el procedimiento de los
puntos 1.2, 1.3 y 1.4 para todos los
derivados internos.
1.6 - Salir de la programación.
NOTA. Es posible cambiar la placa
exterior predefinida utilizada para la
programación de los usuarios, selec-
EINSTRUCCIONES
PARA LA INSTALACION
LEVITON
LEVITON S de RL de CV
LAGO TANA 43 Col HUICHAPAN CP
11290
MEXICO DF Tel 5082 1040
LEA Y CONSERVE ESTE
INSTRUCTIVO
NOTA: este equipo ha sido ensayado y declarado conforme
alos límites establecidos para un dispositivo digital de Clase
B, de acuerdo con el Apartado 15 de las Normas FCC. Estos límites
han sido diseñados para ofrecer una protección razonable contra
interferencias perjudiciales en una instalación residencial.
Este equipo genera, utiliza y puede emitir energía de radiofrecuencia y,
si no se instala y utiliza conforme a las instrucciones, puede crear
interferencias perjudiciales para las radiocomunicaciones. Sin embar-
go, no se garantiza que no se produzcan interferencias en una insta-
lación concreta.
Si este equipo crea interferencias perjudiciales para la recepción de
radio o televisión, lo cual se puede comprobar apagando y encen-
diendo el equipo, se recomienda al usuario que intente corregir la
interferencia adoptando una o varias de las siguientes medidas:
-Modifique la orientación o la posición de la antena receptora.
-Aumente la distancia que separa el equipo del receptor.
-Conecte el equipo a un tomacorriente de un circuito diferente de
aquel al que está conectado el receptor.
-Solicite la asistencia de su distribuidor o de un técnico de radio/TV
cualificado.