1. General product description ................................................................................................ 3
1.1. Main functions and properties of the product................................................................ 3
1.1.1. Principle ................................................................................................................ 3
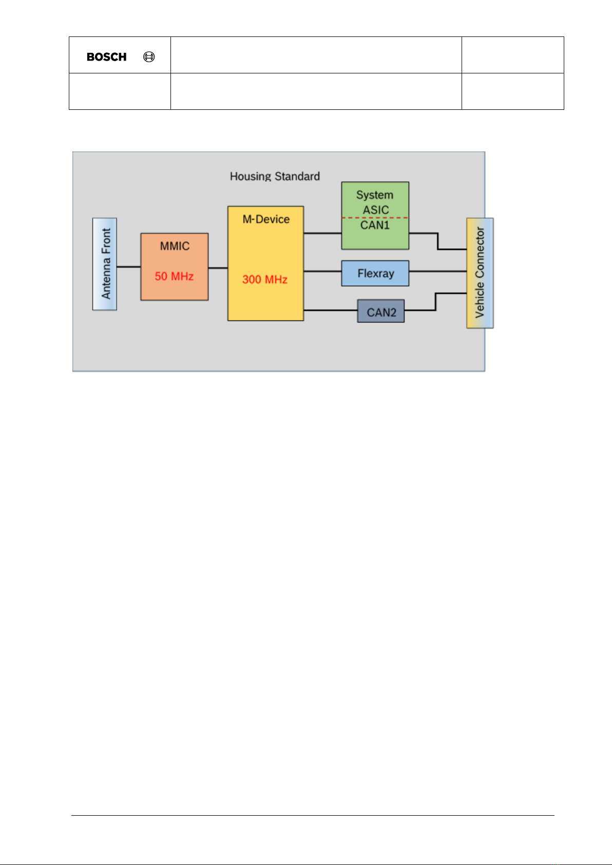
1.1.2. Block diagram ....................................................................................................... 4
1.1.3. Preliminary Assembly concept .............................................................................. 5
1.2. Labeling of the product................................................................................................. 6
1.2.1. Radio Frequency Homologation ............................................................................ 6
1.2.1.1. Phrases and Markings.................................................................................... 6
1.3. Dimensions and weights .............................................................................................. 9
1.4. Power consumption / power output ............................................................................ 10
1.5. General remarks for service, repair and maintenance ................................................ 10
1.6. Information on disposal and recycling ........................................................................ 10
2. System description ............................................................................................................ 11
2.1. Vehicle integration interfaces ..................................................................................... 11
2.1.1.1. Radar Cone.................................................................................................. 11
2.1.1.2. Fascia design guidelines .............................................................................. 13
2.1.1.3. Installation Hints........................................................................................... 15
3. Technical data with measured variables and measuring conditions................................... 19
3.1. Mechanical characteristics ......................................................................................... 19
3.2. Electrical characteristics............................................................................................. 20
3.2.1. Electrical Vehicle Connector Pinning................................................................... 21
3.2.1.1. Pin Properties .............................................................................................. 21
3.2.1.2. Pin Assignment ............................................................................................ 21
3.2.2. Vehicle Power Supply ......................................................................................... 22
3.2.2.1. Constraints and Definitions .......................................................................... 22
3.2.2.2. Power Supply System 12V........................................................................... 22