
1ITA
International Trademark registration n° 327040 - 942905 - 330600
5310AST INTERRUTTORE ORARIO DIGITALE CON PROGRAMMA ASTRONOMICO
L’interruttore orario astronomico cod. 5310AST permette di realizzare funzioni
orarie avanzate nei sistemi di illuminazione ed azionamento.
È in grado di calcolare con precisione gli orari di alba e tramonto basandosi su
posizione geografica e fuso orario, senza la necessità di usare un sensore di
luminosità esterno.
La batteria tampone integrata garantisce il funzionamento dell’RTC ed il
mantenimento delle impostazioni anche in assenza di alimentazione.
Descrizione
• Interruttore orario con funzione astronomica
• Riserva di carica in assenza di alimentazione di 10 anni (batteria al litio)
• 40 Programmi
• Portello protettivo sul pannello frontale, configurazione semplice mediante
4 pulsanti
• Passaggio automatico all’ora solare/legale
• Display LCD retroilluminabile
• Modalità Vacanza
• Modalità Casuale
• Singolo canale di uscita
• Impostazione automatica dei giorni della settimana
• Alimentazione 24-264V AC/DC
• 2 moduli DIN
Dati Tecnici
Istruzioni d’uso
Morsetti di alimentazione A1-A2
Tensione nominale AC/DC 24-264V
Frequenza di alimentazione 50/60Hz, 0
Assorbimento 1W
Tolleranza sulla tensione ±10%
Numero di canali 1
Numero di programmi 40
Tipi di programma Settimanale, annuale e astronomico
Modalità operative Manuale, automatico, vacanza, casuale
Ora solare/legale Disattivata, cambio automatico
Tolleranza offset orario ≤ 1s/giorno a 20°C
Riserva di carica 10 anni
Interfaccia utente Display LCD retroilluminato
Numero di contatti 1 NA+NC
Portata dei contatti 16A/250V AC
Capacità di interruzione 4000VA/AC, 384W/DC
Durata meccanica 106
Durata elettrica 105
Tensione nominale di isolamento 250V
Grado di protezione IP20
Grado di inquinamento 3
Altitudine di lavoro ≤ 2000m
Temperatura di esercizio -20°C ~ 55°C
Umidità relativa di esercizio ≤50% (40°C, senza condensa)
Temperatura di stoccaggio -30°C ~ 70°C
Sezione dei cavi 1mm2~ 4mm2
Momento torcente di chiusura 0.5Nm
Montaggio Barra DIN (EN60715)
Dimensioni e peso 90x30x64mm, 130g
Carico massimo pilotabile
2300W 2300W 1000W 500W 500W
1 32 4 5 6 7
Legenda simboli
Tasti
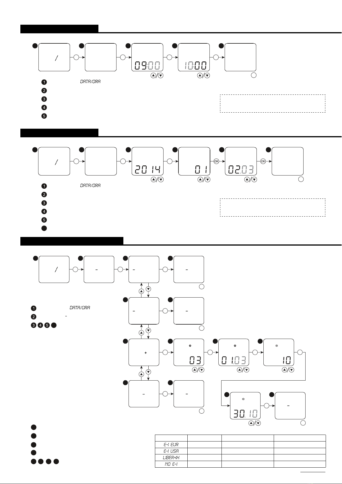
Visualizzazione Data
Retroilluminazione
Dopo aver alimentato il dispositivo, premendo qualsiasi pulsante si attiva la
retroilluminazione del display LCD. In assenza di alimentazione la retroilluminazione
è disattivata e vengono visualizzati solo i simboli sul display.
Canale 1
Ora Solare
Configurazione
Modo Manuale
Stato del relè
Ora Legale
Alba
Tramonto
Giorni della settimana
1 32 4 5 6 7
Modo automatico
Modo Casuale
Modo Vacanza
- Entrata nel menù principale
- Ritorno al menù precedente
- Selezione menù
- Aumenta un valore numerico
Forzatura manuale relè
Conferma selezione
- Selezione menù
- Diminuisce un valore numerico
:GG-MM-AA, 20 Gennaio 2014
Menu ok
A2
81 51 61
C1
1
C1
Relé - canale 1
Morsetto di alimentazione A1
Morsetto di alimentazione A2
Display LCD
A1
Pulsanti di comando