ITA ENG FRA ESP DEU POR
4 / 4
6-1622294 rev 2 04/05/2015
GARANZIA - La garanzia del produttore ha validità a termini di legge dalla data stampigliata sul prodotto ed è limitata alla riparazione o sostituzione
gratuita dei pezzi riconosciuti dallo stesso come difettosi per mancanza di qualità essenziali nei materiali o per deficienza di lavorazione. La garanzia
non copre danni o difetti dovuti ad agenti esterni, deficienza di manutenzione, sovraccarico, usura naturale, scelta del tipo inesatto, errore di
montaggio, o altre cause non imputabili al produttore. I prodotti manomessi non saranno né garantiti né riparati.
I dati riportati sono puramente indicativi. Nessuna responsabilità potrà essere addebitata per riduzioni di portata o disfunzioni dovute ad interferenze
ambientali. La responsabilità a carico del produttore per i danni derivati a chiunque da incidenti di qualsiasi natura cagionati da nostri prodotti difettosi,
sono soltanto quelle che derivano inderogabilmente dalla legge italiana.
8. Regolazione finecorsa e Tempo di lavoro
La posizione di finecorsa in apertura e in chiusura dell’automazione è impostabile tramite i finecorsa meccanici del motore utilizzato. Il quadro di
comando è comunque dotato di un tempo di lavoro massimo, pari a 7 minuti, per consentire l’arresto automatico del motore anche in caso di guasto dei
finecorsa del motore
7. Modalità “orologio”
La funzione orologio non è utilizzabile con la modalità uomo presente (DIP 1 e 3 OFF)
La modalità orologio viene usata in quelle situazioni in cui si vuole aprire e chiudere le tende in orari ben precisi. È necessario un timer esterno con un
contatto pulito che rimane chiuso per tutto il tempo in cui la tenda deve rimanere aperta e deve aprirsi quando la tenda deve chiudersi. Il contatto va
collegato all’ingresso “apri” del relativo motore, dopo 4 minuti di persistenza del contatto chiuso la centrale entra in modalità orologio. I pulsanti a muro
possono essere utilizzati normalmente se la funzione “orologio” non è attiva, in caso contrario qualsiasi comando, anche da telecomando, viene
ignorato. Come di consueto un allarme provoca la chiusura della tenda che si riaprirà completamente appena questi è terminato, indipendentemente
dalla posizione dei dip di riapertura automatica (dip 2 e 4).
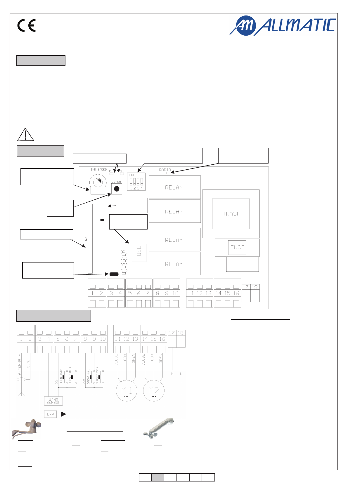
9. Espansione sensore vento
Impostazione ponticello per espansione sensore vento
CT= CENTRALINA
Con un sensore vento utilizzato con un
solo quadro di comando, lasciare chiuso il
ponticello di espansione del sensore vento.
Con un sensore vento utilizzato con TRE quadri di comando,
lasciare chiuso il ponticello di espansione del sensore vento
del primo quadro e togliere quello presente sul secondo e
sul terzo quadro
Con un sensore vento utilizzato con SEI quadri di comando,
lasciare chiuso il ponticello di espansione del sensore vento
del primo quadro togliere quello presente sul secondo, terzo,
quarto, quinto e sesto quadro.
Caratteristiche tecniche B2VR PROX
Tensione di alimentazione 230 Vac +10% -15%
Uscite motori 2 x 230Vac 500W MAX cosΦ> 0.8
Assorbimento scheda 4W MAX (escluso accessori e utenze)
Tempo di lavoro motore 7 minuti
Tempo di attesa dopo allarme vento 7 minuti
Temperatura di funzionamento -10°C ... +60°C
Frequenza (*) 433.92 MHz (modulo banda larga) 433.92 MHz (modulo banda stretta) 40.665 MHz (modulo quarzato)
Portata radio in campo libero (*) 20-40m
Tipo antenna (*) Stilo incorporata
Canali memorizzabili (*) 1000 con modulo memoria B.RO 1000 (CODICE VARIABILE) (2000, 4000, 8000 optional)
Numero codici disponibili (*) 18 miliardi di miliardi (ricezione CODICE VARIABILE BIROLÆ E CLARUS
30-60m 30-60m
(*) caratteristiche valide solo in presenza di un ricevitore radio