
3
FUNZIONAMENTO
Con l’attribuzione dell’identicativo ID alle interfacce 69RS è possibile
denire la “nestra di intervento” sulla quale il BUS derivato agisce.
Esempio: attribuendo l’identicativo ID = 1, l’interfaccia interviene con
codici da 1 a 200. L’interfaccia con identicativo ID = 2, lavora con una
nestra che varia da 201 a 400, e così via no al massimo di 32 interfac-
ce 69RS (vedi tabella 2).
Se da un’unità elettronica sul BUS ORIZZONTALE viene inviata una
chiamata con codice identicativo ID = 402, verrà intercettata dall’inter-
faccia 69RS con ID = 3. L’interfaccia provvede a transcodicare il codice
402 in 2 (402 – 400 = 2) quindi la chiamata attiverà il posto interno con
ID = 2 del montante 3 che fa capo all’interfaccia con ID = 3.
Nel BUS VERTICALE (montante/i) gli apparecchi hanno caratteristiche
tecniche e funzionali del Due Fili Elvox.
Nel BUS ORIZZONTALE avremo funzionamento di sistema “Due li
Plus”.
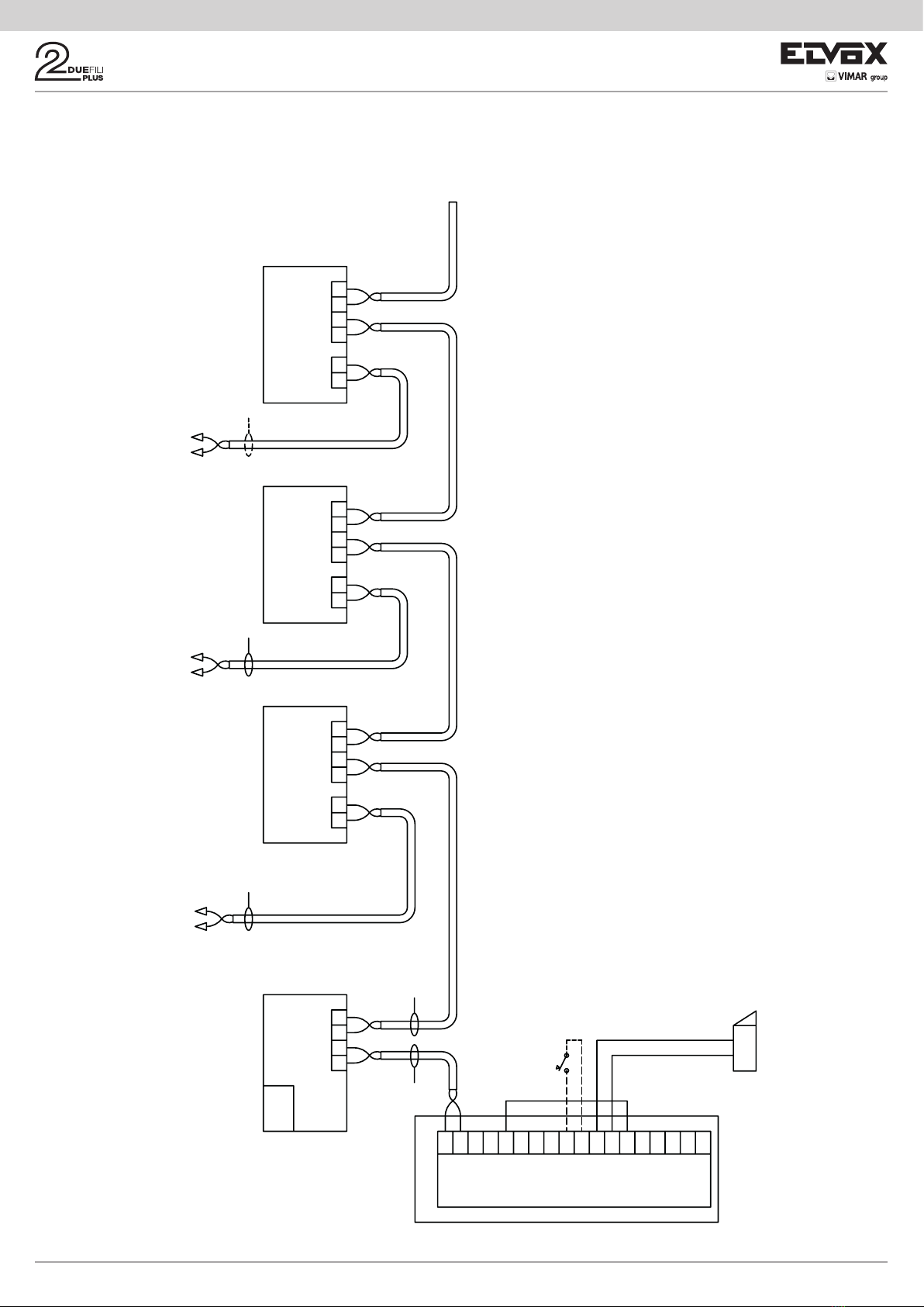
CONFIGURAZIONE INTERFACCIA 69RS
L’attribuzione dell’ identicativo ID dell’interfaccia, può avvenire manual-
mente o attraverso i software di programmazione SaveProg.
Nel primo caso, l’attribuzione è limitata agli ID da 1 a 16 ed avviene tra-
mite gli strip di congurazione (0,1,2,3 vedi gura 4).
Nel secondo caso l’attribuzione può avvenire attraverso i software di pro-
grammazione e sono attribuibili gli identicativi da 1 a 32.
L’attribuzione attraverso i software di programmazione prevale sull’even-
tuale attribuzione manuale tramite ponticelli.
L’attribuzione manuale è abilitata solo se viene attribuito il valore ID =
0 tramite software di programmazione (se viene mantenuto il valore di
default = 0).
RESET CONFIGURAZIONI
Il reset delle congurazioni si ottiene cortocircuitando i pin 3 e 4 degli
strip di attribuzione del codice identicativo ID, dal lato interno alla sche-
da (vedi Fig. 3). La conferma del reset è data dalla rapida accensione in
sequenza dei led D-C-B-A.
FLAG CONTROLLO PACCHETTI
Per l’abilitazione a leggere nel software SaveProg i pacchetti di dati da e
per il Bus, il Flag “controllo pacchetti” deve essere spuntato (vedi gura
2). Per informazioni ed utilizzo della funzione CONTROLLO PACCHETTI
fare riferimento all’HELP in LINEA del software SAVEPROG. Default:
disattivato.
RIMAPPATURA UNITÀ ELETTRONICA
Le unità elettroniche collegate ad un BUS VERTICALE gestiscono solo i
dispositivi del relativo montante.
Le unità elettroniche collegate al BUS ORIZZONTALE:
- possono inviare chiamate a tutti i dispositivi dell’impianto.
- possono attivare le funzioni inviate dai posti interni (SERRATURA, F1,
F2) durante i tempi di conversazione.
- possono attivare le funzioni inviate dai posti interni (SERRATURA, F1,
F2) anche fuori conversazione se vengono rimappate (vedi tabella).
Un’ unità elettronica rimappata, è sicamente collegata al BUS ORIZ-
ZONTALE ed attraverso l’interfaccia 69RS può ricevere i comandi inviati
da un posto interno. Un’unità elettronica collegata sul BUS VERTICALE
riceve i comandi unicamente dai posti interni riferiti al BUS VERTICALE
al quale è collegata.
Esempio: collegare l’interfaccia 692I/U ad un PC con il software Sa-
veProg installato, collegare la 692I/U all’ interfaccia 69RS interessata
(nell’esempio scegliamo l’interfaccia 69RS ID = 1) avviare il software.
Quando appare la schermata di gura 2 (vedi istruzioni SaveProg) in-
dicare sulla nestra Rimappatura Targhe gli identicativi ID relativi alle
unità elettroniche da rimappare (da 1 a 14). Nell’esempio si rimappa l’u-
nità elettronica 1 (montante 1) con l’unità elettronica 6. In corrispondenza
della posizione POS = 1 si indicherà su ID il numero 6 .
Dopo la rimappatura quando verrà attivata da un posto interno del mon-
tante 1 ad esempio la funzione F1, si attiverà la funzione F1 dell’unità
elettronica con ID = 6 riferita al BUS ORIZZONTALE.
OPERATION
By assigning the identication ID to the 69RS interfaces it is possible to
dene the “window of action” on which the derivative BUS acts.
Example: assigning the identication ID = 1, the interface operates with
codes from 1 to 200. The interface with identication ID = 2 works with a
window which varies from 201 to 400, and so on up to the maximum of 32
69RS interfaces (see table 2).
If a call is sent by an electronic unit on the HORIZONTAL BUS with identi-
cation code ID = 402, it will be intercepted by the 69RS interface with ID
= 3. The interface transcodes the code 402 into 2 (402 – 400 = 2) then the
call will activate the indoor station with ID = 2 of pillar 3 which belongs to
the interface with ID = 3.
On the VERTICAL BUS (pillar/s) the devices have the technical and func-
tional characteristics of the Elvox Due Fili (Two-Wire).
On the HORIZONTAL BUS we will have operation of the “Due Fili Plus”
system.
69RS INTERFACE CONFIGURATION
The identication ID of the interface can be assigned manually or with the
programming software SaveProg.
In the rst case, the allocation is limited to the ID from 1 to 16 and is made
via the conguration strip (0,1,2,3 see gure 4).
In the second case the allocation can be done via the programming soft-
ware and the identiers from 1 to 32 can be assigned.
Allocation via the programming software has precedence over any manual
assignment using jumpers.
Manual assignment is enabled only if the value ID = 0 is assigned via the
programming software (keeping the default value = 0).
CONFIGURATION RESET
The congurations are reset by shorting the pins 3 and 4 of the strips for
assigning the identication code ID, from inside the board (see Fig. 3). The
reset is conrmed by the LEDs D-C-B-A quickly coming on in sequence.
PACKET CONTROL FLAGS
To enable reading the data packets in the SaveProg software from and
to the Bus, the “packet control” Flag must be selected (see Figure 2). For
information and use of the PACKET CONTROL function please refer to the
ONLINE HELP of the SAVEPROG software.
Default: off.
REMAPPING THE ELECTRONIC UNIT
The electronic units connected to a VERTICAL BUS manage only the de-
vices of the respective pillar.
The electronic units connected to the HORIZONTAL BUS:
- can send calls to all the devices in the system.
- can activate the functions sent from the indoor stations (LOCK, F1, F2)
during conversation time.
- can activate the functions sent from the indoor stations (LOCK, F1, F2)
also outside conversations if they are remapped (see table).
A remapped electronic unit is physically connected to the HORIZONTAL
BUS and via the 69RS interface it can receive commands sent from an
indoor station. An electronic unit connected on the VERTICAL BUS re-
ceives commands solely from the indoor stations referred to the VERTICAL
BUS to which it is connected.
Example: Connect the interface 692I/U to a PC with the SaveProg soft-
ware installed, connect the 692I/U to the relevant 69RS interface (in the
example we have chosen the 69RS interface ID = 1), start the software.
When the screen shown in Figure 2 appears (see SaveProg instructions)
indicate in the Panel Remapping window the ID identiers for the electron-
ic units to be remapped (from 1 to 14). This example remaps the electronic
unit 1 (pillar 1) with the electronic unit 6.
At position POS = 1 on ID indicate the number 6.
After remapping when it is activated by an indoor station of pillar 1, for
example function F1, the function F1 of the electronic unit will be activated
with ID = 6 referring to the HORIZONTAL BUS.