1
TABLE OF CONTENTS
Page (s)
Description and General Information...............................................................................................................................1
Installation Restrictions and Cautions ........................................................................................................................1, 2
UC1 Universal Control Board Features ..........................................................................................................................2
LED Status / Fault Indicators and Fault Retrieval from Memory .................................................................................2, 3
Pre / Post-Purge & Pre-Cycle Prover Status Check Settings......................................................................................3, 4
UCRT Installation ...........................................................................................................................................................4
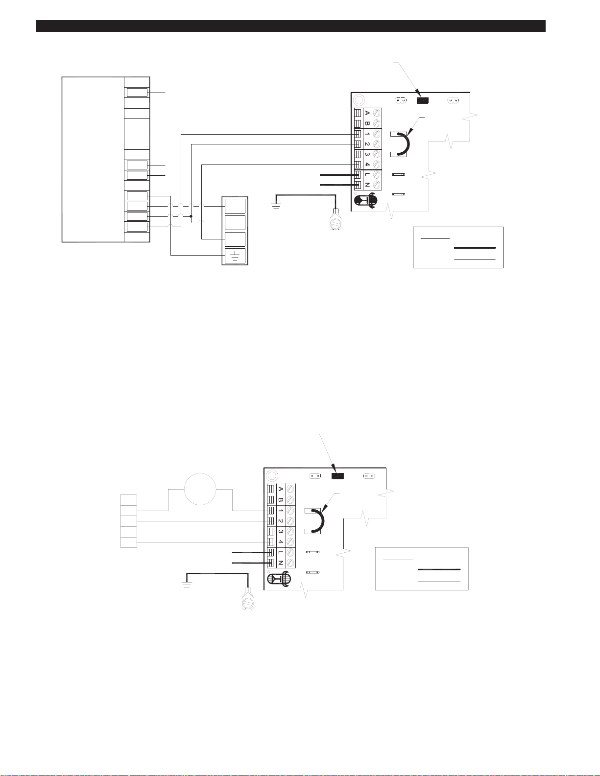
Electrical Wiring
Specifications, Warnings, Sequence of Operation & Internal Schematic .....................................................4, 5
Inducer Ground, Motor and Prover Safety Circuit Connections .......................................................................6
Multiple and Millivolt Appliance interlocks ........................................................................................................6
Wiring to Gas Fired Appliance ......................................................................................................................7-9
Wiring to Oil Fired Equipment .....................................................................................................................9-11
PSA-1 Fan Proving Switch Adjustment ........................................................................................................................12
UC1 Operational Check ................................................................................................................................................13
Troubleshooting Electrical Problems........................................................................................................................13-15
Warranty & Replacement Parts.....................................................................................................................................15
DESCRIPTION
The UCRT combines Tjernlund’s UC1 burner interlock control with an Inducer speed control. It is designed for use ONLY with
Tjernlund RT-Series Rooftop Inducers. Follow these instructions through page 11 for information, options and wiring for the UC1.
Follow PSA-1 proving switch adjustment procedures on page 12 or within the RT-Series Rooftop Inducer Installation Instructions.
The UC1 interlock control can be interlocked with virtually any burner control circuit. Features include: adjustable pre & post
purge, LED status / diagnostic indicators, 10 second prover switch delay to avoid burner start up and wind induced short cycling.
Interlocks with any 24-115 VAC burner control circuit and also includes “dry” contact actuation option. After each burner cycle the
UC1 will continue to operate in post-purge mode to allow the Inducer to purge the heater and vent of residual flue gases. A factory
post-purge time is set at 2 minutes and is adjustable up to 16 minutes, see “Pre / Post Purge and Prover Status Check Dip Switch
Settings” on page 3.
GENERAL INFORMATION
Each UC1 is electrically factory line tested before shipment.
After opening carton, inspect thoroughly for hidden damage. If any damage is found notify freight carrier and your distributor
immediately and file a concealed damage claim.
INSTALLATION RESTRICTIONS
1. The Pre-Cycle Prover Status Check is deactivated from the factory on the UCRT. Natural chimney draft may be sufficient to
close the PSA-1 Fan Prover contacts prior to a call for heat which may cause nuisance lockouts. The Pre-Cycle Prover Status
dip switch #9 should be up or “ON” so that it is deactivated. See page 4 for details.
2. An Inducer post-purge on the UC1 has been factory set at 2 minutes. Confirm that dip switch #5 is in the up or "on" position.
Oil fired equipment requires that the post-purge be long enough to eliminate post cycle nozzle drip odor. A longer post-purge
may be necessary for longer vent runs or high heat retention, refractory lined combustion chambers. A shorter post-purge may be
desired for gas installations. See “Pre / Post Purge Dip Switch Settings” on page 3 for details.
3. The UCRT is intended for indoor installation only. Do not mount the UCRT on a heat source that exceeds 140oF (60oC).
Examples of improper mounting surfaces include vent pipe, top of heater casing or any place where radiant or convective heat
would cause the junction box temperature to exceed 140oF (60oC).
CAUTIONS
The UC1 must be installed by a qualified installer (an individual properly licensed and/or trained) in accordance with all local
codes or, in their absence, in accordance with the appropriate National Fire Protection Association #31, #54, #211 and the
National Electrical Code.
Failure to install, maintain and/or operate the UC1 in accordance with manufacturer's instructions may result in conditions
which can produce bodily injury and property damage.
1. The installer must verify that the BTU/hr. input of the appliance does not exceed the recommended input of the any Inducer
being controlled by the UC1. Refer to the Rooftop Inducer installation instructions for capacities.
2. Disconnect power supply from the UC1 and heating equipment when making wiring connections and servicing the UC1.
Failure to do so may result in personal injury and/or equipment damage. LED #6 (RED) should be off with power removed.