
Page 10 of 10
Rev 3
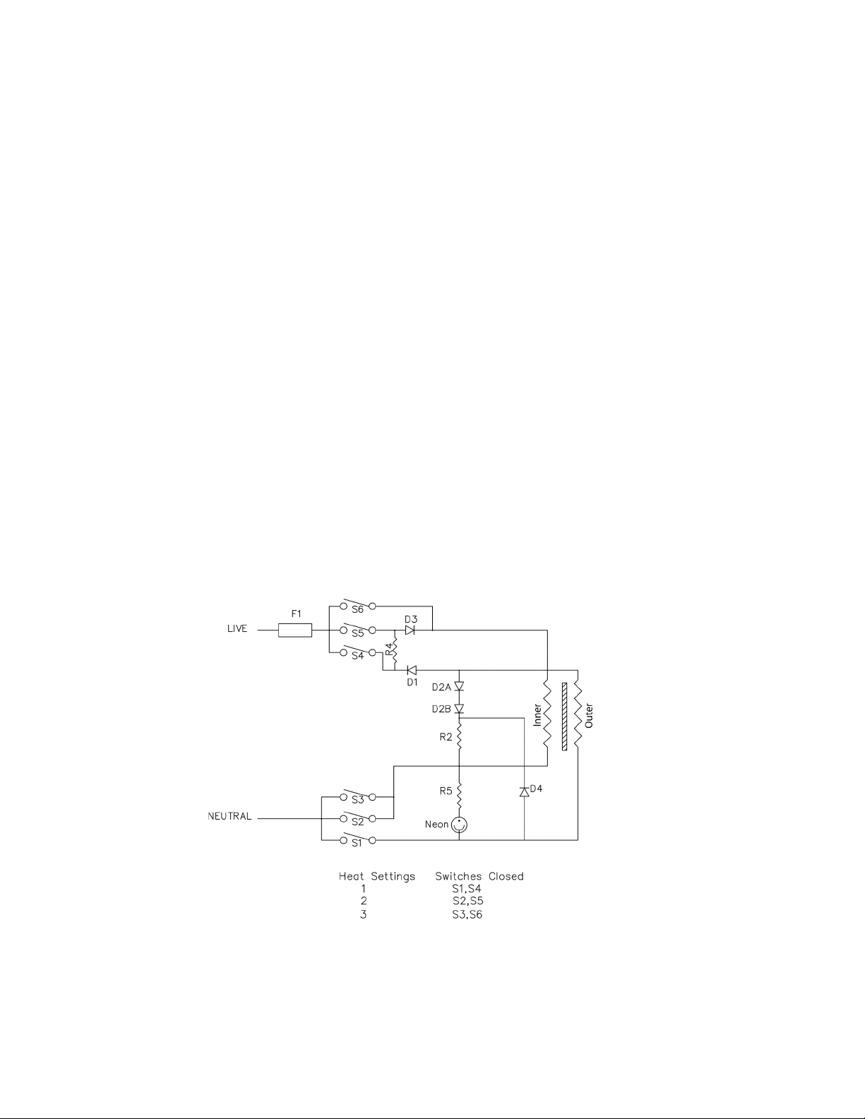
9 Troubleshooting
If none of the remedies in the following table fix the problem, you can remove the
controller from the other side of the bed (excluding all single size blankets) and
test it to determine if it is the original controller or the blanket which is at fault.
If you deem the controller to be faulty, Please call the service department for a
replacement controller.
•If the new controller fails to resolve the problem and you need to return the
blanket to the retailer, we please ask that:
oThe unit is packed carefully back into its original packaging.
oOriginal proof of purchase is attached.
oA brief note attached to the blanket explaining the reason why it is being
returned.
9.1 Troubleshooting Table
Problem Cause Remedy
No Power to Controller
/ No indicator light
The Temperature Slide Knob is in the “O”
position
Slide the know to setting 1, 2 or 3. The
corresponding Lights should illuminate.
The Power Plug may not be plugged in to
the power point and switched on.
Ensure the power plug is inserted into the
powerpoint correctly and switch on.
There may be no power to the power point Ensure there is power to the power point. Test with
another appliance such as a table lamp.
The controller has overheated and blown
the Over-Temp thermal fuse
If all the above are okay, the over temperature
safety device has activated. Call the service
department for further instruction.
The Blanket Elements have
malfunctioned.
The Blanket elements have been damaged. Call
the service department for further instruction.
The selected heat setting is too low. Increase the Heat setting
Pre-heat time is too short.
Allow the blanket more time to heat the bed. More
time is required depending on the ambient
temperature and the bed temperature.
Controller Slide Knob
is in the 1, 2 or 3 heat
setting but light is not
on.
The Power Plug may not be plugged in to
the power point and switched on.
Please follow the same steps as under “No Power
to Controller / No indicator light”
The controller has overheated Please follow the same steps as under “ No Power
to Controller / No indicator light”
Controller is Warm to
Touch This is normal Nothing to be done. Is no cause for alarm.
Blue Flash from inside
controller when
changing heat settings
This is normal. It is the copper contacts
switching on and off. Nothing to be done. Is no cause for alarm.