Studio Technologies ST 2110 Manual de usuario

ST 2110 Troubleshooting Guide
www.studio-tech.com 50672-0719, Issue 1, Page 1 of 7
Copyright © 2019 by Studio Technologies, Inc., all rights reserved
www.studio-tech.com

Yes
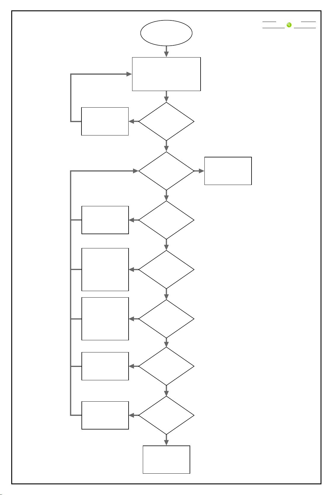
Ethernet
Connectivity
Issues
Reboot device and conrm
Ethernet port parameters:
- IP Address
- Subnet Mask
- Gateway
Set your
personal computer's
Ethernet port
to the same subnet
Are the
Ethernet parameters
correctly set on
the device?
Yes
Device is
ready to continue
conguration
Adjust your
personal computer's
network parameters
No
Check the cable,
SFP Ethernet,
and/or change
switch port
Check if the Ethernet
switch has the
wrong VLAN. If so
make corrections.
Device may have
hardware problems.
Contact technical
support.
Is it
possible to
consistently ping
Ethernet
ports?
Is your
personal
computer's Ethernet
port in the same
subnet?
Is the
Ethernet port
reporting
Link Up?
Are you
able to ping another
device in the same
subnet?
Ethernet Connectivity Issues
www.studio-tech.com
STUDIO
TE NCH LO IEG S
INC.
ST 2110 Troubleshooting Guide
© Copyright Studio Technologies, Inc. 2019
50672-0719, Issue 1, Page 2 of 7
No
No
No
No
Yes
Yes
Yes

PTP Does Not Lock PTP
Does Not
Lock
Review the PTP Grand Master parameters:
- PTP Grand Master Identier
- Prole
- Domain
- Sync Interval
- Announce Interval
Make sure the
device is set to
Slave Only
mode
Device is
ready to make
connections
Check if the Ethernet
switch is blocking the
PTP Grand Master
packets. If so
make corrections.
Check if the Ethernet
switch is set to
Boundary Clock
If required
make corrections.
Check the PTP Grand Master
packets with Wireshark
and conrm intervals.
If required make corrections.
Is the
device
reporting
Uncalibrated?
Is the device
oscillating between
Listening and
Slave?
Make sure the
Ethernet switch
is set to
Boundary Clock
Is the offset to
master bigger
than 1.5us?
If there is no
reported status
reboot the card
Check if the Ethernet
switch is blocking the
Delay_Req packets
or if the PTP Grand
Master is set to
unicast mode.
If required
make corrections.
Is the
PTP Grand
Master
identied?
Is the
device reporting
PTP Locked?
Yes
No
Yes
No
Yes
Yes
No
Yes
No
Yes
No
Adjust
incorrect
parameters
No Are the
PTP parameters
correctly set on
the device?
www.studio-tech.com
STUDIO
TE NCH LO IEG S
INC.
ST 2110 Troubleshooting Guide
© Copyright Studio Technologies, Inc. 2019
50672-0719, Issue 1, Page 3 of 7

Device is
working properly.
Continue monitoring.
Not Receiving Audio Not
Receiving
Audio
Reboot device and review
audio stream parameters:
- Multicast Addresses
- UDP Port
- Packet Time
- Number of Channels
- Codec Type (L24, etc.)
Are the
stream parameters
correctly set on
the device?
Is the
device receiving
audio?
Is the device
reporting
PTP Locked?
Is the
network delay
bigger than the
link offset?
Is the
device reporting
No Packets
Received?
Is the
device's analog
output working
properly?
Is the
same stream
working for
other devices?
Perform the
PTP Debugging
owchart steps.
If required
make corrections.
Check cables,
speakers, volume,
left/right balance.
If required
make corrections.
Conrm if the other
device is locked to
the same PTP Grand
Master; check if the
media_clk parameter
is >0. If required
make corrections.
Check the Ethernet
switch to see if the
device joins the IGMP
group; conrm audio
stream multicast and
UDP. If required
make corrections.
Check the Tx device
that is generating
the audio stream.
If required
make corrections.
Yes
No
No
No
Yes
Yes
Yes
Yes
No
No
No
Yes
Yes
Device may have
hardware problems.
Contact technical
support.
Adjust
incorrect
parameters
No
www.studio-tech.com
STUDIO
TE NCH LO IEG S
INC.
ST 2110 Troubleshooting Guide
© Copyright Studio Technologies, Inc. 2019
50672-0719, Issue 1, Page 4 of 7

Device is
working properly.
Continue monitoring.
Yes
Not Transmitting Audio Not
Transmitting
Audio
Reboot device and review
audio stream parameters:
- Multicast Addresses
- UDP Port
- Packet Time
- Number of Channels
- Codec Type (L24, etc.)
Are the
stream parameters
correctly set on
both devices?
Is the
Rx device
receiving
audio?
Is the device
reporting
PTP Locked?
Is the
network delay
bigger than the
link offset?
Is the Rx
device reporting
No Packets
Received?
Is the Rx
device's analog
output working
properly?
Is the
same stream
working for
other devices?
Perform the
PTP Debugging
owchart steps.
If required
make corrections.
Conrm if the
Rx device is locked
to the same PTP
Grand Master.
If required
make corrections.
Check the Ethernet
switch to see if the
Rx device joins the
IGMP group;
conrm audio stream
multicast and UDP.
If required
make corrections.
Check cables,
speakers, volume,
left/right balance.
If required
make corrections.
Replace the
Rx device
No
No
Yes
Yes
No
Yes
Yes
No
No
Yes
Device may have
hardware problems.
Contact technical
support.
No
Adjust
incorrect
parameters
No
Yes
www.studio-tech.com
STUDIO
TE NCH LO IEG S
INC.
ST 2110 Troubleshooting Guide
© Copyright Studio Technologies, Inc. 2019
50672-0719, Issue 1, Page 5 of 7

Audio Artifacts Present Audio
Artifacts
Present
Are the
stream parameters
correctly set on
the device?
Perform the
PTP Debugging
owchart steps.
If required
make corrections.
Check cables,
speakers, volume,
left/right balance.
If required
make corrections.
Review the audio stream parameters:
- Multicast Addresses
- UDP Port
- Packet Time
- Number of Channels
- Codec Type (L24, etc.)
Device is
working properly.
Continue monitoring.
Is the
audio running
error free?
Is the
analog output
working properly?
Check the Tx device
that is generating
the audio stream.
If required
make corrections.
Is the
same stream working
on other devices?
Device may have
hardware problems.
Contact technical
support.
Is the
PTP synchronization
stable?
No
No
No
Yes
Yes
Yes
Yes
No
Yes
Adjust
incorrect
parameters
No
www.studio-tech.com
STUDIO
TE NCH LO IEG S
INC.
ST 2110 Troubleshooting Guide
© Copyright Studio Technologies, Inc. 2019
50672-0719, Issue 1, Page 6 of 7

Stream Advertisement Issues Stream
Advertisement
Issues
Are the
devices in the
same subnet?
Yes
Enable discovery and
advertisement on the
correct Ethernet port.
If required
make corrections.
Check the stream
advertisement settings
at the source devices.
If required
make corrections.
Your product may support the following
advertisement protocols:
- REVENNA
- SAP
- NMOS IS04 and IS05
- Livewire +
These protocols typically can be enabled
on management or media Ethernet ports.
All devices must be in the same subnet.
Advertisement is
working properly.
Continue monitoring.
Are all the
streams discovered
on all devices?
Are the streams
being discovered on
other devices?
Device may have
software problems.
Contact technical
support.
Is the
discovery and
advertisement set
on the right
Ethernet
port?
Yes
No
No
No
Yes
Yes
Adjust
incorrect
parameters
No
www.studio-tech.com
STUDIO
TE NCH LO IEG S
INC.
ST 2110 Troubleshooting Guide
© Copyright Studio Technologies, Inc. 2019
50672-0719, Issue 1, Page 7 of 7
Otros manuales de Accesorios de Studio Technologies


















