
CDX-GT52UM/GT470UE/GT470UM/GT472UE/GT472UM/GT474UM/GT520U/GT525U
9
(AEP and UK models)
Non collegare i terminali del sistema diusori al telaio dell’auto e non
collegare i terminali del diusore destro a quelli del diusore sinistro.
Non collegare il cavo di terra di questo apparecchio al terminale
negativo (–) del diusore.
Non collegare i diusori in parallelo.
Assicurarsi di collegare soltanto diusori passivi, poiché il collegamento
di diusori attivi, dotati di amplicatori incorporati, ai terminali dei
diusori potrebbe danneggiare l’apparecchio.
Per evitare problemi di funzionamento, non utilizzare i cavidei diusori
incorporati installati nell’automobile se l’apparecchiocondivide un
cavo comune negativo (–) per i diusori destro e sinistro.
Non collegare fra loro i cavi dei diusori dell’apparecchio.
Nota sui collegamenti
Se l’amplicatore e il diusore non sono collegati correttamente,
“FAILURE” viene visualizzato nel display. In tal caso,accer tarsi che
l’amplicatore e il diusore siano collegati correttamente.
Nederlands
Let op
Dit apparaat is ontworpen voor gebruik op een
auto-accu van 12 V gelijkstroom, negatieve aarde.
Zorg ervoor dat de draden niet onder een schroef of
tussen bewegende onderdelen (bv. rail van de autostoel)
terechtkomen.
Voordat u de aansluitingen maakt, moet u het contact
uitzetten om kortsluiting te vermijden.
Sluit de voedingskabel aan op het apparaat en de
luidsprekers voordat u de kabel aansluit op de
hulpvoedingsaansluiting.
Sluit alle aardingskabels op een
gemeenschappelijk aardpunt aan.
Voorzie niet-aangesloten kabels om veiligheidsredenen
altijd van isolatietape.
Opmerkingen bij de voedingskabel (geel)
Wanneer u dit apparaat aansluit samen met andere
componenten, moet het vermogen van de aangesloten
autostroomkring groter zijn dan de som van de
zekeringen van elke component afzonderlijk.
Wanneer het vermogen ontoereikend is, moet u het
apparaat rechtstreeks aansluiten op de accu.
Anschlussbeispiel ( )
Direktverbindung mit Tiefsttonlautsprecher ( -C)
Einzelheiten zur Einstellung für die Verbindung nden Sie
in der mitgelieferten Bedienungsanleitung.
*Schließen Sie an diesen Anschluss keinen Lautsprecher an.
Hinweise
Schließen Sie unbedingt zuerst das Massekabel an, bevor Sie den
Verstärker anschließen.
Der Warnton wird nur ausgegeben, wenn der integrierte Verstärker
verwendet wird.
Anschlussdiagramm ( )
Warnung
Wenn Sie eine Motorantenne ohne Relaiskästchen
verwenden, kann durch Anschließen dieses Geräts mit
dem mitgelieferten Stromversorgungskabel die
Antenne beschädigt werden.
Hinweise zu den Steuer- und Stromversorgungsleitungen
Die REM OUT-Leitung(blauweiß gestreift) liefer t +12 V Gleichstrom,
wenn Sie das Gerät einschalten.
Wenn Sie einen gesondert erhältlichen Endverstärker verwenden,
schließen Sie die REM OUT-Leitung(blauweiß gestreift) oder die
Stromversorgungsleitung für Zubehörgeräte (rot) an AMP REMOTEIN
an.
Wenn das Fahrzeug mit einer in der Heck-/Seitenfensterscheibe
integrierten FM (UKW)/MW/LW-Antenne ausgestattet ist, schließen Sie
die REM OUT-Leitung(blauweiß gestreift) oder die
Stromversorgungsleitung für Zubehörgeräte (rot) an den
Stromversorgungsanschluss des vorhandenen Antennenverstärkers an.
Einzelheiten dazu erhalten Sie bei Ihrem Händler.
Es kann nur eine Motorantenne mit Relaiskästchen angeschlossen
werden.
Stromversorgung des Speichers
Wenn die gelbe Stromversorgungsleitung angeschlossen ist, wird der
Speicher stets (auch bei ausgeschalteter Zündung) mit Strom versorgt.
Hinweise zum Lautsprecheranschluss
Schalten Sie das Gerät aus, bevor Sie die Lautsprecher anschließen.
Verwenden Sie Lautsprecher mit einer Impedanz zwischen 4 und 8 Ohm
und ausreichender Belastbarkeit. Ansonsten können die Lautsprecher
beschädigt werden.
Verbinden Sie die Lautsprecheranschlüsse nicht mit dem Wagenchassis
und verbinden Sie auch nicht die Anschlüsse des rechten mit denen des
linken Lautsprechers.
Verbinden Sie die Masseleitung dieses Geräts nicht mit dem negativen
(–) Lautsprecheranschluss.
Versuchen Sie nicht, Lautsprecher parallel anzuschließen.
An die Lautsprecheranschlüsse dieses Geräts dürfen nur
Passivlautsprecher angeschlossen werden. Schließen Sie keine
Aktivlautsprecher (Lautsprecher mit eingebauten Verstärkern) an, da
das Gerät sonst beschädigt werden könnte.
Um Fehlfunktionen zu vermeiden, verwenden Sie nicht die im Fahrzeug
installierten, integrierten Lautsprecherleitungen, wenn am Ende eine
Notes on the control and power supply leads
REM OUT lead (blue/white striped) supplies +12 V DC when you turn on
the unit.
When using an optional power amplier, connect REM OUT lead (blue/
white striped) or the accessory power supply lead (red) to its AMP
REMOTE IN.
When your car has built-in FM/MW/LWantenna (aerial) in the rear/side
glass, connect REM OUT lead (blue/white striped) or the accessory
power supply lead (red) to the power terminal of the existing antenna
(aerial) booster. For details, consult your dealer.
A power antenna (aerial) without a relay box cannot be used with this
unit.
Memory hold connection
When the yellow power supply lead is connected, power will alwaysbe
supplied to the memory circuit even when the ignition switch is turned o.
Notes on speaker connection
Before connecting the speakers, turn the unit o.
Use speakers with an impedance of 4 to 8 ohms, and with adequate
power handling capacities to avoid its damage.
Do not connect the speaker terminals to the car chassis, or connect the
terminals of the right speakers with those of the left speaker.
Do not connect the ground (earth) lead of this unit to the negative (–)
terminal of the speaker.
Do not attempt to connect the speakers in parallel.
Connect only passive speakers. Connecting active speakers (with
built-in ampliers) to the speaker terminals may damage the unit.
To avoid a malfunction, do not use the built-in speaker leads installed in
your car if the unit shares a common negative (–) lead for the right and
left speakers.
Do not connect the unit’s speaker leads to each other.
Note on connection
If speaker and amplier are not connected correctly, “FAILURE” appears in
the display. In this case, makesure the speaker and amplier are
connected correctly.
Deutsch
Warnhinweise
Dieses Gerät ist ausschließlich für den Betrieb bei 12 V
Gleichstrom (negative Erdung) bestimmt.
Achten Sie darauf, dass die Kabel nicht unter einer
Schraube oder zwischen beweglichen Teilen wie
(z. B. in einer Sitzschiene eingeklemmt werden.).
Schalten Sie, bevor Sie irgendwelche Anschlüsse
vornehmen, die Zündung des Fahrzeugs aus, um
Kurzschlüsse zu vermeiden.
Verbinden Sie das Stromversorgungskabel mit dem
Gerät und den Lautsprechern, bevor Sie es mit dem
Hilfsstromanschluss verbinden.
Schließen Sie alle Erdungskabel an einen
gemeinsamen Massepunkt an.
Aus Sicherheitsgründen müssen alle losen, nicht
angeschlossenen Drähte mit Isolierband abgeklebt
werden.
Hinweise zum Stromversorgungskabel (gelb)
Wenn Sie dieses Gerät zusammen mit anderen
Stereokomponenten anschließen, muss der
Autostromkreis, an den die Geräte angeschlossen sind,
eine höhere Leistung aufweisen als die Summe der
Sicherungen der einzelnen Komponenten.
Wenn kein Autostromkreis eine so hohe Leistung
aufweist, schließen Sie das Gerät direkt an die Batterie
an.
Schéma de raccordement
( )
Avertissement
Si vous disposez d’une antenne électrique sans boîtier de
relais, le branchement de cet appareil au moyen du cordon
d’alimentation fourni risque d’endommager l’antenne.
Remarques sur les câbles de commande et d’alimentation
Fil REM OUT (rayé bleu/blanc) fournit une tension de +12 V CC lors de la
mise sous tension de l’appareil.
Si vous utilisez un amplicateur de puissance en option, raccordez le l
REM OUT (rayé bleu/blanc) ou le l d’alimentation des accessoires
(rouge) à son AMP REMOTE IN.
Si votre véhicule est équipé d’une antenne FM/MW (PO)/LW(GO)
intégrée dans la vitre arrière/latérale, raccordez le l REM OUT (rayé
bleu/blanc) ou le l d’alimentation des accessoires (rouge) à la borne
d’alimentation de l’amplicateur d’antenneexistant. Pour plus
d’informations, consultez votre revendeur.
Une antenne électrique sans boîtier de relais ne peut pas être utilisée
avec cet appareil.
Raccordement pour la conservation de la mémoire
Lorsque le câble d’alimentation jaune est raccordé,le circuit de la
mémoire est alimenté en permanence même si la clé de contact est en
position d’arrêt.
Remarques sur le raccordement des haut-parleurs
Avant de raccorder les haut-parleurs, mettre l’appareilhors tension.
Utiliser des haut-parleurs ayant une impédance de 4 à 8 ohms et une
capacité adéquate sous peine de les endommager.
Ne pas raccorder les bornes du système de haut-parleurs au châssis de
la voiture et ne pas connecter les bornes des haut-parleurs droit à celles
des haut-parleurs gauche.
Ne pas raccorder le câble de mise à la masse de cet appareil à la borne
négative (–) du haut-parleur.
Ne pas tenter de raccorder les haut-parleurs en parallèle.
Connecter uniquement des haut-parleurs passifs. La connexion de
haut-parleurs actifs (avec des amplicateurs intégrés) aux bornes des
haut-parleurs pourrait endommager l’appareil.
Pour éviter tout problème de fonctionnement, n’utilisez pas les câbles
des haut-parleurs intégrés (–) installés dans votre voiture si l’appareil
dispose d’un câble négatif commun pour les haut-parleurs droit et
gauche.
Ne raccordez pas entre eux les cordons des haut-parleurs de l’appareil.
Remarque sur le raccordement
Si les haut-parleurs et l’amplicateur ne sont pas raccordés correctement,
le message « FAILURE » s’ache. Dans ce cas, assurez-vous que les
haut-parleurs et l’amplicateur sont raccordés correctement.
Italiano
Attenzione
Questo apparecchio è stato progettato per l’uso solo a 12
V CC con massa negativa.
Evitare che i cavi rimangano bloccati da una vite o
incastrati nelle parti mobili (ad esempio nelle guide
scorrevoli dei sedili).
Prima di eettuare i collegamenti, spegnere il motore
dell’automobile onde evitare di causare cortocircuiti.
Collegare il cavo di alimentazione all’apparecchio e ai
diusori prima di collegarlo al connettore di
alimentazione ausiliaria.
Portare tutti i cavi di messa a terra a un punto di
massa comune.
Per sicurezza, assicurarsi di isolare qualsiasi cavo non
collegato utilizzando del nastro adesivo.
Note sul cavo di alimentazione (giallo)
Se questo apparecchio viene collegato in combinazione
con altri componenti stereo, la potenza nominale dei
English
Cautions
is unit is designed for negative ground (earth) 12 V
DC operation only.
Do not get the leads under a screw, or caught in moving
parts (e.g. seat railing).
Before making connections, turn the car ignition off to
avoid short circuits.
Connect the power supply lead to the unit and
speakers before connecting it to the auxiliary power
connector.
Run all ground (earth) leads to a common ground
(earth) point.
Be sure to insulate any loose unconnected leads with
electrical tape for safety.
Notes on the power supply lead (yellow)
When connecting this unit in combination with other
stereo components, the connected car circuit’s rating
must be higher than the sum of each component’s fuse.
When no car circuits are rated high enough, connect the
unit directly to the battery.
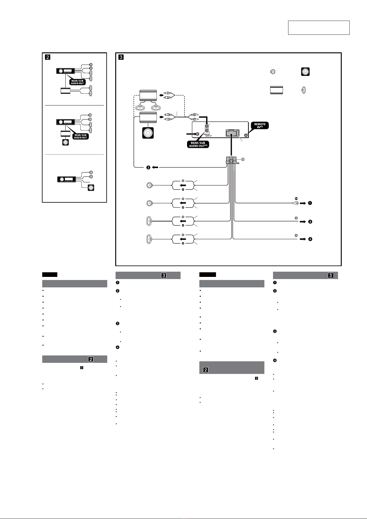
Connection example ( )
Subwoofer Direct Connection ( -C)
For details on the setting for the connection, see the
supplied Operating Instruction.
*Do not connect a speaker in this connection.
Notes
Be sure to connect the ground (earth) lead before connecting the
amplier.
The alarm will only sound if the built-in amplier is used.
Connection diagram ( )
Warning
If you have a power antenna (aerial) without a relay box,
connecting this unit with the supplied power supply lead
may damage the antenna (aerial).
A
B
C
Fuse (10 A)
Sicherung (10 A)
Fusible (10 A)
Fusibile (10 A)
Zekering (10 A)
from the car’s power connector
vom Stromanschluss des Fahrzeugs
du connecteur d’alimentation de la voiture
dal connettore di alimentazione dell’auto
van de autovoedingsaansluiting
See “Power connection diagram ( )” on the reverse side for details.
Näheres dazu nden Sie im „Stromanschlussdiagramm ( ) “.
Blättern Sie dazu bitte um.
Voir le « Schéma de raccordement d’alimentation ( ) » au verso
pour plus de détails.
Per ulteriori informazioni, vedere“Diagramma dei collegamenti di
alimentazione ( )” che si trova sul retro.
Zie "Voedingsaansluitschema ( )" op de achterkant voor meer
details.
from the car’s speakerconnector
vom Lautsprecheranschluss des Fahrzeugs
du connecteur de haut-parleur de la voiture
dal connettore dei diusori dell’auto
van de autoluidsprekeraansluiting
*1from car antenna (aerial)
von Autoantenne
de l’antenne de la voiture
dall’antenna dell’auto
van een auto-antenne
*5
*1Depending on the type of car, use an adaptor (not
supplied) if the antenna connector does not t.
*2RCA pin cord (not supplied).
*3AUDIO OUT can be switched SUB or REAR. For details,
see the supplied Operating Instructions.
*4Separate adaptor may be required.
*5Speaker impedance: 4 – 8 ohms × 4
*1Abhängig vom Autotyp müssen Sie einen Adapter
(nicht mitgeliefert) verwenden, wenn der
Antennenanschluss nicht passt.
*2Cinchkabel (nicht mitgeliefert).
*3AUDIO OUT kann zwischen SUB und REAR
umgeschaltet werden. Näheres hierzu nden Sie in der
mitgelieferten Bedienungsanleitung.
*4Möglicherweise ist ein separater Adapter erforderlich.
*5Lautsprecherimpedanz: 4 – 8 Ohm × 4
*1Selon le type de voiture, utilisez un adaptateur (non
fourni) si le connecteur de l’antenne ne convient pas.
*2Cordon à broche RCA (non fourni).
*3AUDIO OUT peut être commuté sur SUB ou REAR. Pour
obtenir plus de détails, reportez-vous au mode
d’emploi.
*4Un adaptateur séparé peut être nécessaire.
*5Impédance des haut-parleurs : 4 – 8 ohms × 4
*1In base al tipo di automobile, utilizzare un adattatore
(non in dotazione) nel caso in cui il connettore
dell'antenna non sia adatto.
*2Cavo a piedini RCA (non in dotazione).
*3AUDIO OUT può essere impostato su SUB o su REAR.
Per ulteriori informazioni, consultare il manuale di le
istruzioni per l’uso in dotazione.
*4Potrebbe essere necessario un adattatore separato.
*5Impedenza diusori: 4 – 8 ohm × 4
*1Afhankelijk van het soort wagen gebruikt u een
adapter (niet meegeleverd) als de antenneconnector
niet past.
*2Tulpstekkersnoer (niet bijgeleverd).
*3AUDIO OUT kan worden ingesteld op SUB of REAR.
Raadpleeg de gebruiksaanwijzing voor meer
informatie.
*4Er is mogelijk een afzonderlijke adapter vereist.
*5Luidsprekerimpedantie: 4 – 8 ohm × 4
Negative polarity positions 2, 4, 6, and 8 have striped leads.
An den negativ gepolten Positionen 2, 4, 6 und 8 benden sich gestreifte Adern.
Les positions de polarité négative 2, 4, 6 et 8 sont dotées de cordons rayés.
Le posizioni a polarità negativa 2, 4, 6 e 8 hanno cavi rigati.
De posities voor negatieve polariteit (2, 4, 6 en 8) hebben gestreepte kabels.
1Purple
Violett
Violet
Viola
Paars
+
Speaker, Rear, Right
Lautsprecher hinten rechts
Haut-parleur, arrière, droit
Diusore, posteriore, destro
Luidspreker,achter, rechts
2–
Speaker, Rear, Right
Lautsprecher hinten rechts
Haut-parleur, arrière, droit
Diusore, posteriore, destro
Luidspreker,achter, rechts
3Gray
Grau
Gris
Grigio
Grijs
+
Speaker, Front,Righ t
Lautsprecher vorne rechts
Haut-parleur, avant, droit
Diusore, anteriore, destro
Luidspreker,voor, rechts
4–
Speaker, Front,Righ t
Lautsprecher vorne rechts
Haut-parleur, avant, droit
Diusore, anteriore, destro
Luidspreker,voor, rechts
5White
Weiß
Blanc
Bianco
Wit
+
Speaker, Front, Left
Lautsprecher vorne links
Haut-parleur, avant, gauche
Diusore, anteriore, sinistro
Luidspreker,voor, links
6–
Speaker, Front, Left
Lautsprecher vorne links
Haut-parleur, avant, gauche
Diusore, anteriore, sinistro
Luidspreker,voor, links
7Green
Grün
Vert
Verde
Groen
+
Speaker, Rear, Left
Lautsprecher hinten links
Haut-parleur, arrière, gauche
Diusore, posteriore, sinistro
Luidspreker,achter, links
8–
Speaker, Rear, Left
Lautsprecher hinten links
Haut-parleur, arrière, gauche
Diusore, posteriore, sinistro
Luidspreker,achter, links
Voorbeeldaansluitingen ( )
Rechtstreekse subwooferverbinding ( -C)
Raadpleeg de bijgeleverde gebruiksaanwijzing voor meer
informatie over het doorvoeren van de verbinding.
*Sluit geen luidspreker aan in deze verbinding.
Opmerkingen
Sluit eerst de aarddraad aan voordat u de versterker aansluit.
U hoort de pieptoon alleen als de ingebouwde versterker wordt
gebruikt.
Aansluitschema ( )
Waarschuwing
Indien u een elektrische antenne hebt zonder relaiskast,
kan het aansluiten van dit apparaat met de bijgeleverde
voedingskabel de antenne beschadigen.
Opmerkingen over de bedienings- en voedingskabels
De REM OUT-kabel (blauw/wit gestreept) levert +12 V DC als u het
apparaat inschakelt.
Als u een optionele versterker gebruikt, sluit u de REM OUT-kabel
(blauw/wit gestreept) of de voedingskabel voor accessoires (rood) aan
op de AMP REMOTE IN-aansluiting van de versterker.
Als uw auto uitgerust is met een FM/MW/LW-antenne in de achter- of
zijruit, sluit u de REM OUT-kabel(blauw/wit gestreept) of de
voedingskabel voor accessoires (rood) aan op de voedingsaansluiting
van de bestaande antenneversterker.Contacteer uw handelaar voor
meer informatie.
Met dit apparaat is het niet mogelijk een elektrische antenne zonder
relaiskast te gebruiken.
Instandhouden van het geheugen
Zolang de gele voedingskabel is aangesloten, blijft de stroomvoorziening
van het geheugen intact, ook wanneer het contact van de auto wordt
uitgeschakeld.
Opmerkingen betreende het aansluiten van de luidsprekers
Zorg dat het apparaat is uitgeschakeld, alvorens de luidsprekers aan te
sluiten.
Gebruik luidsprekers met een impedantie van 4 tot 8 ohm en let op dat
die het vermogen van de versterker kunnen verwerken. Als u dit niet
doet, kunnen de luidsprekers ernstig beschadigd raken.
Verbind in geen geval de aansluitingen van de luidsprekersmet het
chassis van de auto en sluit de aansluitingen van de rechter- en
linkerluidspreker niet op elkaar aan.
Verbind de aarddraad van dit apparaatniet met de negatieve (–)
aansluiting van de luidspreker.
Probeer nooit de luidsprekers parallel aan te sluiten.
Sluit geen actieve luidsprekers (met ingebouwde versterkers) aan op de
luidsprekeraansluiting van dit apparaat. Dit zal leiden tot beschadiging
van de actieve luidsprekers. Sluit dus altijd uitsluitend luidsprekers
zonder ingebouwde versterker aan.
Om defecten te vermijden mag u de bestaande luidsprekerbedrading in
uw auto niet gebruiken wanneer er een gemeenschappelijke negatieve
(–) draad is voor de rechter- en linkerluidsprekers.
Verbind de luidsprekerdraden niet met elkaar.
Opmerking over aansluiten
Als de luidspreker en versterker niet correct zijn aangesloten, wordt
"FAILURE" in het display weergegeven. In dit geval moet u zorgen dat de
luidspreker en versterker correct zijn aangesloten.
circuiti dell’automobile deve essere superiore a quella
prodotta dalla somma dei fusibili di ciascun
componente.
Se la potenza nominale dei circuiti dell’automobile non è
suciente, collegare l’apparecchio direttamente alla
batteria.
Esempio di collegamento ( )
Connessione diretta al subwoofer ( -C)
Per informazioni sull’impostazione della connessione,
vedere le istruzioni per l’uso in dotazione.
*Non collegare un diusore in questa connessione.
Note
Assicurarsi di collegare il cavo di terra prima di collegare l’apparecchio
all’amplicatore.
L’allarme viene emesso solo se è in uso l’amplicatore incorporato.
Schema di collegamento ( )
Avvertenza
Quando si collega l’apparecchio con il cavo di
alimentazione in dotazione , si potrebbe danneggiare
l’antenna elettrica se questa non dispone di scatola a relè.
Note sui cavi di controllo e di alimentazione
Il cavo REM OUT (rigato blu e bianco) fornisce alimentazione da +12 V
CC all’accensione dell’apparecchio.
Quando si utilizza un amplicatore di potenza opzionale, collegare il
cavo REM OUT (rigato blu e bianco) o il cavo di alimentazione
accessoria (rosso) al rispettivo AMP REMOTE IN.
Se l’automobile è dotata di antenna FM/MW/LW incorporata nel vetro
posteriore/laterale, collegare il cavo REM OUT (rigato blu e bianco) o il
cavo di alimentazione accessoria (rosso) al terminale di alimentazione
del preamplicatore dell’antenna esistente.Per ulteriori informazioni,
consultare il rivenditore.
Non è possibile usare un’antenna elettricasenza scatola a relè con
questo apparecchio.
Collegamento per la conservazione della memoria
Quando il cavo di ingresso alimentazione giallo è collegato, viene sempre
fornita alimentazione al circuito di memoria anche quando l’interruttore
di accensione è spento.
Note sul collegamento dei diusori
Prima di collegare i diusori spegnere l’apparecchio.
Usare diusori di impedenza compresa tra 4 e 8 ohm e con capacità di
potenza adeguata, altrimenti i diusori potrebbero venire danneggiati.
gemeinsame negative (–) Leitung für den rechten und den linken
Lautsprecher verwendet wird.
Verbinden Sie nicht die Lautsprecherkabel des Geräts miteinander.
Hinweis zum Anschließen
Wenn Lautsprecher und Verstärkernicht richtig angeschlossen sind,
erscheint „FAILURE“ im Display. Vergewissern Sie sich in diesem Fall, dass
Lautsprecher und Verstärker richtig angeschlossen sind.
Français
Précautions
Cet appareil est conçu pour fonctionner uniquement sur
un courant continu de 12 V avec masse négative.
Evitez de coincer les câbles sous des vis ou dans des
pièces mobiles (par exemple, armature de siège).
Avant d’eectuer des raccordements, éteignez le moteur
pour éviter les courts-circuits.
Branchez le câble d’alimention sur l’appareil et les
haut-parleurs avant de le brancher sur le connecteur
d’alimentation auxiliaire.
Rassemblez tous les câbles de mise à la masse en
un point de masse commun.
Veillez à isoler tout câble lâche non raccordé avec du
ruban isolant.
Remarques sur le câble d’alimentation (jaune)
Lorsque cet appareil est raccordé à d’autres équipements
stéréo, la valeur nominale du circuit raccordé du
véhicule doit être supérieure à la somme des fusibles de
chaque élément.
Si aucun circuit de la voiture n’est assez puissant,
raccordez directement l’appareil à la batterie.
Exemple de raccordement ( )
Connexion directe du caisson de graves ( -C)
Pour plus d’informations sur l’établissement de la
connexion, reportez-vous au mode d’emploi fourni.
*Ne raccordez pas de haut-parleur à cette connexion.
Remarques
Raccordez d’abord le câble de mise à la masse avant de connecter
l’amplicateur.
L’alarme est émise uniquement lorsque l’amplicateur intégré est utilisé.
Equipment used in illustrations (not supplied)
In Abbildungen dargestellte Geräte (nicht mitgeliefert)
Appareils utilisés dans les illustrations (non fournis)
Apparecchiatura utilizzata nelle illustrazioni (non in dotazione)
Apparatuur gebruikt in de afbeeldingen (niet bijgeleverd)
Front speaker
Frontlautsprecher
Haut-parleur avant
Diusore anteriore
Voorluidspreker
Rear speaker
Hecklautsprecher
Haut-parleur arrière
Diusore posteriore
Achterluidspreker
Subwoofer
Tiefsttonlautsprecher
Caisson de graves
Subwoofer
Subwoofer
Power amplier
Endverstärker
Amplicateur de puissance
Amplicatore di potenza
Eindversterker
*
Positions 1, 2, 3, and 6 do not have pins.
An Position 1, 2, 3 und 6 benden sich keine Stifte.
Les positions 1, 2, 3 et 6 ne comportent pas de broches.
Le posizioni 1, 2, 3 e 6 non hanno piedini.
De posities 1, 2, 3 en 6 hebben geen pins.
4
Yellow
Gelb
Jaune
Giallo
Geel
continuous power supply
permanente Stromversorgung
alimentation continue
alimentazione continua
continue voeding
5
Blue/white striped
Blauweiß gestreift
Rayé bleu/blanc
Rigato blu e bianco
Blauw/wit gestreept
power antenna (aerial) /power amplier control (REM OUT)
Steueranschluss für Motorantenne/Endverstärker (REM OUT)
commande de l’antenne électrique/amplicateur de puissance (REM OUT)
antenna elettrica/controllo dell’amplicatore di potenza (REM OUT)
elektrische antenne / versterker (REM OUT)
7
Red
Rot
Rouge
Rosso
Rood
switched power supply
geschaltete Stromversorgung
alimentation commutée
alimentazione commutata
geschakelde voeding
8
Black
Schwarz
Noir
Nero
Zwart
ground (earth)
masse
masse
terra
aarding
*2