Sky PDS4250 Manual de usuario

42” PLASMA PDP MONITOR
CHASSIS : SP-120
MODEL : PDS4250
NOV.2003

Contents
I. Parts with the exception of MODULE
1. Safety Precautions
3
2. Product Specification
2-1. SPECIFICATION 4
2-2. Available Input Signal 6
3. BLOCK DIAGRAM 8
4. Description Of Each BLOCK
4-1. A/V BLOCK 9
4-1-1. A/V BLOCK DIAGRAM 9
4-1-2. VIDEO PCB 10
4-1-3. JACK PCB 14
4-1-4. KEY PCB 15
4-1-5. LED PCB 15
4-2. POWER PCB 16
4-3. BASIC CONGIFURATION 17
5. SERVICE MODE
5-1. Entering SERVICE MODE 18
5-2. Default Values For SERVICE MODE Items 18
5-3. Description Of SERVICE MODE Items 19
6. Adjusting Method
6-1. Adjusting WHITE BALANCE 23
6-2. Adjusting POWER PCB 23
7. SOFTWARE UPGRADE Method 25
8. Main PCB Trouble Diagnosis 28
8-1. VIDEO & JACK PCB Trouble Diagnosis 28
8-2. POWER PCB Trouble Diagnosis 33
9. TROUBLE SHOOTING
9-1. Facts You Must Know When Diagnosing And Repairing 34
9-2. Representative Symptoms When Each PCB Breaks Down 34
9-3. Trouble Diagnosis And Repairing Method For Representative Symptoms 35
10. ASSEMBLY LIST 39
11. EXPLODED VIEW 42
II. Parts of MODULE
1. Safety Precautions 43
2. Formation and Specification of Module 46
3. Adjustment 47
4. Trouble Shooting 52
4-1 Checking for No Picture 52
4-2 Hitch Diagnosis Following Display Condition 54
-1-

4-2-1. 4/7 or 3/7 of the screen doesn’t be shown
54
4-2-2. Screen doesn’t be shown as Data COF 54
4-2-3. It is generated unusual pattern of Data COF IC unit 55
4-2-4. Regular Stripe is generated about the quantity of one Data COF IC or more 56
4-2-5. Screen doesn’t be shown at all as scan COF 56
4-2-6. Regular stripe is generated at regular internal on the whole screen 57
4-2-7. Data copy is generated to stripe direction 57
4-2-8. One or more stripe is generated on the screen 58
4-2-9. One or more horizontal line is generated on screen 58
4-2-10. Lightness of screen is wholly darken though there is input-signal-pattern 58
4-2-11. Different color is shown partially during full-white-screen or electric discharge is
generated during full-black-screen 59
4-2-12. Full-white pattern it happened that the lightness of middle is darken while full-white
pattern 59
4-2-13. Some lightness of some color doesn’t not generated well 59
5. Block Diagram of Module 60
-2-

-3-
1. Safety Precautions
I. Parts with the exception of MODULE
1. Safety Precautions
(1) When moving or laying down a PDP Set, at least two people must work. Avoid any impact towards
the PDP Set.
(2) Do not leave the broken PDP Set on for a long time. To prevent any further damages, after check the
condition of the broken Set, make sure to turn the power (AC) off.
(3) When opening the BACK COVER, turn off the power (AC) to prevent electric shock. When a PDP
is on, high voltage and high current exist inside the Set.
(4) When loosening screws, check the connecting position and type of the screw. Sort out the screws
and store them separately. Because screws holding PCB are working as electric circuit
GROUNDING, make sure to check if any screw is missing when assembling.
(5) If you open the BACK COVER, you will see a
Panel Gas Exhaust Tube (Fig. 1). If this part is
damaged, entire PDP PANEL must be replaced.
Therefore, when working, be careful not to
damage this part.
Fig 1. Panel Gas Exhaust Tube
(6) A PDP Set contains a different kind of connector cables. When connecting or disconnecting
connector cables, check the direction and position of the cable beforehand.
(7) When disconnecting connectors, unplug the connectors slowly with care. Especially when
connecting/disconnecting FFC (film) cables or FPC cables, do not unplug the connectors too much
instantaneously or strongly, and always handle the cables with care.
(8) Connectors are designed so that if the number of pins or the direction does not match, connectors
will not fit. When having problem in plugging the connectors, make sure to check their kind,
position, and direction.

-4-
2. Product Specification
I T E M S P E C I F I C A T I O N REMARK
1. GENERAL
1-1. MODEL NO DSP-4222LVS(G, W)
1-2. CHASSIS NO SP-120
1-3. SCREEN SIZE 42 (16:9)
1-4. COUNTRY Europe
1-5. RESOLUTION 852(H) X 480(V)
1-6. REMOCON TYPE R-V2A02
1-7. SAFETY STANDARD CE(CLASS B), CB
2. MECHANICAL
2-1. APPEARANCE
1) WITHOUT STAND WxHxD=1,044 x 631 x 82.8 mm
2) WITH STAND WxHxD=1,044 x 705.9 x 310 mm
3) CARTON BOX WxHxD=1,256 x 800 x 327 mm
2-2. WEIGHT
1) WITHOUT STAND 28.2 Kg
2) WITH STAND 32.7 Kg
3. ELECTRICAL
3-1. VIDEO INPUT COMPOSITE (NTSC, PAL, SECAM, PAL-M/N, NTSC4.43)
& S-VHS (50/60Hz Y/C) 1 PORTS SCART(CVBS/RGB) 2 PORTS
3-2. DTV/DVD INPUT 1080i, 720P, 480P , 480i
(Y, Pb/Cb, Pr/Cr, COMPONENT SIGNAL) 2 PORTS
3-3. PC INPUT VGA ~ UXGA (15 PIN D-SUB) 1 PORT
3-4. DVI INPUT DVI-D(DVI JACK) 1 PORT
3-5. SOUND INPUT VIDEO 3 PORTS, DTV/DVD 2 PORTS,PC 1 PORT,DVI 1 PORT
3-6. SPEAKER OUTPUT 8W(R) + 8W(L)
3-7. POWER REQUIREMENT AC 100V~240V, 50/60Hz
3-8. POWER CONSUMPTION 320W
3-9. RS-232 CONTROL COMMUNICATION (EXTERNAL UPGRADE)
3-10. FUNCTION
1) SCREEN MODE *PC: H/V SIZE AND POSITION ADJUSTMENT
*VIDEO : AUTO,16:9,PANORAMA,ENLARGE LB, ENLARGE LBS
*DTV/DVD : AUTO,16:9
2) ZOOM 20 STEP ZOOM
3) OSD 11 LANGUAGES (ENGLISH,KOREAN,GERMAN,ITALIAN,
DUTCH,PORTUGUESE,SPANISH,MEXICAN,RUSSIAN,
CHINESE,FRANCH)
4) OTHERS STILL, SLEEP MODE , SOUND MODE
2-1. SPECIFICATION

-5-
Product Specification
I T E M S P E C I F I C A T I O N REMARK
4. OPTICAL
4-1. SCREEN SIZE 42 (106Cm) DIAGONAL
4-2. ASPECT RATIO 16:9
4-3. NUMBER OF PIXELS 852(H)X480(V)
4-4. DISPLAY COLOR 16,700,000 COLOR( EACH 8BITS FOR RGB )
4-5. CELL PITCH 1.08(H)X1.08(V)
4-6. PEAK LUMINANCE 300cd/㎡(WITH FILTER GLASS) MIK7253
4-7. CONTRAST RATIO 1000:1 (NO.8)
4-8. VIEWING ANGLE 160(VERTICAL/HORIZONTAL)
5. USERCONTROL & ACCESSORIES
5-1 CONTROL BUTTON(SET) AC POWER BUTTON(PUSH-PULL S/W)
MENU, SELECT, UP, DOWN, LEFT, RIGHT(SOFT S/W)
5-2. REMOTE CONTROL POWER, INPUT SELECT, CONFIRM (or OK),
( R-V2A02 ) EXTENSION -, EXTENSION +, MENU, UP, DOWN,
VOLUME UP, VOLUME DOWN, SILENCE, PICTURE
MODE, PICTURE STILL, PICTURE SIZE, SOUND
MODE, TIMER SLEEP
5-3. ACCESSORIES REMOTE CONTROLLER,BATTERY,INSTRUCTION MANUAL,
A/V CABLE, PC CABLE, POWER CORD
OPTION : STAND WALL HANGER, SPEAKER R/L

-6-
Product Specification
Resolution H Freq. (KHz) V Freq. (Hz) Remark Patt No.
640x350 31.469 70.1 IBM 203
37.861 85.1 VESA 11
640x400 24.823 56.4 NEC 15
30.48 60.0 PGA 871
31.469 70.1 IBM (DOS) 204
37.861 85.1 VESA 16
640x480 31.469 59.9 DOS 17
35 66.7 Macintosh 18
37.861 72.8 VESA 19
37.5 75.0 VESA 20
39.375 75.0 IBM 21
43.269 85.0 VESA 22
720x400 31.47 60.0 VGA 876
31.469 70.1 IBM 13
37.927 85.1 VESA 14
720X480 31.54 60.0 480P 953
720X576 15.63 25.0 PAL 950
800x600 35.156 56.3 VESA 23
35.16 57.2 VESA 24
37.879 60.3 VESA 24
48.077 72.2 VESA 25
46.875 75.0 VESA 26
53.674 85.1 VESA 27
832x624 49.726 74.0 Macintosh 28
1024x768 48.193(48.077) 59.3(59.8) Macintosh(OAK) 29
48.363 60.0 VESA 30
53.95 66.1 XGA 890
56.476 70.1 HP&VESA 31
60.241 74.9(74.6) Macintosh 32
60.023 75.0 VESA 33
68.677 85.0 VESA 34
80.66 100.0 Fujitsu 939
70.84 84.0 SUN 926
1152X864 54 60.0 VAX 936
63.851 70.0 VESA 35
67.5 75.0 VESA 36
77.094 85.0 VESA 37
1152x900 61.796 66.0 SUN 38
71.713 76.0 SUN 39
1280X720 45 60.0 720P 954
1280X960 60 60.0 VESA 40
75 75.0 VESA 41
85.938 85.0 VESA 42
2-2. Available Input Signal
(1) PC

-7-
Product Specification
Resolution H Freq. (KHz) V Freq. (Hz) Remark Patt No.
1280X1024 46.433 43.4 VESA 205
63.981 60.0 VESA 44
70.66 66.5 VAX 937
74.88 70.0 NEC 921
78.125 72.0 HP & HITA 206
78.855 74.1 Sony & NEC 46
79.976 75.0 VESA 47
81.13 76.1 SUN 927
91.146 85.0 VESA 48
1600X1200 62.5 48.0 VESA
75 60.0 VESA 50
81.25 65.0 VESA 862
87.5 70.0 VESA 863
93.75 75.0 VESA 864
100 80.0 VESA 865
(2) DTV
-1080i/ 60 Hz
-720P / 60 Hz
-480P / 60 Hz
(3) VIDEO
-PAL, PAL-M, PAL-N
-NTSC , NTSC4.43
- SECAM

-8-
3. BLOCK DIAGRAM

-9-
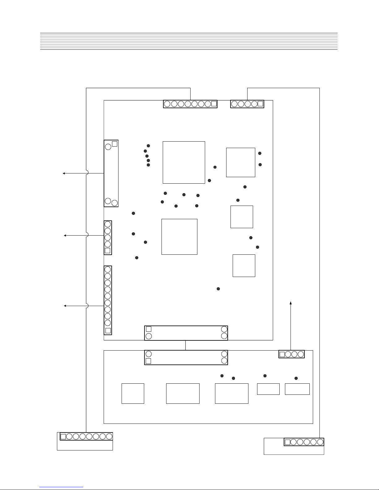
4. Description Of Each BLOCK
4-1. A/V BLOCK
4-1-1. A/V BLOCK DIAGRAM
to PWR
to PWR
to PWR
to
DIGITAL
P602P601
P12V
P12V
GND
GND
GND
SCL
GND
TXD
RXD
GND
GND
GND
GND
GND
VIN
FB_SC
S_MUTE
MSP_RST
R_SC
G_SC
B_SC
SDA
SEL1
SEL2
SEL3
VPC
HPC
GND
BPC
RPC
GND
GND
B/PB
GND
R/PR
Y_DVD
CB
CR
YO
GND
GND
CO
GND
GND
GND
GND
G/Y_DTV
GND
GPC
GND
P502
1
50
26
25
1PA6
1432
PA502
JACK
PCB
GND
VVS
VHS
VPEN1
GBLKSLP GPEN GSOG
GHSFOUT
DCLKB
DEN
S_RESET
V_MUTE
DVS
DHS
GCLK
GHS
GVS
GCOAST
VIN
R_OUT L_OUT RIGHT LEFT
GREF
VPEN
DECOE
YCOMB
CCOMB
IR
LED_P
GND
GND
GND
E33V
STB5V
COLUM1
COLUM2
COLUM3
DATA1
DATA2
1
5
4
3
2
1
5
4
3
2
6
1
40
2
39
PA4
PA5
P603
1
6
7
8
9
5
3
4
2
NUL
P12V
P12V
GND
GND
P5V
GND
GND
LED_P
LED_P
POWER_CLT
GND
GND
GND
GND
GND
GND
RD2-
RD1+ RD1-
RD2-
RD2+
DISPEN
SCLK
GND
RC2-
RB2+
RC2+
RB1- RB+
RA1-
RB2-
RA2-
RA1+
RC+ RC-
RA2+
RCLK2-
RCLK1+
RCLK2+
RCLK1-
STB5V
SLE
SDATA
STB5V
1
5
2
3
4
IC600
PW171 IC406
DPTV-MVS
IC401
SAA7118
IC400
u64083
IC500
CXA3516
PA602LED
15432 6
15432
PA601
KEY PCB
IC706
CXA2151 IC704
CXA2069 IC700
MSP3420
IC702
TDA7480 IC701
TDA7480
10
7
8
6 7 8
26 50
25
Otros manuales para PDS4250
1
Tabla de contenidos
Otros manuales de Monitor de Sky



















