
-17 -18
Уважаемый покупатель продукции SHARP
Благодарим Вас за приобретение цветного телевизора с жидкокристаллическим дисплеем SHARP. Для
обеспечения безопасности и многих лет бесперебойной эксплуатации Вашего изделия, пожалуйста,
перед началом его использования внимательно прочтите пункт Важные меры предосторожности по
безопасности.
Важные меры предосторожности по безопасности
[
PУCCКNЙ
]
•Во избежание падения телевизора и получения травм, он должен устанавливаться на подставке.
•Очистка — Перед очисткой изделия отсоедините шнур питания переменного тока от сетевой розетки. Очищайте
изделие мягкой влажной тканью. Запрещается использовать для очистки жидкие или аэрозольные чистящие
средства и пропитанную химическими средствами ткань, поскольку эти материалы могут повредить изделие.
•Вода и влага — Не используйте изделие вблизи воды, например, рядом с ванной, умывальником, кухонной
мойкой, емкостью для стирки, плавательным бассейном и в сыром подвале.
•Не размещайте на данном изделии вазы или другие емкости с водой.
Вода может пролиться на изделие, что приведет к возгоранию или поражению электрическим током.
•Подставка — Не размещайте изделие на неустойчивой тележке, подставке, треноге или столе. Это может
вызвать падение изделия, что приведет к серьезным травмам, а также к его повреждению. Используйте только
тележку, подставку, треногу, кронштейн или стол, рекомендуемые производителем или продаваемые вместе
с изделием. При установке изделия на стене обязательно следуйте инструкциям производителя. Используйте
только монтажные детали, рекомендуемые производителем.
•При перемещении изделия, размещенного на тележке, его следует передвигать с максимальной осторожностью.
Внезапные остановки, чрезмерные усилия и неровная поверхность пола могутвызвать падение изделия с тележки.
•Вентиляция — Вентиляционные и другие отверстия в корпусе предназначены для вентиляции. Не закрывайте и
не загромождайте данные щели и отверстия, так как недостаточная вентиляция может привести к перегреву и/
или сокращению срока эксплуатации изделия. Не размещайте изделие на кровати, диване, ковре и на подобных
поверхностях, так как они могут закрыть вентиляционные отверстия. Данное изделие не предназначено для
встроенной установки; не размещайте его в закрытом пространстве, таком как книжный шкаф или полка, не
обеспечив соответствующую вентиляцию, указанную в инструкциях производителя.
•Панель жидкокристаллического дисплея, используемая в данном изделии, сделана из стекла. Поэтому
при сильном ударе или ударе острым объектом она может разбиться. В случае повреждения панели
жидкокристаллического дисплея будьте осторожны, чтобы не пораниться осколками стекла.
•Источники тепла — Храните изделие вдали от источников тепла, таких как радиаторы, нагреватели, печи и
другие изделия, выделяющие тепло (включая усилители).
•Для предотвращения возгорания никогда не размещайте сверху или снизу телевизора какие-либо свечи или
открытый огонь.
•Для предотвращения возгорания или поражения электрическим током запрещается пропускать шнур питания
переменного тока под телевизором и другими тяжелыми предметами.
•Запрещается класть на изделие тяжелые предметы или вставать на него. Это может привести к травме,
если изделие перевернется. В присутствии детей или домашних животных необходимо соблюдать особую
осторожность.
•Меры предосторожности при транспортировке телевизора
Запрещается переносить телевизор, удерживая его за экран, или иным образом нажимать на экран. Переносить
телевизор должны два человека, удерживая его обеими руками — одной рукой с каждой стороны телевизора.
•Не отображайте неподвижное изображение в течение длительного периода времени, так как это может вызвать
появление остаточного изображения.
•Устанавливайте устройство так, чтобы шнур питания переменного тока можно было беспрепятственно
отсоединить от сетевой розетки или от гнезда AC INPUT на задней панели телевизора.
•Если телевизор установлен недостаточно устойчиво, это может быть опасно из-за его возможного падения.
Можно избежать многих травм, особенно у детей, предприняв такие простые меры предосторожности, как:
•Использование тумбочек или стоек, рекомендованных производителем телевизора.
•Использование только такой мебели, которая может служить надежной подставкой для телевизора.
•Обеспечение, что телевизор не выступает за края мебели, используемой в качестве подставки.
•Не размещать телевизор на высокой мебели (например, на шкафах или книжных шкафах) без крепления
такой мебели и телевизора к соответствующей опоре.
•Не устанавливать телевизор на ткан, постеленную на служащую подставкой мебель.
•Объяснить детям опасность попыток забираться на мебель, чтобы дотянуться до телевизора и его органов
управления.
•Не устанавливайте телевизор в месте возможного каплеобразования, например, под кондиционером или рядом
с увлажнителем.
•Попадание капель воды на телевизор или внутрь может привести к возгоранию, поражению электрическим
током или нарушению его работоспособности.
•Рекомендуется устанавливать телевизор на расстоянии не менее 1м от розетки питания кондиционера.
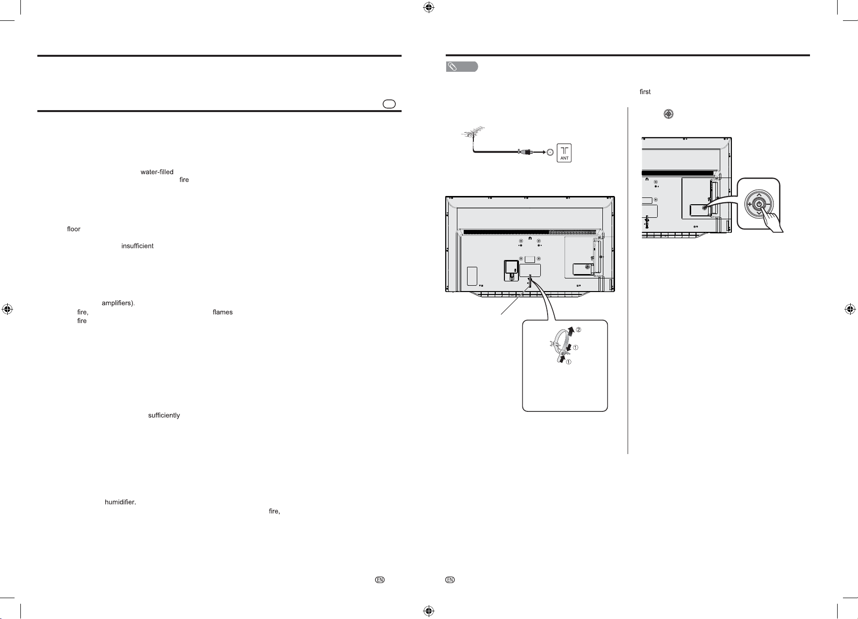
Первоначальная инсталляция
При первом использовании телевизора последовательно выполните приведенные ниже пункты один за другим.
В зависимости от установки и подключения телевизора некоторые пункты могут быть необязательными.
Подсоедините антенный кабель к гнезду антенны.
Вставьте шнур питания в розетку переменного тока.
• Расположите телевизор вблизи сетевой розетки
так, чтобы штепсельная вилка была в пределах
досягаемости.
• Конфигурация устройств в некоторых странах может
отличаться.
Нажмите кнопку (НАЖИМАЕМАЯ КНОПКА) на
телевизоре.
Запуск первоначальной установки.
• Следуйте инструкциям по телевизору экран для
установки настроек.
Кабельная
стяжка
Соберите кабели в
жгут с использованием
кабельной стяжки.
Нажмите на зацеп
кабельной стяжки (1)
и полностью вытащите
кабельную стяжку (2),
чтобы разблокировать.
•ЖК-панель изготовлена с использованием высокоточной технологии и имеет не менее 99,99% эффективных
пикселей. Отсутствие пикселей 0,01% или меньше или те, которые постоянно горят, не являются
неисправностью.
• Пpиведенные в этом руководстве чеpтeжи дaнимeнитeльно к модели 2T-C42EG1X.
ПРИМЕЧАНИЕ