
-7-
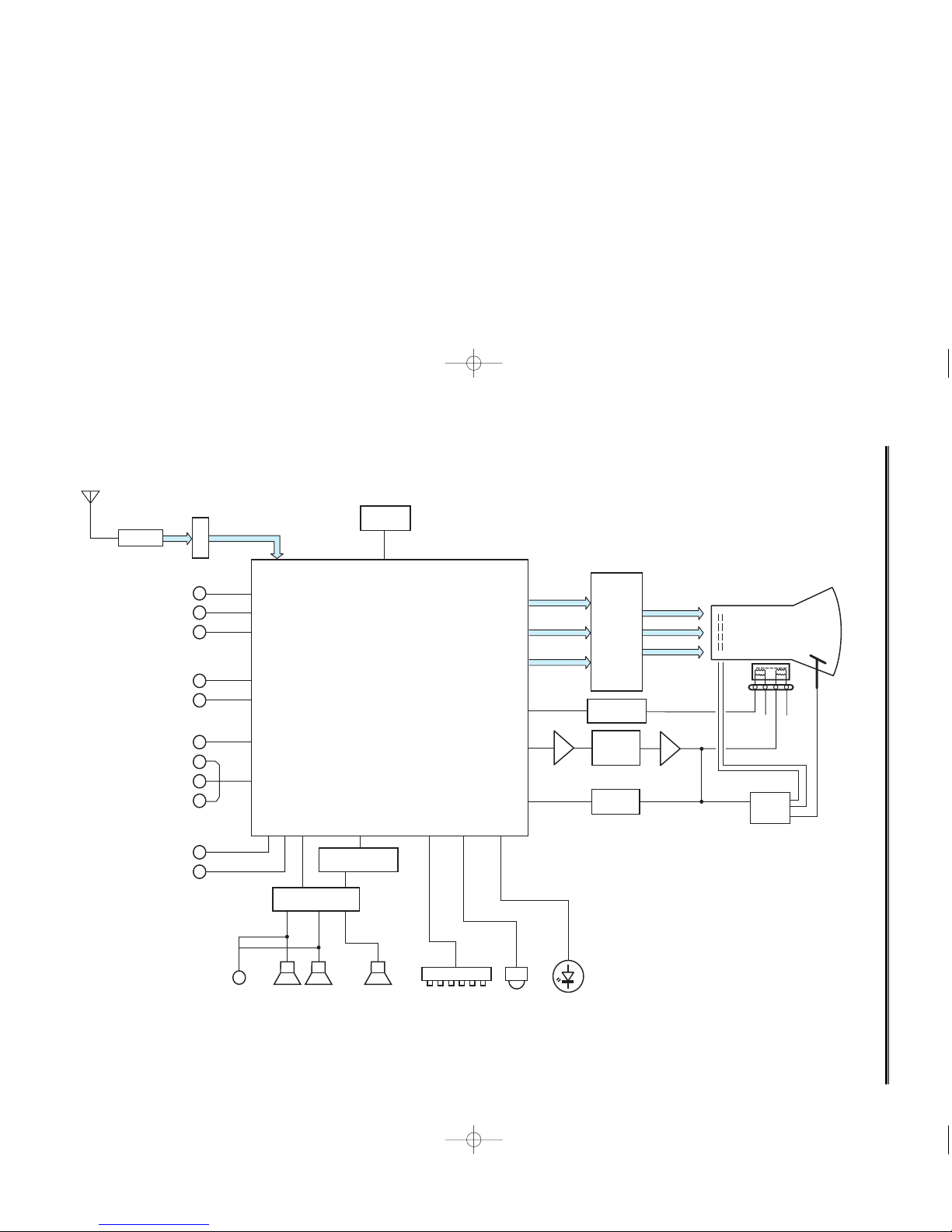
CPU Port Functions
Pin No. Function Name Function
1 VSSP2 Ground
2 VSSC4 Ground
3 VDDC4 Digital supply to SDACs (1.8V)
4 VDDA3(3.3V) Supply (3.3V)
5 VREF_POS_LSL Positive reference voltage SDAC (3.3V)
6 VREF_NEG_LSL+HPL Negative reference voltage SDAC (0 V)
7 VREF_POS_LSR+HPR Positive reference voltage SDAC (3.3 V)
8 VREF_NEG_HPL+HPR Negative reference voltage SDAC (0 V)
9 VREF_POS_HPR Positive reference voltage SDAC (3.3V)
10 XTALIN Crystal oscillator input
11 XTALOUT Crystal oscillator output
12 VSSA1 Ground
13 VGUARD/SWIO V-guard input / I/O switch
14 DECDIG Decoupling digital supply
15 VP1 1st supply voltage TV-processor (+5 V)
16 PH2LF Phase-2 filter
17 PH1LF Phase-1 filter
18 GND1 Ground 1 for TV-processor
19 SECPLL SECAM PLL decoupling
20 DECBG Bandgap decoupling
21 EWD/AVL (1) East-West drive output or AVL capacitor
22 VDRB Vertical drive B output
23 VDRA Vertical drive A output
24 VIFIN1 IF Input 1
25 VIFIN2 IF Input 2
26 VSC Vertical sawtooth capacitor
27 IREF Reference current input
28 GNDIF Ground connection for IF amplifier
29 SIFIN1/DVBIN1 (2) SIF input 1 / DVB input 1
30 SIFIN2/DVBIN2 (2) SIF input 2 / DVB input 2
31 AGCOUT Tuner AGC output
32 EHTO EHT/overvoltage protection input
33 AVL/SWO/SSIF/ Automatic Volume Levelling / swith
REFO/REFIN (2)(3) output / sound IF input / subcarier
reference output / external reference
signal input for I signal mixer for
DVB operation
34 AUDIOIN5L Audio-5 input (left signal)
35 AUDIOIN5R Audio-5 input (right signal)
36 AUDOUTSL Audio output for SCART/CINCH (left signal)
37 AUDOUTSR Audio output for SCART/CINCH (right signal)
38 DECSDEM Decoupling sound demodulator
39 QSSO/AMOUT QSS intercarrier output / AM output
/AUDEEM (2) / deemphasis (front-end audio out)
40 GND2 Ground 2 for TV processor
41 PLLIF IF-PLL loop filter
42 SIFAGC/DVBAGC(2) AGC sound IF / internal-external
AGC for DVB applications
Pin No. Function Name Function
43 DVBO/IFVO/FMRO (2) Digital Video Broadcast output / IF
video output / FM radio output
44 DVBO/FMRO (2) Digital Video Broadcast output / FM
radio output
45 VCC8V 8 Volt supply for audio switches
46 AGC2SIF AGC capacitor second sound IF
47 VP2 2nd supply voltage TV processor (+5 V)
48 IFVO/SVO/CVBSI (2) IF video output / selected CVBS
output / CVBS input
49 AUDIOIN4L Audio-4 input (left signal)
50 AUDIOIN4R Audio-4 input (right signal)
51 CVBS4/Y4 CVBS2/Y4 input
52 C4 Chroma-4 input
53 AUDIOIN2L/SSIF (3) Audio 2 input (left signal) / sound IF
input
54 AUDIOIN2R Audio 2 input (right signal)
55 CVBS2/Y2 CVBS2/Y2 input
56 AUDIOIN3L Audio 3 input (left signal)
57 AUDIOIN3R Audio 3 input (right signal)
58 CVBS3/Y3 CVBS3/Y3 input
59 C2/C3 Chroma-2/3 input
60 AUDOUTLSL Audio output for audio power ampli-
fier (left signal)
61 AUDOUTLSR Audio output for audio power ampli-
fier (left signal)
62 AUDOUTHPL Audio output for headphone channel
(left signal)
63 AUDOUTHPR Audio output for headphone channel
(Right signal)
64 CVBSO/PIP CVBS / PIP output
65 SVM Scan velocity modulation output
66 FBISO/CSY Flyback input/sandcastle output or
composite H/V timing output
67 HOUT Horizontal output
68 VSScomb Ground connection for comb filter
69 VDDcomb Supply voltage for comb filter (5V)
70 VIN (R/PRIN2/CX) V-input for YUV interface (2nd R
input / PR input or Cxinput)
71 UIN (B/PBIN2) U-input for YUV interface (2nd B
input / PB input)
72 YIN (G/YIN2/CVBS-Yx) Y-input for YUV interface (2nd G
input / Y input or CVBS/Yx input)
73 YSYNC Y-input for sync separator
74 YOUT Y-output (for YUV interface)
75 UOUT (INSSW2) U-output for YUV interface (2nd
RGB / YPBPRinsertation input)
76 VOUT (SW01) V-output for YUV interface (general
purpose switch output)
77 INSSW3 3rd RGB / YPBPRinsertion input
78 R/PRIN3 3rd R input / PRinput
SM_29-C8ZH (RUS) 5/15/06 12:05 PM Page 7