
Thank you for purchasing Rath’s 360° Supervision System. We are the largest Emergency Phone
Manufacturer in North America and have been in business for over 35 years.
We take great pride in our products, service, and support. Our Emergency Phones are of the highest
quality. Our experienced customer support teams are available to assist with site preparation, installation,
and maintenance. It is our sincere hope that your experience with us has and will continue to surpass
your expectations.
Thank you for your business,
Tom Touchett
1. Remove all materials from box.
2. Disconnect 2500 Supervisor Board from mounting bracket by removing the (4) screws from frame.
3. Using a 110 style punch tool, attach wiring pig-tails (supplied with Command Center) to the 2500
Supervisor Board according to wiring diagram for your system (see diagrams on page 2).
Installation & Wiring Instructions
Table of Contents
Installation . . . . . . . . . . . . . . . . . . . . . . . . Page 1-5
12-36 Zone Wiring Diagram . . . . . . . . . . Page 2
56-92 Zone Wiring Diagram . . . . . . . . . . Page 2
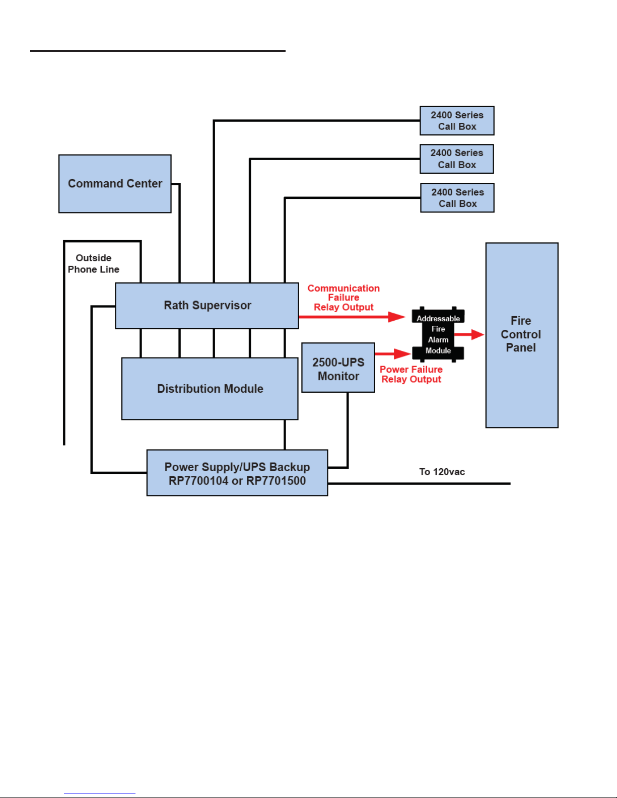
Typical System Wiring Diagram . . . . . . . Page 6
Page 1