CONTENTS:
PARTS IDENTIFICATION ........................................................................ 3
CONTROL PANEL ................................................................................... 3
BUTTON INSTRUCTION ......................................................................... 4
REMOTE CONTROL ............................................................................... 5
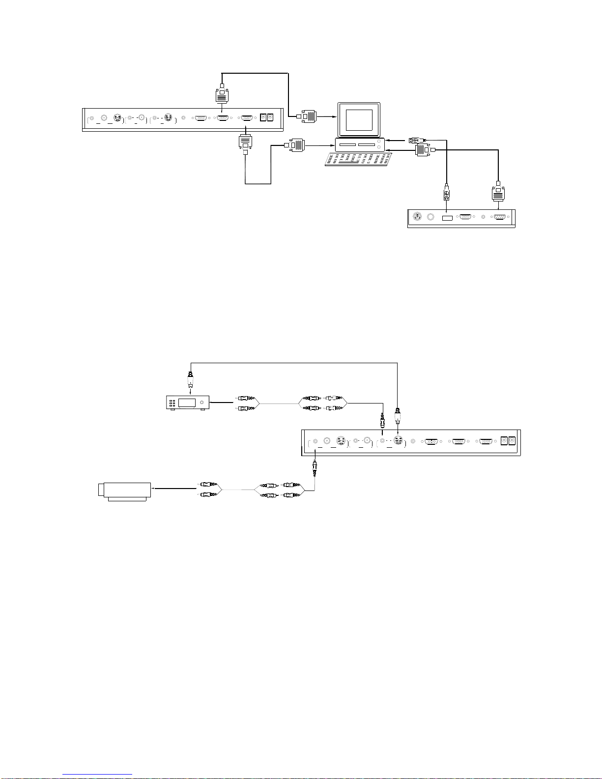
CONNECTIONS....................................................................................... 6
BASIC PREPARATIONS.......................................................................... 7
OUTPUT MODE AND VERTICAL FREQUENCY (60Hz) ........................11
PAL/NTSC VIDEO OUTPUTS.................................................................11
INSTALLING QOMO VISUALIZER SOFTWARE ....................................11
USB CAPTURE FOR MAC COMPUTER............................................... 13
WORKING ON THE STAGE .................................................................. 13
WORKING OUTSIDE THE STAGE........................................................ 13
LIGHT..................................................................................................... 14
ADJUSTING IMAGE SIZE ..................................................................... 14
WORKING WITH NEGATIVES .............................................................. 14
FOCUSING ............................................................................................ 15
FREEZING IMAGE ................................................................................ 15
BRIGHTNESS ADJUSTMENT ............................................................... 15
WHITE BALANCE ADJUSTMENT ......................................................... 15
AUTO ADJUSTMENT ............................................................................ 15
TEXT/IMAGE MODE.............................................................................. 16
COLOR AND B&W MODE SWITCH ...................................................... 16
SWITCHABLE VIDEO INPUTS.............................................................. 16
SWITCHABLE RGB INPUTS ................................................................. 16
PROJECTOR ON/STANDBY ................................................................. 16
PROJECTOR INPUTS SELECTION...................................................... 17
IMAGE REVERSION.............................................................................. 17
IMAGE SPLIT......................................................................................... 17
DYNAMIC/STATIC MODE SWITCH....................................................... 17
TITLE FUNCTION.................................................................................. 18
IMAGE SAVE AND RECALL .................................................................. 18
INFRARED REMOTE CONTROL .......................................................... 18
IMAGE SCROLLING.............................................................................. 18
2