
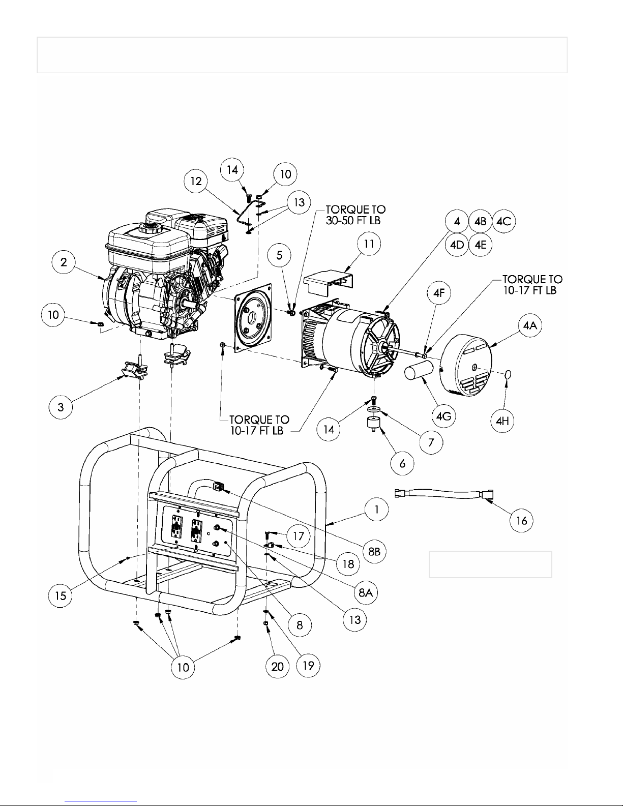
*Moteur 7HP Robin OHC
*Prises surtableaudecommande
*Sansbalais génératrice
*Pare-étincelles
A.Boîtier k’interrupteur de circuitencasdefuite àla
terre 120 volts.
Le boîtier de prise doubled’interrupteur de circuiten cas
de fuite àlaterre aune valeurnominaletelle qu’untotal de 20
Apeut être tiré indépendemmentduboîtierutilisé(simple ou
demi).Ce boîtier puetêtre utilisé avec lesautres boîtiers en
autantquelegénérateur n’estpassurchargé etque la
puisance totalereste dans la fourchette de valeurs indiquées
surlaplaque signalétique.
Interrupteurdecircuiten cas de fuite àla terre
(conformeà U.L.943,CatégorieA et ixigences NEC).
Cet appareil vous protège contre les dangers de chocs
électriques qui peuventítrecausés sivotrecorps devientun
conduitpour l’électricitése rendant àla terre.Cecipeut se
produire sivous touchez uappareilou un cordon qui est “sous
tension” suite àun mécanismedéfectueux, un isolant usé ou
humide etc.
B.Disjoncteurs
Les prises sontprotégées parun disjoncteuralternatif.En
cas de surcharge ou de court-circuit extérieur, le disjoncteur
saute.Si cela se produit,débranchertoutappareilreliéau
groupe électrogène et essayer de déterminer la cause du
problèmeavant d’essayer de le réutiliser.Sile disjoncteur
sauteen raison d’une surcharge,réduirela charge.
REMARQUE :Legroupeélectrogèneou les appareils
branchés dessuspeuventse trouverabîmés sile
disjoncteur saute continuellement. Appuyersur le bouton du
disjoncteur pourle réenclencher.
Couverture limitée : PowermateCorporation (la compagnie)
garantitau revendeur d'origine en Amérique du Nordqu'elle
réparera ouremplacera,sansfrais,toutes les pièces que la
compagnieou que son représentant du service autorisé auront
déterminé commeétantdéfectueuses du pointde vue du
matériel ou de lafabrication. La garantiecouvre les coûts de
remplacementdes pièces et de main-d'œuvre pour tout défaut
matériel ou de fabrication.
Cequi n'est pas couvert:
·Les fraisdetransportpourenvoyerleproduitàla
compagnieou àson représentantduservice autorisépour
effectuerletravailcouvertpar la garantie,les frais
d'expédition au client desproduitsréparés ou remplacés.
Ces fraisdoiventêtreassumésparle client.
·Le moteurestcouvertexclusivementparune garantie
distincte du fabricantdu moteur.Cette garantie est incluse
dans leguide d'utilisationdu moteur.
·Les dommages causés par un abus ou un accident, etles
effetsdelacorrosion, de l'érosion ainsique de l'usure
normale.
·La garantie est annulée si le client n'arrive pas àinstaller,
garderet fairefonctionnerle produitconformément aux
directives et aux recommandations de lacompagnie
formulées dans le guide d'utilisation.
·La compagnie ne paierapas de réparation ou des
ajustementsau produit, oupourlescoûtsou
main-d'œuvre,exécutésansl'autorisation préalablede la
compagnie.
Période couverte par la garantie : Deux(2) ans àpartirde la
date d'achat surles produitsutilisésuniquementpourles
applications de consommateur.Si leproduit estutilisé àdes
fins d'affairesoucommerciales, la période couvertepar la
garantiese limiteà un(1) an àpartirde la dated'achat.Si le
produitest utilisé comme équipement de location,la période
couvertepar la garantie se limiteà quatre-vingt-dix(90) joursà
partirde ladate d'achat.Encequi concerne l'entretiencouvert
par la garantie, le clientdoitprésenter une preuve de ladate
d'achatet il doit aviserlacompagnieau cours de lapériode
couvertepar la garantie.
Pourtout ce qui touche l'entretiencouvertparla garantie:
Composez sansfrais le1 800 445-1805, ou écrivez à
Powermate Corporation, ProductServices,4970 Airport
Road,P.O.Box6001,Kearney, NE 68848 É.-U.
EXCLUSIONS ET LIMITATIONS : LA COMPAGNIE NE
PRÉSENTE AUCUNE AUTRE GARANTIE, EXPRESSE OU
IMPLICITE. LES GARANTIES IMPLICITES, INCLUANT LES
GARANTIES DE QUALITÉ MARCHANDE ET DE
CONFORMITÉ AUX BESOINS SONT, PAR LAPRÉSENTE,
ABANDONNÉES.L'ENTRETIEN COUVERT PAR LA
GARANTIE DÉCRIT CI-DESSUS EST UN RECOURS
EXCLUSIF EN VERTU DE CETTE GARANTIE. LA
RESPONSABILITÉ POUR DES DOMMAGES ACCESSOIRES
ETINDIRECTS EST EXCLUE JUSQU'À LA LIMITE
AURORISÉE PAR LALOI.
Cette garantie vous donnedesdroitsspécifiquesreconnus par
laloi.Vous pouvezégalementbénéficierde certains autres
droits, lesquelsvarient d'une province (État)à l'autre. Certaines
provinces (ou certainsÉtats)n'autorisentpas de clausesde
renonciation des garantiesimplicites ou de limites à l'égardde
dommages accessoiresou indirects, ainsi, lesclauses de
renonciation et les exclusionsci-dessus peuvent ne pas
s'appliquer àvous.
Français
TABLEAU DECOMMANDE
4
CARACTÉRISTIQUES PRINCIPALES DU
GROUPE ELECTROGENE
GARANTIELIMITÉE