
ELEKTRONIKI
ELEKTRONIKI
ELEKTRONIKI
ELEKTRONIKI
ELEKTRONIKI
ELEKTRONIKI
ELEKTRONIKI
ELEKTRONIKI
T1
T2 5251
2251
2µ2
3251
@
2255 @
3255 56k
4
L
3
BB
BBB B
3253
470E
2253
100µ
2267
100p 560p
2265
!
3283
100E
+VCC
47µ
50V
2286
12
2277 47n
3261 56k
11
13
T22
1251
@
5253
B
2259
100n
!
T18
1
2
3263
4.7E T19
LEFT SPKR
6 OHM
CIRCUIT
BREAKER
2269
100p
2273
100p
2271
100n
3265
4.7E
!
2257 47µ
B
3257
2.2k
3284
220E 2W
!
18
17
15
7
4
3259
2.2k
3260
2.2k
5
3258
2.2k
10
2258
47µ
T23
1252
@
CIRCUIT
BREAKER
5254
2274
100p
2272
100n
2270
100p
B3266
4.7E
!
8149
-VCC
B
3280
1k
3262
56k
2276
47n
22µ 63V
2284
3281
1k
2
1
2254
100µ
BBB
3254
2266
560p
470E
2268
100p
3256
56k
2256
@
@
3252
-VCC
2252
2.2µ
3
6
BB
B
6320
1N4148
T4
31 3282
2.7k
2282
10µ
3286
22k
16
T3
2
1
R
MUTE 2
I272 TO VOLUME PCB
2260
100n
!T21
T20
3264
4.7E
3
4
RIGHT SPKR
6 OHM
+
-
+
-
+VCC !T24
2321
100n
2322
100n
2324
100n
2323
100n
T25
2320
100n
T26
2300
@
+-
~
~
-VCC
2301
@
T27
T28
A
1321 1320
11
22
33
44
55
10
9
8
7
6
5
4
3
2
1
T5
T6
T7
T8
A
!7304
BD675
2317
470µ 25V
3305
100
!
3304
2.7k
2308
470µ 25V
3316
33k
3306
2.2k
DDD
2318
10µ
25V
6308
C13V
3314
39k
7303
BC558B 2303
10µ
6309
C6V8
3313
2.7k
3315
10k
7302
BC548B
7300
BD234 !
3301
68E
2302
@
3303
56E
3302
68E
3312
2.2k 2306
1n
7301
BC548B
3321
4.7k
AM D
3317
10k
2309
2.2µ
2313
470µ 63v
3310
3.9k
3311
47E
!
6312
C15V
6311
C13V
2314
22µ
63V
1000µ 35V
2315
3320 10k
6318
C3V9
6313
C3V9
2316
1000µ
10V
22V DC
3-5V AC
T14
T13
T12
T11
T10
D
M
T9
STDBY
+14V
PD
+13V
-30V
AC
AC
32
3319
2.2k
22V DC
1270
TO SELECTOR PCB
7306
BD236 !
T15
T16
T17
-VCD
+VCD
CD
TO CD MODULE
3
2
1
2305
470µ
16V
1322
2304
1000µ
16V
!3307
100E 3318
1k
6317
1N4148
6314
C5V1
6315
1N4148
6307
1N4148
2335 100n
2312
470µ 50V
2332
100n 2333 100n
2334 100n
2331 100n
1N4002
6304 6306
1N4002
6303 6305
1N4002 1N4002
2330*
100n
!
1309
T43 CC
14
2326
100n
2325
100n
6301
1N5392
6302
1N5392
2329*
100n
1308*
1304*
1306*
1305*
1303*
13
12
11
10
9
8
T39
T38
T37
T36
T35
T34
!
!
!
!
!
CC
CC
CC
CC
CC
CC
CC
T33
T32
T31
T30
T29
CC
CC
T42
T41
T40
AC
AC
CT
P
!
*1301
*1302
!
15
16
17
!
1
2
3
4
5
6
7
3308
10M
T45
FOR -/37
120V VERSION
!
1261
N
AC
L
AC
~
120V
1
2
3
4
5
6
7
120V
20V
0V
120V
0V
240V
20V
0V
120V
0V
1307
!
FOR -/25, -/30
240V VERSION
!
1261
~
240V
CC
CC
CC
CC
CC
CC
CC 1
2
3
4
5
6
7
FOR -/20, -/22, -/28
220V VERSION
!
1261
T43
T44
~
220V
1
2
AC
AC
1
2
3
4
5
6
7
120V
10V
0V
120V
0V
!
1261
1262
!
230V
120V
~
120V/
230V
1260
+
-
+
-
!
7251
STK4122
5001
!
PART B
POWER AMP
PART A
POWER SUPPLY
@
Pin No ITEM NO
7300 7301 7302 7303 7304 7306
21.5V
20.8V
14.0V
0V
0.6V
20.6V
0V
0V
0.9V
6.7V
6.2V
1.3V
13.0V
12.3V
21.5V
-30.0V
-29.2V
-47.2V
e
b
c
TRANSISTOR VOLTAGE
ITEMS FW20 FW30 FW40
7251
6300
2300
2301
STK4112
D3SB
-
D5SB
STK4132
D5SB
3300µ
/25V 3300µ/35V
1251
1252 1.75A 2.0A 2.5A
3251
3252 22k 10k 3.3k
2255
2256 100pF 270pF 680pF
2302 2200µF 3300µF
NOTE FOR ITEMS MARKED @
FW40
1301
1303
1305
1308
1302
1304
1306
1307
1309
Item
marked
*
All
versions
except /37
All
versions
except /37
/37 /37 Other
version /33 /37
FW30 FW40
2A
1A
0.63A
0.63A
3.15A
1.25A
1.25A
1.25A
3.15A
1A
0.63A
0.63A
5A
1.25A
1.25A
1.25A
4A
0.63A
0.63A
4A
1A
0.63A
0.63A
5A
1.25A
1.25A
1.25A
1
2
3
4
5
6
7
8
9
10
11
12
13
14
15
16
17
18
-0.1V
-0.1V
0V
-13.4V
-1.2V
0V
-15.5V
-16.0V
-16.2V
0V
16.4V
15.3V
0V
-16.2V
-1.2V
0V
-0.1V
-0.1V
-0.1V
-0.1V
0V
-18.5V
-1.0V
0V
-21.3V
-22.0V
-22.1V
0V
22.1V
21.0V
0V
-22.1V
-1.0V
0V
-0.1V
-0.1V
Pin No FW20 FW30
IC 7251 VOLTAGES
-2A -2A - 1.6A 2A
g
a
m
b
c
n
d
e
rp
k
j
h
f
NEWS SLEEP SW LW MW AW PM FM STEREO
EDIT
STEREO
EDIT
PAUSE
kHz MHz
PAUSE
kHz MHz
REPEAT SHUFFLE AUTO PROGRAM RECORD DOLBY B TIMER 12
TUNERCD TAPE 12 AUX
10G 9G 8G 7G 6G 5G 4G 3G 2G
1G
(10G ~ 3G)
GRID ASSIGMENT
10G 9G 8G 7G 6G 5G 4G 3G 2G 1G
aP1 aaaaaaa
j, pP2 j, p j, p j, p j, p j, p j, p j, p
kP3 kkkkkkk
hP4 hhhhhhh
bP5 bbbbbbb
fP6 fffffff-
mP7 mmmmmmm -
gP8 ggggggg-
(TIMER)
cP9 ccccccc-(TIMER)
eP10 eeeeeee-
rP11 rrrrrrr-
nP12 nnnnnnn-
[TAPE]
dP13
P14
ddddddd-[TAPE]
-
-P15 ---- ---
-P16 ---- ----
NEWS SLEEP SW LW MW AM PM FM [TUNER]
2
1
[TAPE]
[AUX]
2
1
TIMER
DOLBY B
RECORD
PROGRAM
AUTO
SHUFFLE
REPEATkHz
MHz
PAUSE
EDIT
STEREO
[CD]
ANODE CONNECTION
F
1
F
1
N
P
N
P
N
C
N
C
N
C
1
0
G
9
G
8
G
7
G
6
G
5
G
N
C
4
G
3
G
2
G
1
G
N
C
P
1
P
2
P
3
P
4
P
5
P
6
P
7
P
8
P
9
P
1
0
P
1
1
P
1
2
P
1
3
P
1
4
P
1
5
P
1
6
N
P
N
P
F
2
F
2
123
4567891
0
1
1
1
2
1
3
1
4
1
5
1
6
1
7
1
8
1
9
2
0
2
1
2
2
2
3
2
4
2
5
2
6
2
7
2
8
2
9
3
0
3
1
3
2
3
3
3
4
3
5
3
6
3
7
3
8
3
9
CONNECTION
PIN NO.
1401
P37
(65)
P36
(64)
P35
(63)
P33
(61)
P34
(62)
P32
(60)
P31
(59)
P30
(58)
P87
(57)
P86
(56)
P85
(55)
P84
(54)
P83
(53)
P82
(52)
P81
(51)
P80
(50)
P77
(49)
P76
(48) 2469
100p
D
P75
(47) 2468
100p
D
P74
(46) 2467
100p
D
P73
(45) 2466
100p
D
P72
(44) 2465
100p
D
P71
(43) 2464
100p
D
P70
(42) 2463
100p
D
P67
(41) 2462
100p
D
P66
(40)
2461
100p
D
P65
(39)
AC 2
AC 1
-30V
+5V
GND
D
3460 1k
©
2460
100p
-30V
+5V
7460
BC546
3461
100k
NC -30V
-22V
+5V
5V ~
-22V
= ANODE PIN
= GRID PIN
= FILEMENT PIN
=NOPIN
= NO CONNECTION
Px
xG
Fx
NP
NC
LEGEND
FROM 3139 118 80 93 SH 2 OF 2
NOTE:
NUMBER IN (**) ARE PIN NUMBER OF 7400
USE ALSO:-
3139 118 8093 SH130-2
3139 118 8093 SH130-3
FRONT CIRCUIT II
!
85
RAM INTERFACE
A12
21
25
A8
A11
20
24
A9
A10
19
23
A11
A9
18
21
A10
A8
17
2
A12
A7
16
3
A7
A6
15
4
A6
A5
14
5
A5
A4
13
6
A4
A3
12
7
A3
A2
11
8
A2
A1
10
9
A1
A0
9
10
A0
WE
22
27
WE
D0
1
15
I/04
D1
2
16
I/05
D2
3
17
I/06
D3
4
18
I/07
D4
5
19
I/08
D5
6
13
I/03
D6
7
12
I/02
D7
8
11
I/01
SUBCODE ERCO CONCEALMENT
DIGITAL
FILTER
4x
S/P CONV.
48x UP NSHAPE
DIFT.
LEFT
DAC
SUMMING
OP-AMP
S/P CONV.
48x UP NSHAPE
DIFT.
RIGHT
DAC
SUMMING
OP-AMP
DIGITAL OUT TIMING KILL
DATA
SLICER DEMOD
PHASE
DETECTOR
VCO
MOTOR
CONTROL
AM
MIC. PROC.
INTERFACE
39 HFT
34 HFD
36 PD
37 OC
66 TEST1
67 TEST2
68 TEST3
69 TEST4
74 TEST5
75 TEST6
76 TEST7
77 TEST8
78 TEST9
CFB
HF1
26
MHAL
28
PWMA
29
PWMB
30
MACC
31
MBRA
33
VSSD
27
VDDD
79
VDD
32
DOBM
73
VSS
71
XIN
72
XOUT
70
ST
59
NC6
58
NC5
65
KTC
64
KO
49
DE1L
47
DE2L
54
DE1R
56
DE2R
43OUTL
63DEEM
48VSSL
55VSSR
50VSSDACL
53
VSSDACR
X-TAL
CLOCK
+
-
3140
100k
3141
100k
+5
+5
2112
100n
3105
3.3
3143
22
2140
100n
2141
47n
5
6
3
3142
47k
3148
47k
3147
3.9k
!
3146
10k
7141
BC848
7140
BC858
3144
22k
STANDBY
FROM PIN 10
OF IC7700
PWMA
FROM PIN 13
OF IC7700
+5
-10
2114
47p
2115
47p
!
3110
1M
1570
16.9344MHz
3119
560
STANDBY
FROM PIN 10
OF IC7700
2116
1µ
50V
2117
4.7n
3117 1.8k
3118 1.8k
2118
4.7n
+
-
5
6
3
4
3311
18k
3308
12k
+
-
3
2
1
8
3326
15k
3325
15k
3327
15k
3310
15k
3309
22k
2309
270p
2310
330p
3307
3.3k
VREFA
13
X-TAL
OSCILLATOR DIVIDER
PREPROCESSING
CONTROL
FUNCTION
OUTPUT
STAGES
CONTROL PART
MIC PROC
INTERFACE
VREF
GENERATOR
A/D
CL
CL CL CL
CL
CL
VRL
8
D3
7
D2
6
D1
5
D4
9
R1
10
R2
11
VRH
4CL
27
SIDA
21
VssD
3
VssA
26
SICL
25
SILD
1
NRST
14
TS1
15
TS1
XTLR
19
XTLI
18
XTLO
28
VddD2
20
VddD1
12
VddA
2009
100n
2010
22µ
16V
3008
3.3
+5
2016
100n
2017
22µ
16V
3013
1k
3012
1k
Uref
+5A
2011
100n
2012
33µ
16V
2018
100n
+5
!
3007
3.3
3010
10k
1002
8.46MHz
3009
1M
2005
220p
2008
220p
2004
220p
2007
220p
2003
220p
2006
220p
3002
10k
3000
10k
3001
10k
3005
10k
3003
10k
3004
10k
SD2
SD3
SD4
D5
D1
2001
560p
2000
1.5n
FROM CDM
SIDA
SICL
SILD
TO PIN6-8-9
OF IC7700
3017 1k
3011 10k
FROM PIN 10 OF IC7700
NRST
+
-
5
6
3
2
2080
100n
2081
22µ
16V
1020
T160mA !
+10
3081
4.7k
3080
6.8k
2086
3.9n
+5
3085
10k
3082
15k
Uref
2082
100n
2083
22µ
16V
1021
T160mA !
-10
4
2084
180p
3087
15k
19
3086
22 !
2085
100n
7080 B
TCA0372
1052-3
1052-2
+
-
8
7
1
2
2060
100n
2062
33µ
16V
3067 1
!
+10
3061
6.8k
3060
7.5k
2064
33n
+5
3063
10k
3062
15k
Uref
2065
100n
2063
33µ
16V
3066 1
!
-10
4
2066
2.2n
3064
15k
23
3065
22 !
2061
100n
7660 A
TCA0372
1070-6
1070-5
+
-
8
7
1
3073
22
2071
100n
+5
3070
15k
3075
10k
Uref
3072
6.8k
3071
10k
2070
2.7n
3074 15k
2072 180p
1052-4
1052-1
+
-
8
7
1
!
!2015
22µ
50V
3014
4.7
+5
3015
1k
3006
10k
+
-
5
6
3
+5
!
-10+5
2
4
3610
12k 3614
12k
2610
100n
3615 1
+10
TRAY
FROM PIN 12 OF IC7700
3611
8.2k
3612
12k
3613
12k 3616
1
!
!3617
22
2612
100n
2611
100n
1071-3
1071-4
+
-
2
3
1
8
3322
15k
3320
15k
3321
15k
2302
4.7µ
50V 2312
1.8n
3314
1k
3312
22k
GNDA GNDA
GNDA
3323
15k
+
-
6
5
7
4
3300
22k
3301
15k
2303
270p
2300
330p
3304
12k
3303
18k
3302
3.3k
VREFA
2301
22µ
16V
2121
100n
2120
100n
2119
100µ
10V
61NC3
62NC4
52VREFR
51VREFL
45NC2
57VDDR
46VDDL
+5
!3111
22
QRA
R/A
23
QDA
DA
24
QCL
CL
25
NC1
44
FROM PIN 14-15-16
OF IC 7700
2123
100n
2122
330µ
16V
VREFA
!
-10
3306
22
!
+10
3305
22
2306
100n
2305
4.7µ
50V
7360
BC817-25
7361
BC817-25
3360
1k
GNDA
GNDA
+5
7362
BC858
3361
1k
3664
10k
3665
560
1300-6
1300-7
GNDA
3662
10k
3663
10k
KILLI
FROM PIN 4
OF IC7700
-10
6660
BZX79/5V6
GNDA 3328
15k
1300-5
GNDA
GNDA
2313
1.8n
3313
22k
3315
1k
2311
4.7µ
50V
SL-OUT+
SL-OUT-
LEFT
TRAY
GND
RIGHT
FOC+
FOC-
RAD+
RAD-
5V LASER
CPU
ROM
RAM
I/O PORT CI PORT D
I/O PORT B
I/O PORT A
33 4
34 5
36 7
11 0
10 1
92
83
74
65
56
47
2
37 TCAP
35 TCMP
40 1 39 38 12 13 14 15 16
17
18
19
20
21
22
23
24
3722 1k
3707 10k
3706 10k
+5
+5
+5
3724
1k
3723
1k
3708 10k
2704
2.2n
+5c
3713
10k
+5c
3714
10k
+5
3716 10k
+5
3717 10k
+5
3718 10k
3711 3.3k
3715 3.3k
NRST
STANDBY
SIDA
SICL
SILD
KILLI
TO R3662-3663
TO PIN1
OF IC7000
FROM PIN 25-26-27
OF IC7000
0V STANDBY
5V PLAY POSITION
+5
3719 10k
QRA
TO PIN 23-24-25 OF IC7102
QDA QCL
+5
3720 10k
+5
3721 10k
PWMA
TO PIN 28 OF IC7102
STDA
TO R3106
TRAY
TO R3611
1700
4MHz
3700
220k
!
3553
1k
3552
22k
3551
1k
2550
2.2n
RESET
6550
3V9
3550
560
+5 +5
+5
3701
3.3
3710
10k
2702
33µ
16V
2703
22n
2103
330µ
16V
2704
100n
A
3101
22k
2105
330n
2125
4.7n
3102
22k
FROM
IC7000
QTD
2102
2.2n
2101
47p
3100
2.2k
3054
100
7044
BC848B
3052
1.8k
3050
430
3047
430
3053
3.9k
7043
BC848B
2044
180p
2043
330p
3051
1.8k
2042
22µ
16V
3046
1k
3048
100
3049
430
3045
100
7042
BC858B
3044
1k
3042
330k
3043
30k
2041
180p
3041
39k
2052
22µ
16V
2040
22n
3040
100
+5
7040
BF840
7041
BC848B
+5c 1052-7
D2 1052-9
2045
47p
3055
120k
2049
180p
2046
47p
3056
120k
2050
180p
2047
100p
3057
56k
2051
330p
2048
18p
3058
1k
D3 1052-10
D4 1052-12
D5 1052-11
D1 1052-8
GND 1052-5
CONN 1052 TO CDM VIA FLEX FOIL
SD2
SD3
SD4
D5
D1
TO DISC2 IC7000
+5
!
2106
100n
2107
100µ
10V
3103
3.3
STAD
FROM PIN 19 OF IC7700
2109
1µ
50V
3106
1k
2108
22n
2110
33p
2111
100n
3109
2.2k
6103
1N4148
3112
2.2M
-10
-10 1500-3
3502
1E
!
+10
+10 1500-1 3501 1E
!
1500-2
GND
2504
100n
2500
2200µ
16V
2502
1000µ
16V
2503
100n
2501
100n
+5
CONN 1500 TO POWER SUPPLY
7500
TY40408 !
2019
22n 9055
7660
TCA0372B
1070-3
1070-4
TTM+ TTM-
A
TO TORNTABLE MOTOR
GND
1071-1
GND
1070-1
TRAY
SWITCH
1071-2
SLEDGE
SWITCH
1070-2
DATA
1300-1
STROBE
1300-2
ACK
1300-3
RESET
1300-4
RESET
TO PIN 1 OF IC7700
7080 A
TCA0372
7060 A
TCA0372
7060 B
TCA0372
7300 B
NJM4560
7300 A
NJM4560
7301 A
NJM4560
7301 B
NJM4560
7102
SAA7341
7101
FC61C65L
7000
TDA1301T
7700
MC68HC05C8
32 31 30 29
3210
28
0
27
1
26
2
25
34
5
6
7
VSS
STAD
7
6
5
01234
XTAL2
XTAL1
VDD
RESET
CLOCK
&
TIMIING
IRQ
+5c
17CLO
23
24
22
FO
SL
RA
2
LDON
16
OTD
3016
1k
OTD
TO PIN
80 OF
IC7102
28 VCC
CS2
NC
26 1
80
60OUTR
35 VSSA
41 VDDA
84
65
7550
BC858
12
67
90
LOW PULSES DURING
SEARCH, NEXT, PREVIOUS
75
GND
OE
CS1
22
14
20
76
77
91 ANALOGUE SIGNAL
92
ANALOGUE SIGNAL
94
ANALOGUE SIGNAL
93 ANALOGUE SIGNAL
83
2.5V REST
0V OPENING
+5V CLOSING
82
0V REST
+5V OPENING
-5V CLOSING
0V STANDBY
5V PLAY
22
20
21
18
12
1052-6
±44.4µs play mode
stand by +5V
0V
10µs/DIV
service mode SERVO xx
0.5µs/DIV
5V
0V
5V
0V
service mode FOCUS
FM not moving
FM is moving
service mode MOTOR
0.5µs/DIV
5V
0V
5V
0V
service mode RADIAL
no tracking control
tracking control
service mode SLEDGE
0.5µs/DIV
5V
0V sledge not moving
5V
0V sledge out
5V
0V sledge in
eyepattern
2.5V
0.5µs/DIV
10ms/DIV
play mode
asynchronunous uP dependent
QRA
0.2ms/DIV
10 X 8 bits
continoue data
QCL
QDA
18
20
22
65
75
76
77
84 SERVICE POSITION SLEDGE
0V REST POSITION
+5V WHEN SLEDGE IS MOVING
85 +5V REST POSITION OF TRAY
0V WHEN OPENING OR CLOSING
67 SERVICE POSITION SLEDGE, FOCUS, MOTOR: 0V
SERVICE POSITION RADIAL: 5V
23 SERVICE POSITION SLEDGE
SL-OUT -2.6V
SL-IN +2.6V
21 ACTIVITY DURING PLAY
19 ACTIVITY DURING PLAY
CD CIRCUIT DIAGRAM
424038
IREF
2304
33µ
16V
!
3549
3546
1k
220E
3550
220E
3547
1k
3592
220E
0
+12V
9
8
3551
220E
6545
C5V6
5.6V
off
on
7545
BC338/40
5.1V
2544
220µ
M
10V
7544
BC338/40
on
off
M
1110 2
51
1
7547
BC328/40
7546
BC328/40 +-
0.7V
3534 (MOT)
M7549
BC548B
7548
BC548B 0V
0V
6544
C5V6
M
+14V
3524
4.7E
2539
100µ
3529
47k
!
GEAGEA
2527
22n
GEA
3528
39k
28
2526
47µ
GEA
3516
18k
3517
18k
3514
6.8k
2534
100p
2528
680p
A
6.3V
29 58
6.3V 6
+
-4
7
6.3V
2522 470p
3520 18k
3518
1.8k
2524
100µ
2520
10µ
GEA
27
0V
off
3522
5.6E
5520
GEA
3526
2.2k
2
3
+
-
1
6.3V
2525
100µ 3523
5.6E 5521
3527
2.2k
2538 47µ
680p
2523 470p
GEA
6.3V
3521 18k3519
1.8k
2521
10µ
GEA
6.3V
3554
22k
3588
4.7k
+14V
32
31
AA
3535
10k
33
3553
22k
6548
C4V7
6549
C5V1
4.1V 7553
BC556B
2535
100p
GEA
30
2518
1µ
3515
6.8k
26
3555
22k 25
2519
1µ
A
2553
10µ
3540
1M
3541
1M
A
2537
100µ
A
3585
470E
3584 1k 23
A
3589
33k
A
6546
1N4148
6547
M
3532
8.2k
2530
22n
3538
390E
3539
390E
3537
1k
3586
390E
AA A
7530
BC548C
7532
BC338-40
3533
8.2k
2531
22n 3587
390E
AA
7531
BC548C
Dbb
Dbb
3534L 3534R
2533
1.2n
A A
3531
4.7k
3536
1k
3530
4.7k
2.5V
3544
2556
10µ
6551
1N4148
6550
LED green
3591
3.3k
7533
BC338-40
Vol. Control
1N4148
2.5V
A
3542
390E
3543
390E 7535
BC338-40
7534
BC338-40
A
A
24
4
34
3
35
2
36
1
37
A
L
R
1.6V
MUTE2
1532
TO POWER PCB
1+12V
1
2
2
3
3
4
4
5
5
6
6
M200
3.5V
LED
3534
1k
5V
3545
1k
0V
3552
220E
0.7V
on
1530
ON/OFF
P
+5V
VOL DOWN
VOL UP
1BUZZER
12
2BASS B
13
3mute 2
14
4mute 1
15
5
Rhp
16
6
Lhp
17
7+14V
18
1531
Lhp
9
19
Remote Vol / motor control
3556
3.3k
Lge 20 21
22
Rge
AGEA
8
10
Headphone Amp
VOL./HEADPHONE
A
1907
A
1909
N/SPEED
1910
B
1924
REPEAT
1914
P/REVIEW
1915
OP/CLOSE
1918
CD/SYN
1911
A
1925
H/SPEED
1905
B
1902
SCAN
1913
EDIT
1917
REV
1919
REC
/PAUSE
1900
A
1903
DOLBY
1901
B
1926
SHUFFLE
1912
CLEAR
1916
NEXT
1920
B
1908
A
1923
AUTO/R
1904 1906
PLAY/P
1922
STOP
1921
B
6906
1N4148
84
12
6901
1N4148
83
13
6902
1N4148
82
14
6900
1N4148
81
7
6905
1N4148
80
6
6904
1N4148
79
5
6903
1N4148
78
4
1
1927
67
key 0
2
68
key 1
3
69
key 2
4
70
key 3
5
71
sr CLK
6
72
DATA 2
1
73
DATA 1
3
74
str 1
4
75
str 3
5
76
D
6
77
+5V
D
CD/CASSETTE KEY BOARD
1923 led
88
3903
330E
A
1925 led
87
3901
330E
A
1924 led
86
3900
330E
B
1926 led
85
3902
330E
B
+5V
+5V
1111 12 13 14 7 6 5 4
9101 2 3
16
15
8
16
15
90
89
3904 10k
2900
10µ
D
2904
1.2n
7901
HCT4094
7900
HCT4094
1
2902
910 2 3
+5V
D
2.7n
* 1.2n
* FOR FW40 FAMILY +5V
1928
D
8
CIRCUIT IN DOTTED LINE IS
NOT FOR FW20 & FW30
52
53
key 0
key 1
key 2
key 3
CLK
DATA2
DATA1
str 1
str 3
D
+5V key 0
key 1
key 2
key 3
CLK
DATA 2
1930
+5V
str 3
str 1
DATA 1
D
1929
11 10
12
98
6
43
5
21
13
3568
470k
3566
470k
3564
270k 2560
22n
2566
8.2n
2564
4.7n
2562
10n
3562
1k
3560
2.7k
66
65
7560
BC549C
6.2V
VC
AA
6.2V
VB14
3572
470k
AA AA
7
3574 12k
2574
0.68µ
3594
100k
2568
100p
AA
12
13
34
5
89
6
10 11
12
3569
470k
3567
470k
3565
270k 2561
22n
2567
2565
4.7n
2563
10n
3563
1k
3561
2.7k
64
63
7561
BC549C
6.2V
VC
AA
6.2V
VA14
3573
470k
AA AA
7
3575 12k
2573
0.68µ
3593
100k
2569
100p
AA
8.2n
3576 1k 50
s1 1
3583 1k 51
s0 2
3577 1k 49
s2 3
52
R4
53
5
54
L6
55
7
AA
7562
BC548C
3578
47k
3582
100k
V5
61
62
2576
10µ
2575
10µ
3598
470k
3596
120k
3595
120k
3597
470k
3579
4.7E
3580
330E
3581
270E
3559
2.2k
57 56
6.2V
VC
58
6.2V
V5
59
VA
6.2V 3570
56E
60
VB
6.2V
56E
3571
2559
100µ
2572
220µ
2570
1.2n
2571
1.2n
9570
A
+14V
1561
DIGITAL SOUND CONTROL
NOT FOR FW20
JAZZ 111
CLASSIC 101
POP 001
S0 S1 S2
Defeat 01
0
LOGIC TABLE
7516R
BA15218
7516L
BA15218
7564
MN4066
7565
MN4066
VA
3
2
7.4V
7.4V
1
+
-
5
6
7.4V
7.4V
7
+
-
42
3548
100k
3509
10k
38
39
40
41
5112
MIC MIXING
A
A A
2503
1µ 3500
47E
3508
2.2k
2508
100p
2514
680p
2516
56p
3504 100k
3506
470E
AA
AA
2506
10µ
2510
56p
7.4V
2554
10µ
2512
56p
3507
20kA
2555
10µ 3513
47E
A
B
7.4V
2509
100p
2515
680p
43
AA
VA
3512
100k
3510
12k
2500
47µ
2501
22n
2502
100µ
44 12V
AA
3511
470E
+14V
2505
10µ
2504
10µ
A
AA
C
2517
330p 3503
12k
3505
8.2k
2507
1µ
63V
2511
56p
2513
56p
+14V 1
45 50
2
46
3
47
4
48
A
+14V
gnd
R
7501A
NJM4560D
7501B
NJM4560D
MIC MIXER
NOT FOR FW20/20 FW30/20 FW40/20
ONLY FOR VERSION 21 ONLY
COMBI CIRCUIT DIAGRAM
50kB
50kB
2532
33p
AM IF
FM IF
V REQ
AM RF AM DET
AM MIX
FM
LEVEL DET
AGC
COMP
MUTE
FM DET
FF 38KHz
VCO
PILOT DET
FF 19KHz
90°
IF BUF
FF 19KHz
0°
TRIQ
LED
DRIVE
PD
STEREO
SWITCH
AM OSC
ALC
DECODER
FM-IF
3113
220E
3117
330E
3118
220E
3114
4.7k
3116
4.7E
3115
390E 2110
22n
2109
22n
7116
2SC1047
5113
10.7MHz
2108
22n
+FM
13.8V
91169117
3200
0E
5103
10.7MHz
3106
82E
if out
osc outvaricap
ant
VDD agc
2101
470p 2102
!
2103
47µ
3100
150E !
3101
150E 3104
0E
3102
3103
0E
+FM 2223
220n
FM-FRONTED
13.8V
12.4V
9V/14
63
58
1
47
VT
varicap
3233
1k
3105
5.6k
2104
220n
A
FM AN
1110
2219
220n
5101
2107
82p
+FM
13.8V
2106
4.7p
3108
470E
3107
100k
7101
2SC1047
C
VREF
2.4V
2121
220µ
3135
0E
2221 2123
4.7µ
3223
470k
2125
10n
!
VREF
2.4V
2227
2201
5122
2200
VREF VREF
VT
3204
3203
2199
2198
5123
6105
23
15
varicap
2163
16
13.8V
+V
14
13
4
3
12
5
+V
13.8V
2.4V
3205
SW
3207
7152
10 11 9 8 7 6
SW=high
from IC7105 pin 11
D
2211 SW-OSC
SW-FRONTED
1120
8W
B
AM-FRAME-SOCKET
1111
SHORT WAVE
2162
22n
3145
270E 2161
220n
3148
150E
+V
13.8V
3144
330E
3143
820E
2144
220n
6102
2
15
3
5114
VREF
2.4V
VT
3147
5.6k
3148
100k
31543153
MW
5107
6
5
3
4
2
1
Varicap
2141
10p
3
1
4
6
25109
2143
68p
2140
30p
LW
3141
1.8k
3240
1.8k
3140
820E
3142
4.7k
+V
13.8V
7110
BC338-40
7114
BC338-40
7111
BC848B
3241
0E
AM-FRONTEND
AM-OSC
2145
510p
2146
430p
2196
10p 2197
2142
30p
7112
2SC1047
MW-LOW
3149
4.7k
5108
VREF
2.4V
7
7115
BF245B
3202
0E
3236 0E 3133
0E
2128
15n
5106 2129
1µ
3132
10k
ANTI BIRDY
FILTER 2
1
VREF
3134
5.6k
2124
4.7µ 5111 3129
10k
2131
10µ
2215 3131
7120
BC548C
3186
10k
3187
10k
2165
47µ
+V
6109
1N4148
13.8V
CROSSTALK
3128
5.6k
2118
12n
2120
2.2µ
3127
5.6k
2117
12n
2119
2.2µ
3185
10k
3183
10k
3184
3.3k
7119
BC858B
3231
22k
3230
22k
MUTE 7150
BC338-40
7157
BC338-40
3225
1k
3166
1k
3165
1k
3167
1k
2147
22n
18
AM in
AM osc
2149
10n
15
LCTR
AM-IF
2148
47p
16
HCTR
FM-AM
19
FM in
FM osc
2150
22n
3164
47k
2163
470p
AM OSC
from 7103
pin 30
E
HIGH=COUNT
ENABLE
SHIFT REGISTER LATCH
Universal
counter
Divi-
der
Coun-
ter
1/2
REF
DIVIDER
PHASE
DETECT
3162
390E
13.8V
+V
5.5V
+5
2152
1µ
2151
470p
3190
47E 6101
BZX79-C4V7
2155
18p
2154
15p
5112
2158
4.7n 2159
4.7n
3157
4.7k
2160
1.5µ
2222
470p
3156
15k
3158
4.7k
3155
220E !
+V13.8V
13.8V
2156
47µ
+VCC
+V
10.6V
3151
4.7k
3152
10k
3150
580E
7113
BC548C
7108
BC548C 7109
BC548C
6
VT
varicap
LOOPFILTER
OPTION MATRIX
LW
3159
100k
3160
100k
E
FROM C2150 6122 6121
6123
SW-HIGH
To R3207
10 5 4 3
3171
10k
FM/AM
3163
10k
3172
4.7k
3170
22k
3173
22k
3197
0E
+V
13.8V
13.8V
7108
BC558C
7107
BC848B
+14
+14
+FM
+V
+V
13.8V
3125
SEARCH
LEVEL
3126
12k 2ND=LOW
2ND STOP
from 7105 pin 17
To C2147
AM-OSC
3196
0E
3124
10k
2116
100n
2115
470n
3123
22k
3194
4.7k
2114
22µ
3198
10k
3122
5.6k
FM-DETECTOR
5105
2112
22n
2210
100µ
5104
3121
2.7k
2113
5110
58p
AM-IF
!3120
33E
+V
13.8V
+VCC
10.8V
to R3152
3.7V
0V
FM=
AM=
from 7105 pin 13
AM = LOW
FM/AM
from 7105 pin 14
VCO-KILL
mono=low
stereo=high
13.6V
0V
V
0V 2nd stop 1st stop
to R3126
2ND STOP
to R3196
FM/AM
to R3198
VCO-KILL
KILL=LOW
V
0V AM FM
V
0V mono stereo
V
0V AM FM
Mono = low
AM = low
V
0V off mute
4.5V
V
0V 2nd stop 1st stop
V
0V mute off
4.5V
MUTE
AF-OUT
456kHz
0V
V
During communication
micro processor in frontpane
0V = no communication
FM osc
98.2 - 118.7MHz
7.2MHz
....V
....V
=FM
=AM
NOT FOR SHORT WAVE
NOT FOR /17 AND /01
ONLY FOR /17 AND /01
ONLY FOR SHORT WAVE
ONLY FOR FTZ
NOT FOR FTZ
EUROPE /00 /05
USA /17
OVERSEAS /01
EAST EUROPE /14
JAPAN /06
EUROPE +SW
OVERSEAS +SW
6121
-
X
-
X
-
X
X
6122
-
-
X
X
X
-
X
6123
-
X
-
X
X
-
-
X = DIODE MOUNTED
OPTION DIODES
V
0V MW LW
7.5V
5
LOW = VALID SIGNAL
MUTE = LOW
STEREO = LOW 3
7-fold jst
1112
STSIG
MUTE
STEREO
CE
DATA out
DATA
CLOCK
9
8
7
6
5
4
3
LEFT
GND
RIGHT
4
+V
2225
220p
2224
220p
4
JST 1117
24
2.2V
AM IF in
26
12.8V
AM IF out
3
12.6V
VDO
7
10.8V
FM det
10
9.3V
Mono/Stereo
18
3.7V
AM/FMPhasedet
11
9.3V 30
1.1V
AM oscout
29
14
AFL
23
15
AFR
12
0V
Tuning indication
21
5.4V
Mute
17
Stereo indic
22
6.1V
AM stop det
16
1.8V
IF out
19
VCO
13
AFC
4
2V
0V9
2.2V
FM
8
3.8V
AM det
6
2.2V
AM
5
AGC
25
FM det
AM in
27
AMosc
28
Vref
28
7103
LA1851N
2
2.2V
FM IF in
1
2.2V
7153
1101
7105
LC7218
VDD
20
VDD
20
OUT1 CE
2
DATA out CL DATA
in
out6 17
out4 13
out0 9
out5 14
out2
11
in1
8
in0
7
VSS
23
PD1
21
out3
12
24 Xout
2.7V
1
Xin
2.5V
108MHz
87.5MHz
65MHz
108MHz
78MHz
90MHz
279kHz
153kHz
1 611kHz
1 710kHz
522kHz
530kHz
12.1MHz
3.9MHz
18.1MHz
5.9MHz
FM :
FM
FM
FM
FM
FM
LW
LW
MW
MW
MW
MW
SW
SW
SW
SW
:
:
:
:
:
:
:
:
:
:
:
:
:
:
:
7-9V
1.3-2V
1.3-3V
7-10.5V
1.3-2V
7-9V
8.5V
1V
8.5V
8.5V
1.1V
1V
8.5V
1V
8.5V
1V
±
±
±
±
±
±
±
±
±
±
0.1V
0.3V
0.1V
0.1V
0.3V
0.3V
0.1V
0.3V
0.1V
0.3V
/00 /01 /02 /05 /10 /17
/00 /01 /02 /05 /10 /17
/14
/14
/08
/08
/00 /02 /05 /10 /14 /00+SW
/00 /02 /05 /10 /14 /00+SW
/00 /02 /05 /10 /14 /00+SW
/01 /06 /17 /01+SW
/00 /02 /05 /10 /14
/01 /06 /17 /01+SW
/01+SW
/01+SW
/00+SW
/00+SW
Varicap voltege
= FM sign
= AM sign
TUNER UNIT
7104
BC558C
2216
TUNER
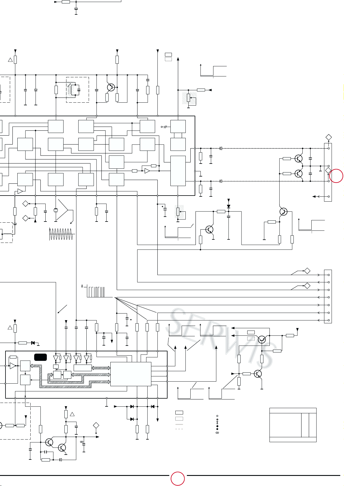
Zestaw audio Philips FW21/20/21/22/37
SERWIS ELEKTRONIKI SERWIS ELEKTRONIKI SERWIS ELEKTRONIKI SERWIS ELEKTRONIKI SERWIS ELEKTRONIKI
Baza Porad Serwisowych Baza Porad SerwisowychBaza Porad Serwisowych Baza Porad Serwisowych Baza Porad Serwisowych
A
A
BCD
BCD
1 1
2 2