
i
TABLE OF CONTENTS
1. CONFIGURATION................................................................................................................. 1-1
1.1 Standard Printer Configuration .................................................................................. 1-1
1.2 Options ....................................................................................................................... 1-2
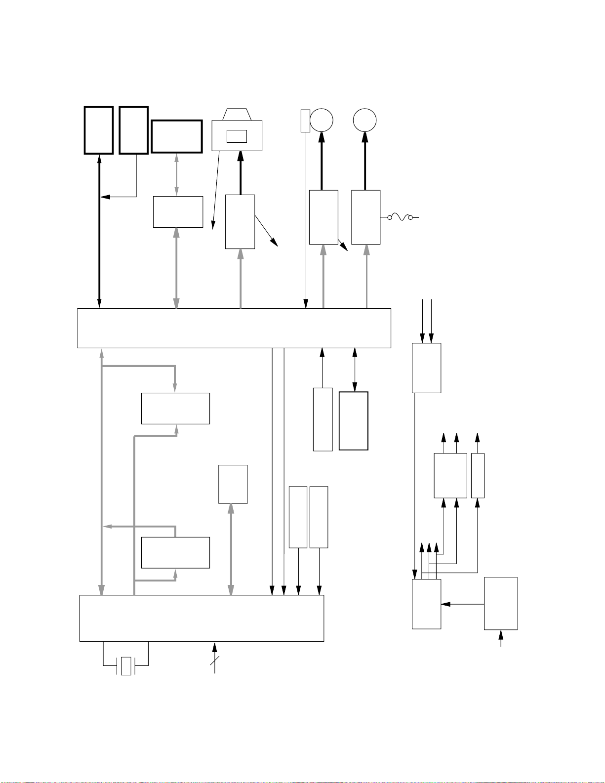
2. THEORY OF OPERATION................................................................................................... 2-1
2.1 Electrical Operation.................................................................................................... 2-1
2.1.1 Summary ....................................................................................................... 2-1
2.1.2 Microprocessor and the Peripheral Circuit .................................................. 2-1
2.1.3 Initialization.................................................................................................... 2-7
2.1.4 Parallel Interface Control.............................................................................. 2-8
2.1.5 Print Control .................................................................................................. 2-9
2.1.6 SP/LF Motor Control................................................................................... 2-12
2.1.7 Operation Panel .......................................................................................... 2-15
2.1.8 Alarm Circuit ............................................................................................... 2-17
2.1.9 Power Supply Circuit .................................................................................. 2-19
2.2 Mechanical Operation .............................................................................................. 2-20
2.2.1 Printhead Mechanism and Operation ........................................................ 2-20
2.2.2 Spacing Operation ...................................................................................... 2-23
2.2.3 Head Gap Adjusting ................................................................................... 2-25
2.2.4 Ribbon Drive ............................................................................................... 2-27
2.2.5 Paper Feed Operation................................................................................ 2-29
2.2.6 Paper Detection Mechanism ...................................................................... 2-40
2.2.7 Automatic Sheet Feed................................................................................ 2-44
2.2.8 Paper Park Function................................................................................... 2-46
3. ASSEMBLY/DISASSEMBLY ................................................................................................. 3-1
3.1 Precautions for Parts Replacement .......................................................................... 3-1
3.2 Service Tools ............................................................................................................. 3-2
3.3 Disassembly/Reassembly Procedure ........................................................................ 3-3
3.3.1 Printhead ....................................................................................................... 3-5
3.3.2 Ribbon Protector ........................................................................................... 3-6
3.3.3 Pull-up Roller Assy ....................................................................................... 3-7
3.3.4 Upper Cover Assy, Access Cover Assy and Sheet Guide Assy ............... 3-8
3.3.5 Gear Case Assy ........................................................................................... 3-9
3.3.6 PC Connector ............................................................................................. 3-10
3.3.7 Space Motor, Guide Roller Assy ............................................................... 3-11
3.3.8 Space Rack................................................................................................. 3-12