100n
C
Bypass for CPU
0402
6
C2806 and C2807 combined to one 0203
0402
0402
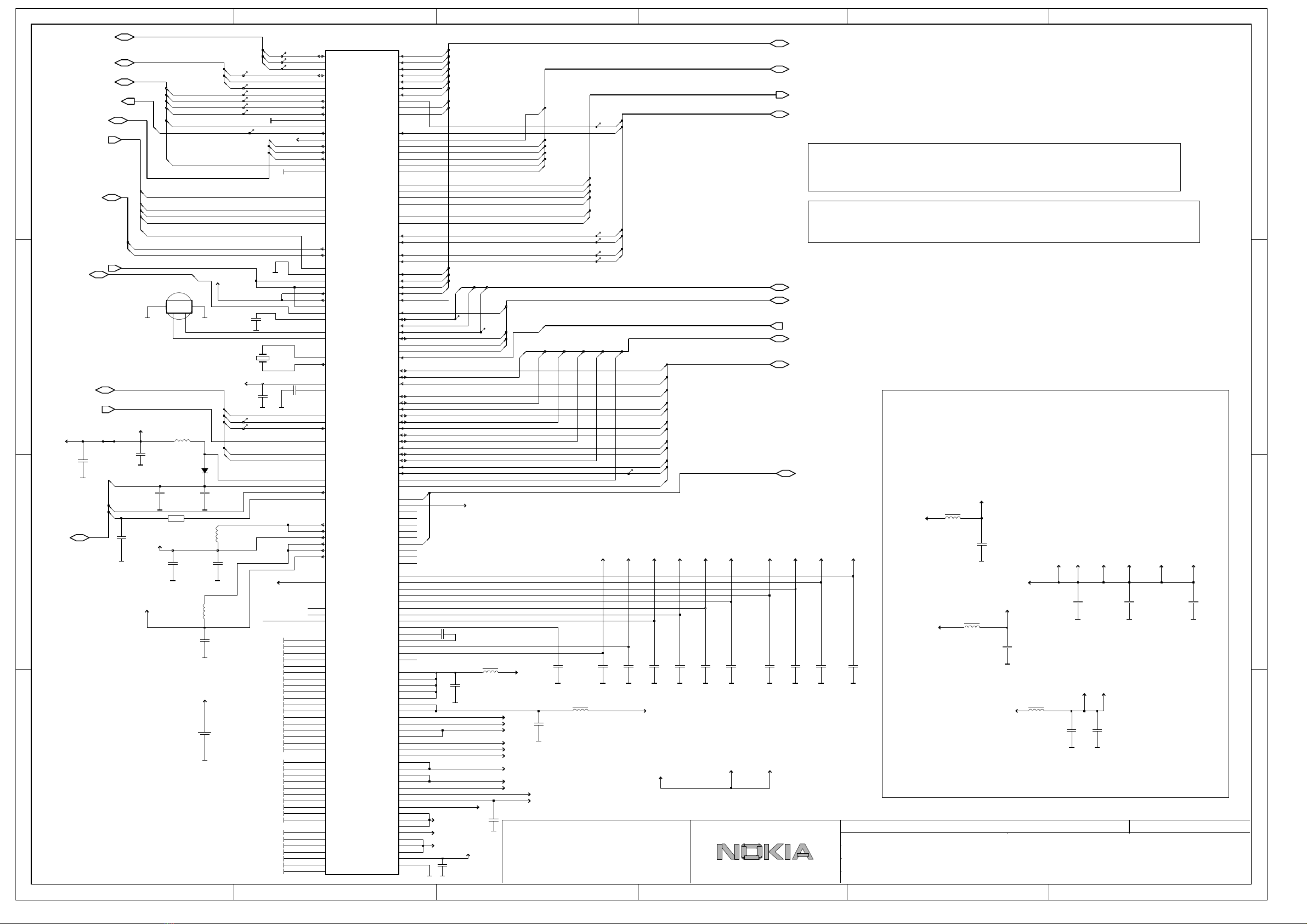
Shared audioClk (Rapu-Gazoo-digimic) needs termination resistors in the beginning of each trace.
A
0203/2
6
100n
Bypass for CPU
100n
Shield DISPC_PCLK trace from every direction in order to avoid crosstalk injected to it.
Shield MMC Clk trace from every direction in order to avoid crosstalk injected to it.
0201
D
Termination place close to RAPU
Termination place close to RAPU
0203/2
0203/1
5
100n
A
Shield Sleepclock trace from evey direction in order to avoid crosstalk injected to it.
Resistor values to be defined with simulations.
0203/2
0203/1
B
1
REMOVE RAPU 2.0
100n
Bypass for CPU
0203/1
CCP IF: Differential interface -> match lenghts and maintain symmetry even with clk and data..
B
3
Signal integrity instructions:
C
2
5
D
Gazoo 2.0 sleepClk: Place T-filter (47R-33pF-47R) near Gazoo before dividing traces to other components.
0203/2
Bypass for CPU
Termination place close to RAPU
Internal LDO
Bypass for CPU
100n
C2841 and C2803 combined to one 0203
MemCard IF between Rapu-Gazoo: Traces should as short as possible and have good ground reference.
Preferred routing layers, 4 and 5. No stubs allowed. Minimum trace widht for achiving 100Ohm impedance.
Layout instructions:
0203/1
0201
32
4
41
Shield audioClk trace from every direction in order to avoid crosstalk injected to it.
Bypass for CPU
Shield SysClk192 trace from every direction in order to avoid crosstalk injected to it.
SysClk192: termination needed if is used or shared in design.
ETM Interface: traces should be as short as possible and have steady impedance, shield signal for preventing crosstalk.
47R
R2802
100R
R2803
VIO
59
VIO
7
26
GND
7
39
RFClkP
RFClkN
VIO
2u2
2351104
C2830
73
3
4
5
VIO
4
5
14
65
34
7
Name RAPU_YAMA
This document is property of Nokia Corporation
THIS DRAWING CONTAINS PROPRIETARY AND CONFIDENTIAL INFORMATION.
UNAUTHORIZED REPRODUCTION OF THIS DRAWING IS NOT PERMITTED.
THIS DRAWING IS PROTECTED BY COPYRIGHT AS AN UNPUBLISHED WORK.
GND
VIO
Copyright (C) Nokia Corporation. All rights reserved.
Appr dd-mmm-yy
/2 100n1
C2820
2710205
36
17
GND
0
1
2
5
6
8
GND
10
VIO
49
64
54
VIO
6
VIO
1
5
6
18
16
17
0
1
0
VIO
2
20
5
77
32
VIO
GND
0
1
3
4
5
VIO
29
24
2
66
67
6
60
61
62
30
2710205
C2824
1 /2 100n
0
2
3
13
45
VIO
1
0
9
37
GND
28
4
R2804
1430006
3k3
9
6
50
51
57
56
GND
GND
22
3
7
5
0
GND
2
47
VIO
2
0
1
6
GND
6
GND
80
4
8
3
VRFC
VIO
1
35
5
76
3
4
VIO
GND
2
31
0
7
19
GND
4
/2 100n
27
44
86
87
82
2710205
C2810
1 /2 100n 2
C2810
2710205
0
11
VCORE
3
7
4
5
2
C2818
2710205
/2 100n
16
1
2710205
C2818
1 /2 100n
1
55
58
21
/2 100n
2710205
C2817
2
2u2
2351104
C2823
3
VIO
8
2
0
46
0
41
VIO
12
2
8
GND GND
47R
1419079
R2801
25
69
68
2710205
C2825
1 /2 100n
2
C2825
2 /2 100n
3
GND GND
0
GND
/2 100n
2710205
C2821
2
70
4
10
2
74
75
VIO
4
GND
3k3
1430006
R2805
11
11
10
2X100n
C2806
2710205
2 /2 100n
40
78
79
6
VIO
13
18p
2351107
C2826
GND
GND
VCORE
15
17
33
VIO
100n
1
2
GND
GND
2VCORE
C2801
2351017
0
1
/2 100n
2710205
C2814
2
1
15
16
GND GND
3
VIO
4
/2 100n1
C2814
2710205
9
C2824
2 /2 100n
1
1
10
/2 100n
2710205
C2811
2
0
VIO
7
8
42
11
VIO
20
GND
71
72
81
63
19
2X100n
2710205
C2806
1 /2 100n
2
6
2 /2 100n
C2841
2710205
2X100n
4
0
7
6
15
12
100n
16
2710205
7
VIO
9
2351017
C2800
T9 VDD5
VCCQ_POP2
U1
VSS U2
VSS U23
V23 VDDS3
Y12
VSS
VDD_POP12
Y23
/2 100n1
C2817
R8
R9 VDD5
T1 VDDS_1_4
T10
VDDRAM
VSS T11
T12 VDDSTACK
VSS T14
VDD
T15
T16
VSS
T2 VDDS1
VDDSTACK
T8
P2
P20
VSS
VDD5
P8
VSS P9
VSS R10
R11 VDD
VDD
R12
VDD
R13
R14 VDD
VDD
R15
R16 VDD
VDDSRAMOUT
M8 VDDSTACK
VDD5
M9
N15 VDD3
VSS N16
VDDS_1_1
N2
VDDS8
N21
N8 VDD5
P1 VCCQ_POP1
VSS P15
VSS P16
VSS
K8
K9
VSS
L1 VCC_POP3
L15
VSS
L16 VDD3
VSS L2
VDD5
L8
VSS L9
M1
VSSASUB
VDD3
M15
M16 VDD3
VSS
J14
VSS
J15 VDD3
J16 VDD3
VDD4
J8
VDDSTACK
J9
VDD_POP11
K1
K15
VSS
K16
VSS
VSS K2
VSS K22
VDDSTACK
VSS H2
VSS H22
H23 VDD_POP10
H7
VDDARX
H8
VSS
VDDA18V1 H9
J1
VDDATX
J10 VDD2
VDDSTACK
J11
VDD2
J12
J13
G1
VDDS9
G10
G16
VSS
VSS G8
H1 VDD_POP13
VSS H10
H11
VSS
VDDRAM H13
VDD3
H14
VDD3
H15
VSS H16
VDDS9
E1 VDD_POP9
VSSAPLLStack E2
VDDS12
E23
VDDAPLLStack E3
E5
VSSARX
F1
VDDA_ACS
VSSA_ACS F2
VSS F22
F23 VDD_POP8
VSSATX F3
VSS
VDD_POP7
C23
VSS C9
VDDS_1_3
D1
VDDA18V2 D12
D17
VSS
D18 VDDS5
D21
VSS
D22
VSENSE
D23 VDDS12
VDDS9
D8
D9
B7
VSS B8
VSS C10
C12 VDDS10
VSS C15
VSS C16
VSS C17
VDDS5
C18
C19
VSS
C21
VSS
VSS C22
AC8
VSS B10
VSS B12
VSS B15
VSS B18
VDDS6
B19
VSS B22
IFORCE B23
B3
VDDA
VSS B4
VSSA B5
VSS
VSS AB5
VSS AB8
AC11 VPP_POP
AC12
VSSRX2
AC13 VCC_POP1
AC15 VDDS7
AC4
VSS
AC5 VCCQ_POP4
AC6 VDDS2
AC7 VDDS2
VCC_POP2
VDDS_1_2
VCCQ_POP3
AA1
VSSRX1 AA14
AA15 VDDS7
VSS AA2
VSS AA20
VSS AA22
VDD_POP12
AA23
VSS AB10
VSS AB13
AB2
VSS
VDD_POP5
A15
A16 VDDS6
VDDS6
A17
A18 VDD_POP6
A21 VDDS6
VPP2
A22
A23 VPP1
A4 VDD_POP1
A5 VDDS4
VDD_POP2
A7
A9
/2 100n
D2800
RAPUYAMA_V1.11_PR_RITSA_BGA401
VDD_POP3
A10
A12 VDD_POP4
VSS A13
GND
2
C2816
2710205
040-056208
A2800
BASEBAND SHIELD
ASSEMBLY
1
VIO
1 /2 100n
2X100n
C2841
2710205
38
0
52
53
GND
VCORE
10
48
4
5
0
85
83
100n 2351017
C2802
GND
VRFC
2710205
C2820
2
21
/2 100n
R2806
27R
CE1MMX
FlsCS0X Y2
SDRAD14
Y22
9
6
1
R2807
100R
G22
J23 SDRCKE2
SDRXCS2
M23
V1
FlsWEX
FlsOEX V2
FlsADVX W1
FlsClk W2
W23 SDRAD13
Y1
NC
NC
AC23
B11 SDRCLKX
B16 NC
SDRLDQS2 B17
B20
SDRUDQS2
NC
C20
D2
SDRLDQS
NC
MMCClk
AB21
MMCCmd
NC
AB23
SDRAM_TEMP_SENSE AC14
AC19
MMCDa2
AC2 NC
MMCDa3 AC20
MMCDa0 AC21AC22
D2800
RAPUYAMA_V1.11_PR_RITSA_BGA401
SDRCLK
A11
A14 NC
SDRUDQS A6
FlsRstX AB11
FlsWaitX AB12
MMCDa1 AB19
AB20
R2808
84
14
GND
Y7
Y8
DISPC_DATA_LCD14
DISPC_DATA_LCD0 Y9
47R
Y18
GenIO69 Y19
GenIO75 Y20
Y21
GenIO13
GenIO25 Y3
Y4
DISPC_VSYNC
GenIO23 Y5
GenIO22 Y6
DISPC_DATA_LCD7
W4
GenIO3 Y10
GenIO0 Y11
Y13 CCPStrbP1
Y14 CCPStrbN1
CBusClk
Y15
ETMDa7 Y16
Y17
ETMDa5
ETMCtrl
V21
GenIO37
GenIO74 V22
V3
DISPC_DATA_LCD17
V4
DISPC_DATA_LCD11
GenIO11 W20
W21
GenIO46
W22
GenIO5
W3
DISPC_DATA_LCD13
DISPC_DATA_LCD16
U21 EarDataR
GenIO71 U22
U3
DISPC_DATA_LCD5
U4
GenIO8
U7
DISPC_DATA_LCD4
U8
DISPC_DATA_LCD10
DISPC_DATA_LCD15 U9
V20
GenIO39
U11
U12
GenIO43
CCPStrbN0
U13
CCPStrbP0
U14
I2C2SDA
U15
I2C2SCL
U16
U17
GenIO1
GenIO65 U20
T20
PMARP
T21
MicData
T22
T23
GenIO12
T3
GenIO26
T4
GenIO7
T7
GenIO17
GenIO2 U10
GenIO86
PMARN
R21
R22
GenIO48
EMInt1 R23
R3
GenIO14
GenIO20 R4
R7
GenIO18
T13
GenIO87
GenIO31 T17
EarDataL
GenIO35 P23
GenIO10 P3
P4 RFBusClk
P7
GenIO82
GenIO16 R1
GenIO33 R17
GenIO9 R2
GenIO47 R20
GenIO40 N23
RFBusEn1X
N3
RFBusDa
N4
N7
GenIO79
N9
GenIO50
P17
GenIO76
P21 SleepX
AudioClk0
P22
M22
DRXIP
M3
M4
GenIO84
M7
GenIO85
N1
GenIO81
N17
GenIO38
N20 PURX
GenIO73 N22
GenIO6
VREFP
L3
L4 VREFN
L7
GenIO83
M17
GenIO45
M2 DRXIN
SIMIOCtrl1
M20
SIMIODa1
M21
ULPIData2
GenIO57
RXIP
K3
K4 RXQP
K7 DRXQP
L17
GenIO58
SIMClk1
L20
L21 ULPIData4
L22
GenIO60
L23
J21
J22
GenIO34
TXQN
J3
RXQN
J4
DRXQN
J7
GenIO41 K17
ULPIClock
K20
K21 ULPIDir
K23
H17
H20 ULPIData3
ULPINxt
H21
H3 TXQP
IREF
H4
J17
GenIO55
J2 RXIN
ULPIData1
J20
ULPIData0
G20
G21
GenIO61
G23
GenIO52
G3 RFClkP
TXIN
G4
GenIO78 G7
RX2
G9
GenIO42 H12
GenIO62
TXIP
GenIO51 G11
G12 TxCClk
G13
GenIO29
G14
GenIO64
G15
GenIO36
G17
GenIO56
RFClkN
G2
ULPIStp
D6
SleepClk
D7
E20 ULPIData7
SMPSClk
E21
E22
GenIO59
E4 HissiData0N
ULPIData6
F20
ULPIData5
F21
F4
D14
GenIO27 D15
D16
GenIO28
D19
GenIO53
D20
GenIO54
D3 HissiClkP
D4 HissiData0P
HissiData1P
D5
EMU1
HissiData2P
C4
HissiData1N
C5
C6 EMU0
TXA
C7
C8 RXDa0
ExtSysClkReq
D10
D11
GenIO49
D13
GenIO32
TMAct
B6
GenIO68 B9
C1 TXP
C11
GenIO80
GenIO30 C13
C14 TxCDa
C2 HissiClkN
HissiData2N
C3
ETMClk
AC3
DISPC_ACBIAS
AC9
GenIO21
JTDI
B1
B13
GenIO4
GenIO63 B14
RXDATAClk
B2
GenIO67 B21
SysClk384
AB4
DISPC_DATA_LCD9 AB6
AB7
DISPC_DATA_LCD3
AB9 INT0
JTMS
AC1
AC10
GenIO72
AC16 SysClk192
AC17
ETMDa6
AC18
JTDO
CCPDaP1
AB14
CCPDaN1
AB15
ETMDa4 AB16
CBusEn1X
AB17
AB18
ETMDa1
AB22
GenIO77
AB3
DISPC_DATA_LCD1
DISPC_DATA_LCD6
AA21
DISPC_DATA_LCD12 AA3
AA4
GenIO19
AA5
DISPC_HSYNC
DISPC_DATA_LCD8 AA6
AA7
DISPC_PCLK
AA8
GenIO15
AA9
DISPC_DATA_LCD2
AB1
AA10
AA11
GenIO44
CCPDaP0
AA12
CCPDaN0
AA13
AA16 CBusDa
AA17
ETMDa2
ETMDa3 AA18
ETMDa0 AA19
GenIO70
D2800
RAPUYAMA_V1.11_PR_RITSA_BGA401
JTRSTn
A1
GenIO66 A19
A2 JTClk
A20 RX1
TXReset
A3
TxCDaCtrl
A8
GenIO24
1 /2 100n
13
12
8
GND GND
VRFC
2710205
C2816
18
5
GND
/2 100n1
C2811
2710205
VIOVIO
14
43
VIO
23
CCP0_DP
CCP0_DN
CCP1_DP
SDA2
CCP1_SN
CCP1_SP
CCP1_DN
Flash_Int
/2 100n1
C2821
2710205
I2C0(1:0)
CCP0_SN
SCL2
CCP0_SP
GENIO(99:0)
ETM(20:0)
VISSI(27:0)
EMINT(3:0)
SDRAM_AD(15:0)
SDRAM_DA(31:0)
EXTADDA(31:0)
SDRAM_CTRL(17:0)
SDRAM_BA(1:0)
MEMCONT(9:0)
INT_MMC(13:0)
RFCLK(1:0)
HISSI(8:0)
CCP(20:0)
USB(20:0)
I2C2(1:0)
DIG_AUDIO(8:0)
INT_SIM(5:0)
JTAG(6:0)
PUSL(15:0)
CBUS(3:0)
RFCTRL(11:0)
RFCONV(20:0)
TXC(2:0)
TXP
INT_MMC(13:0)
MEMCONT(9:0)
SDRAM_CTRL(17:0)