
T10103 Dec 2000
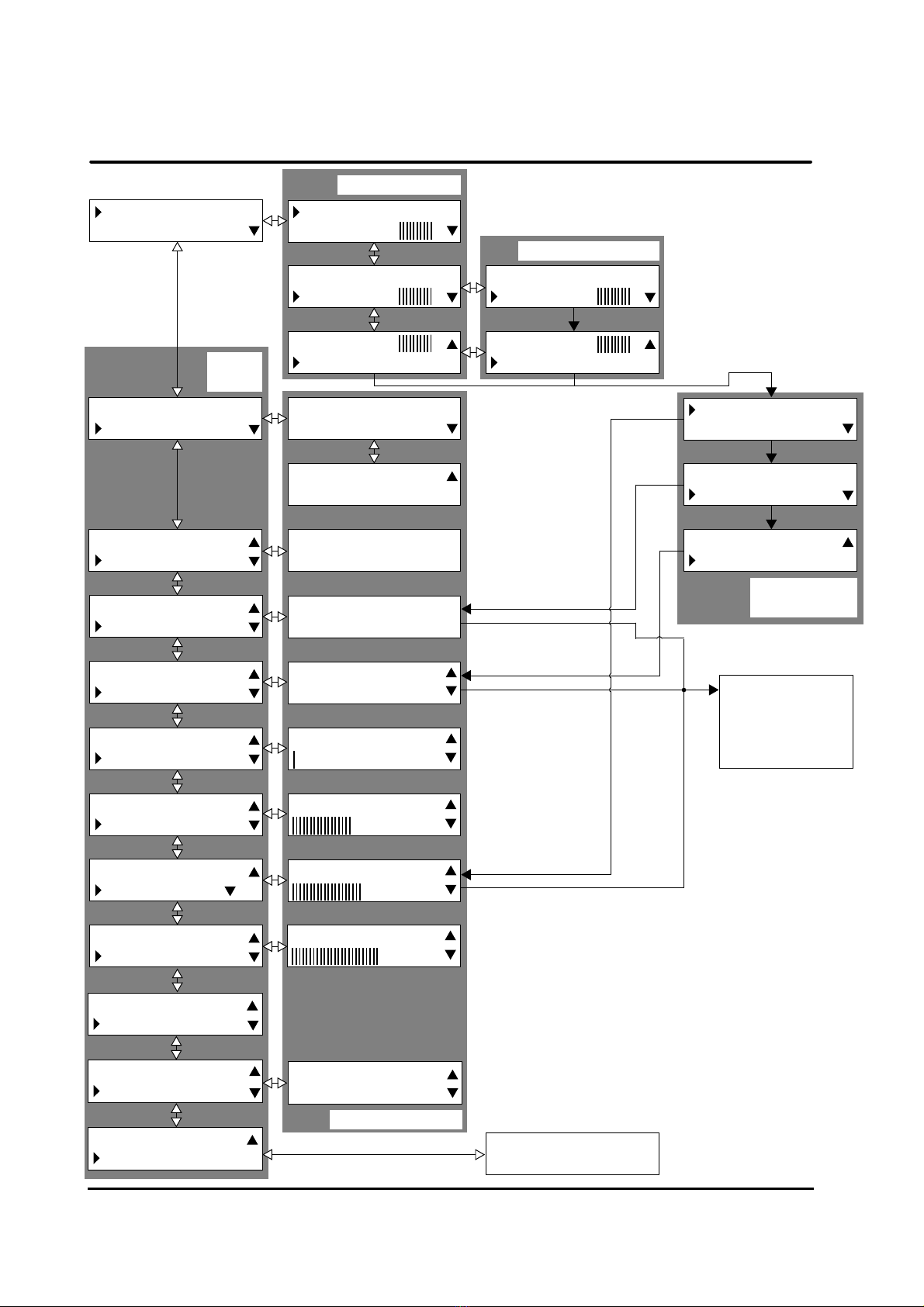
The ”Run Mode Menu” is displayed when the Model 46 is
started. In the ”Run Mode Menu” there are three options:
”STOP”, ”PAUSE” and ”ADJUST”. Scroll/select option with
the arrow buttons and confirm with the OK button.
”STOP”: The Model 46 (and attached units) completes the
already started set and then stops. You will be returned to
the ”Main Menu”.
”PAUSE”: The model 46 (and attached units) is paused
immediately. The text ”PAUSE” will be replaced with the text
”CONTINUE”. Select ”CONTINUE” and confirm with the OK
button when you want to leave the pause mode and start the
system. Or, select ”STOP” and confirm with the OK button
when you want to leave the pause mode and stop the sys-
tem.
”ADJUST”: The “Run Mode Option Menus” can be reached
both when the Model 46 is paused and while it is running. In
the “Run Mode Option” menu there are three options: “SETS
PER HOUR”, “CLEAR COUNTER” and “PRESET COUN-
TER”. Scroll/select option with the arrow buttons and confirm
with the OK button.
“SETS PER HOUR”: Change the number of sets per hour
using the arrow buttons. The range is 1000 to 3600 sets per
hour. Default value is 1800. The speed will however be
limited to match units attached.
“CLEAR COUNTER”: Clears the set counter when the OK
button is pressed.
“PRESET COUNTER”: Change the value of the preset counter
using the arrow buttons. Default value is 0. This menu can also
be used to check the setting of the preset counter and the
number of sets to go before the job is completed.
NOTE: When checking, use the “ESC” button to leave the menu
without changing the settings.
2.4 Explanation of the menus, continues
Run Mode Menu
Pause Mode Menu
STOP 00075
PAUSE
PAUSE
ADJUST
STOP 00075
CONTINUE
Clear Counter
00075
Counter :00100
Remaining :00025
SPH: 2800
Adjustment Menu
Adjustment Menu
Adjustment Menu
Booklet Feeder Model 46 Operator Manual 2-4