
For addional airbrush support informaon including in-depth instrucons and airbrush diagrams
visit www.airbrushresourcecenter.com
For quick personalized soluons provided by our trained professionals, call: (858) 909-2110
Cleaning the Airbrush
Before cleaning the airbrush always empty the excess paint rst, and always clean the airbrush between color changes
and at the end of each painng session. Adding a new color to the airbrush without cleaning it will lead to color
contaminaon from the previous color. To prevent the airbrush from geng clogged, never allow paint to dry inside of
the airbrush. Rell the airbrush cup or bole using the appropriate cleaning soluon for the type of paint medium that
was used in the airbrush. Warm water works for most water-based mediums. Flush out the airbrush by back ushing
(plugging the p of the brush while pulling the trigger back) and spray out unl airbrush sprays clear.
• How to airbrush guides, eBooklets and videos
• Step by step airbrush ps, tricks and videos
• Product informaon and usage manuals
• Exploded view diagrams of each airbrush model
• Replacement parts, repairs kits and accessories
• Airbrush maintenance and cleaning
• Airbrush disassembly and reassembly
• Troubleshoong procedures
• Warranty informaon
• FAQ - frequently asked quesons
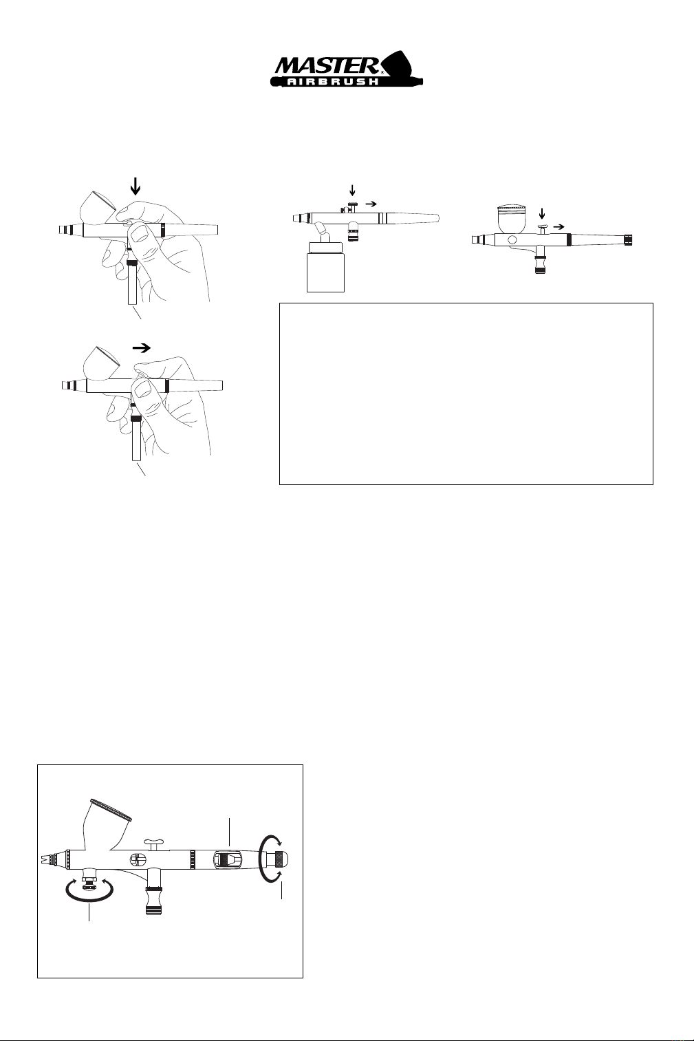
Fixed Dual-Acon Pistol Trigger Airbrush Single-Acon Airbrush Single-Acon External Mix Airbrush
To operate the xed dual-acon design
feature on a pistol trigger airbrush pull
slightly back on the trigger to release the
air ow only, then as the trigger is pulled
back further paint ow will be released.
The pistol trigger gives you the feel of
a spray gun trigger, while providing you
the accurate spray control of an airbrush.
Single-acon airbrushes are easy to
operate, as a simple push down on
the trigger acvates both the air ow
and paint ow. This one step triggering
makes single-acon airbrushes ideal for
beginners, although they do not provide
as much spray control as dual-acon
airbrushes.
An external mix airbrush is called that
because the air and paint mix in front
of the needle. How much paint spray
comes out is controlled through a knob
located near the p of the airbrush. A
single-acon only requires a simple push
down on the trigger to acvate both the
air ow and paint ow.
Airbrush Resource Center is the go-to source for
everything you need to know about airbrushing!
www.airbrushresourcecenter.com
For more informaon about Master Airbrushes, visit
www.usartsupply.com or www.tcpglobal.com
PUSH DOWN
PULL BACK
PUSH DOWN
Master Airbrush oers a complete professional line
of value priced precision airbrushes that provide
exceponal atomizaon and accurate spray control.
Master Airbrush has mulple levels of airbrushes to t
all levels of users, all types of spray applicaons and all
forms of spray media.