
MACO
MULTI
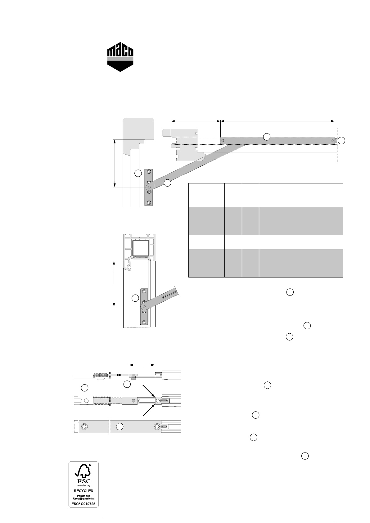
Montaggio:
1. Inserire il freno d'arresto A nella cava ferramenta, alla di-
stanza Y dalla battuta anta e avvitare sul lato cerniera con
viti da almeno Ø 4x30.
2. Ruotare la maniglia in posizione a battente (a 90°), tagliare
su misura il frontale e l'asta di manovra D(punto di collega-
mento con la ferramenta a nastro).
3. Agganciare il collegamento perno foro E, mettendolo in
trazione. I dentelli della scarpetta servono a regolare la forza
di arresto. Nell'impostazione base, la tacca dell'asta di tra-
zione combacia con con lo spigolo dell'adattatore (vedi frec-
ce). Si può aumentare l'eetto frenante estraendo legger-
mente l'asta di trazione: al massimo di 2 dentelli!
4. Avvitare il frontale F a entrambi i lati.
5. Per li scontro art. 229225, bisogna forare il telaio in corri-
spondenza del punto X con punta da 8 mm, al ne di con-
sentire il corretto inserimento del perno.
6. LEGNO: posizionare lo scontro Bin corripondenza del
punto X, in battuta telaio, e avvitare in diagonale con viti da
Ø 4x40.
PVC: posizionare lo scontro Bin corripondenza del punto
X, sopra la battuta, appena dietro la scanalatura. Le viti de-
vono mordere l'armatura in acciaio del prolo telaio.
7. Fissare il braccio del freno A1 al freno, spingendo il perno
nello scontro.
8. Montare il nuovo dispositivo alza-anta / anti falsamanovra
articolo 370922.
Parte telaio
Codice X Y Lato cerniera
(Gr.1 ≤ 800 mm) 63 15 Angolo cerniera PVC,
Angolo cerniera PVC MULTI MATIC
10757
(Gr.2 ≥ 800 mm) 80 110 Angolo cerniera PVC per cava
228451 117 121 MULTI POWER Legno
228785 117 121 MULTI POWER PVC
229225
80 110 DT130, DT160, Angolo cerniera in appoggio
113 120 Semiscomparsa
80 111 Ad incasso
81 115 Angolo cerniera MULTI MAMMUT
Y
250
A1
B
AD
B
DE
F
Art. 758524 – Data: 03/2017 - Data modica: 16.06.2020
Tutti i diritti riservati. Le speciche sono soggette a cambiamento senza preavviso.
www.maco.eu