All electrical connections should be installed by a qualified
(licensed) electrician only. All wiring must comply with the
National Electrical Code (NEC) and applicable local codes.
VERIFY THAT ALL POWER CIRCUITS ARE
DE-ENERGIZED AND LOCKED OUT BEFORE
MAKING ELECTRICAL CONNECTIONS.
Voltage Ratings and Power Source Configurations
Before making connections to the unit, verify that the unit
model number and nameplate voltage rating are appropriate
for connection to the intended power source. See the chart
on page 4 for voltage rating applications with typical power
source configurations.
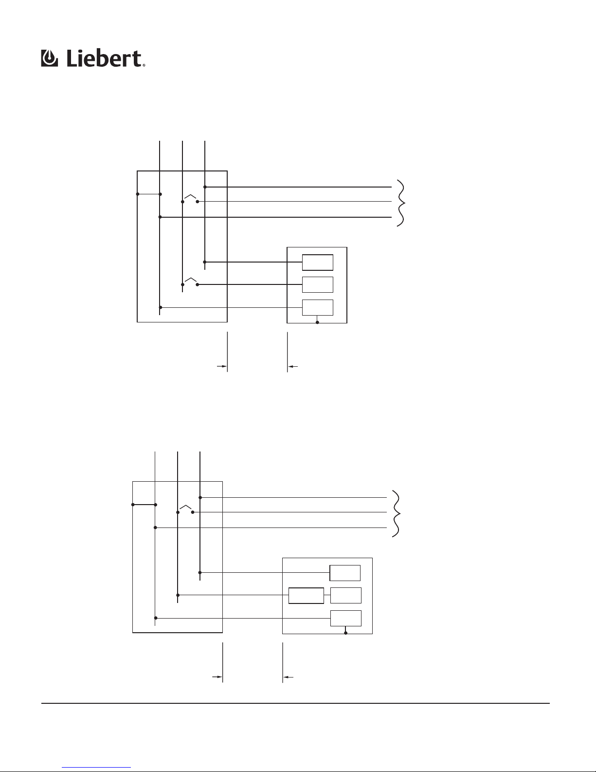
Parallel Connection (see Figures on page 5)
To reduce the wiring impedance to surge currents, it is
recommended thatthe phase, neutral(if required), and ground
conductors are twisted together and routed in the same
raceway (conduit). Avoid any sharp bends in the conductors.
Wire Sizing — With parallel connection, the size of the
wiring to the SPD unit is independent of the protected
circuit’s ampacity. For suggested wire size refer to individual
product sheet.
NEC Article 285-21(B) requires surge suppressor connecting
conductors to be at least #14 copper or #12 aluminum.
Overcurrent Protection — The SPD unit conducts practically
no current under normal operation and only conducts very
short duration transient surge currents.
The following is from the National Electric Code 2002 Edition.
285.21 Connection. Where a TVSS is installed, it shall be
connected as follows:
(A) Location.
(1) Service Supplied Building or Structure. The transient
voltage surge suppressor shall be connected on the
load side of a service disconnect overcurrent device
required in 230.91.
(2) Feeder Supplied Building or Structure. The transient
voltage surge suppressor shall be connected on the
load side of the first overcurrent device at the building
or structure.
Exception to (1) and (2): Where the TVSS is also listed as a surge
arrestor, the connection shall be as permitted by Article 280.
(3) Separately Derived System. The TVSS shall be
connected on the load side of the first overcurrent
device in a separately derived system.
Disconnect Switch (If Provided) — All SPD units must still be
connected to the load side of the main service disconnect, or
load side of a protected circuit’s disconnecting means.
Surge Voltage Ratings — To obtain the suppression voltage
ratings (SVRs), as obtained by Underwriters Laboratory,
Incorporated, in accordance with the Standard for Safety,
Transient Voltage Surge Suppressors (TVSS), Standard 1449,
Second Edition, dated August 15, 1996, marked on this
product, the wire size listed for each product must be utilized
to connect the unit to your facilities’ power grid. Connections
made with conductors other than the wire size listed may
result in different SVRs.
Circuit Ampacity Limitations — Representative samples
of these products have been investigated by Underwriters
Laboratories, Incorporated to withstand, without exposing
live circuits or components at system voltages and fault
currents ranging from 14,000 AIC up to 200,000 AIC, as
described in the Standard for Safety, Transient Voltage Surge
Suppressor (TVSS), Standard 1449, Second Edition, dated
August 15, 1996. Verify each products fault current rating on
the individual installation pages that follow.
Surge Suppression Systems
Installation, Operation and Maintenance Manual 3 Liebert TVSS Units SL-22085 Rev 2, 11/2006
ELECTRICAL CONNECTIONS
EQUIPMENT PERFORMANCE!!
For maximum system performance, the unit must be
located as close to the protected circuit as practical
to minimize interconnecting wiring length.
Installation, Operation and Maintenance Manual 26 Liebert TVSS Units SL-22085 Rev 2, 11/2006
Items Not Covered By Warranty:
THIS WARRANTY DOES NOT COVER DAMAGE OR DEFECT CAUSED BY misuse, improper application, wrong or inadequate electrical current or
connection, negligence, inappropriate on site operating conditions, corrosive atmosphere, repair by non-Liebert designated personnel, accident
in transit, tampering, alterations, a change in location or operating use, exposure to the elements, Acts of God, theft or installation contrary to
Liebert’s recommendations or specifications, or in any event if the Liebert serial number has been altered, defaced or removed. Notwithstanding
the foregoing, the following Acts of God are covered: lightning-induced surges, which are transients, spikes or other sub-cycle, discontinuous
events impinging on normally applied voltage as defined by reference data in the latest version of IEEE C62.41 and the Liebert product performance
specifications.
THIS WARRANTY DOES NOT COVER shipping costs, installation costs, circuit breaker resetting or maintenance or service items and further, except
as provided herein, does NOT include labor costs or transportation charges arising from the replacement of the Liebert product or any part thereof
or charges to remove or reinstall same at any premises of the User.
THIS WARRANTY DOES NOT COVER DAMAGE OR DEFECT CAUSED BY use of the Liebert product in combination with any electrical or electronic
components, circuits, systems, assemblies, or other materials not furnished by Liebert. Liebert does NOT warrant the suitability for use or the
results of the Liebert product in combination with the products of others.
THE PRODUCTS LISTED IN THIS WARRANTY ARE NOT DESIGNED FOR USE IN THE FOLLOWING APPLICATIONS: (i) ANY NUCLEAR OR RELATED
APPLICATIONS; AND (ii) LIFE SUPPORT AND PATIENT-CONNECTED AND APPLIED MEDICAL AND DENTAL APPLICATIONS.
REPAIR OR REPLACEMENT OF A DEFECTIVE PRODUCT OR PART THEREOF DOES NOT EXTEND THE ORIGINAL WARRANTY PERIOD.
Limitations:
• THIS WARRANTY IS IN LIEU OF AND EXCLUDES ALL OTHER WARRANTIES, EXPRESS OR IMPLIED, INCLUDING MERCHANTABILITY AND FITNESS
FOR A PARTICULAR PURPOSE.
• USER’S SOLE AND EXCLUSIVE REMEDY IS REPAIR OR REPLACEMENT OF THE LIEBERT PRODUCT AS SET FORTH HEREIN.
• IF USER’S REMEDY IS DEEMED TO FAIL OF ITS ESSENTIAL PURPOSE BY A COURT OF COMPETENT JURISDICTION, LIEBERT’S RESPONSIBILITY FOR
PROPERTY LOSS OR DAMAGE SHALL NOT EXCEED THE NET PRODUCT PURCHASE PRICE.
• IN NO EVENT SHALL LIEBERT ASSUME ANY LIABILITY FOR INDIRECT, SPECIAL, INCIDENTAL, OR CONSEQUENTIAL DAMAGES OF ANY KIND
WHATSOEVER, INCLUDING WITHOUT LIMITATION, LOST PROFITS, BUSINESS INTERRUPTION OR LOSS OF DATA, WHETHER ANY CLAIM IS BASED
UPON THEORIES OF CONTRACT, NEGLIGENCE, STRICT LIABILITY, TORT OR OTHERWISE.
Miscellaneous:
• NO SALESPERSON, EMPLOYEE OR AGENT OF LIEBERT IS AUTHORIZED TO ADD TO OR VARY THE TERMS OF THIS WARRANTY. Warranty terms may
be modified, if at all, only in a writing signed by a Liebert officer.
• Liebert obligations under this warranty are conditioned upon Liebert timely receipt of full payment of the product purchase price and any other
amounts due. Liebert reserves the right to supplement or change the terms of this Warranty in any subsequent warranty offering to User or
others.
• In the event that any provision of this Warranty should be or becomes invalid and/or unenforceable during the warranty period, the remaining
terms and provisions shall continue in full force and effect.
• This Warranty shall be governed by, and construed under, the laws of the State of Ohio, without reference to the conflict of laws principles
thereof.
• This Warranty represents the entire agreement between Liebert and User with respect to the subject matter herein and supersedes all prior or
contemporaneous oral or written communications, representations, understandings or agreements relating to this subject.
Liebert Interceptor II Printer S5 5 12/29/06 1:37:55 PM