CONTENTS
SPECIFICATIONS
- 2 -
1. LCD CHARACTERISTICS
Type : TFT XGA LCD Module
Size : 352.0(H) x 263.5(V) x 14.0(T)
Pixel Pitch : 0.297mm x 0.297mm
Color Depth :
6bits(with FRC)/ 16M colors
(LPL Module)
: 6bits / 262,144 colors (
AUO Module)
Active Video Area : 15.0inch
(304.128 x 228.096)
Surface Treatment : Anti-Glare, Hard Coating (3H)
Backlight Unit : Top/Bottom edge side 2CCFL
Electrical Interface : LVDS interface (LG Philips Module)
: TTL interface (
AUO Module)
2. OPTICAL CHARACTERISTICS
2-1. Viewing Angle by Contrast Ratio
≥
10
(LG Philips Module)
Left : 55° min. Right : 55° min.
Top : 40° min. Bottom : 40° min.
(AUO Module)
Left : 50° min. Right : 50° min.
Top : 30° min. Bottom : 50° min.
2-2. Luminance
:
200(min.), 250(typ.) at Center point (LG Philips Module)
: 150(min.), 180(typ.) at Center point (
AUO Module)
2-3. Contrast Ratio :250(min.), 350(typ.) (LPL,
AUO Module)
3. SIGNAL (Refer to the Timing Chart)
3-1. Sync Signal
1) Type : Separate Sync. (Horizontal & Vertical)
2) Input Voltage Level: Low=0~0.8V, High=2.1~5.5V
3) Sync Polarity : Positive or Negative
3-2. Video Input Signal
1) Type : R, G, B Analog
2) Voltage Level : 0~0.714 V
a) Color 0, 0 : 0 Vp-p
b) Color 7, 0 : 0.467 Vp-p
c) Color 15, 0 : 0.714 Vp-p
3) Input Impedance : 75 Ω
3-3. Operating Frequency
Horizontal : 30 ~ 63kHz
Vertical : 56 ~ 75Hz
4. POWER SUPPLY
4-1. Power
100~240V, 50/60Hz 0.6A
4-2. Power Consumption
5. ENVIRONMENT
5-1. Operating Temperature: 10°C~35°C (50°F~95°F)
(Ambient)
5-2. Relative Humidity : 10%~80%
(Non-condensing)
5-3. MTBF : 50,000 Hours (Min.)
Lamp Life : 30,000 Hours (Min.) (
AUO Module)
: 40,000 Hours (Min.)
(LG Philips Module)
6. DIMENSIONS (with TILT/SWIVEL)
Width : 356mm (14.01'')
Depth : 151.7mm (5.97'')
Height : 359.8mm (14.16'')
7. WEIGHT (with TILT/SWIVEL)
Net. Weight : 4.0kg (8.82 lbs)
Gross Weight : 5.5kg (12.13 lbs)
SPECIFICATIONS ................................................... 2
PRECAUTIONS ....................................................... 3
TIMING CHART ....................................................... 4
OPERATING INSTRUCTIONS ................................ 5
WIRING DIAGRAM ................................................. 6
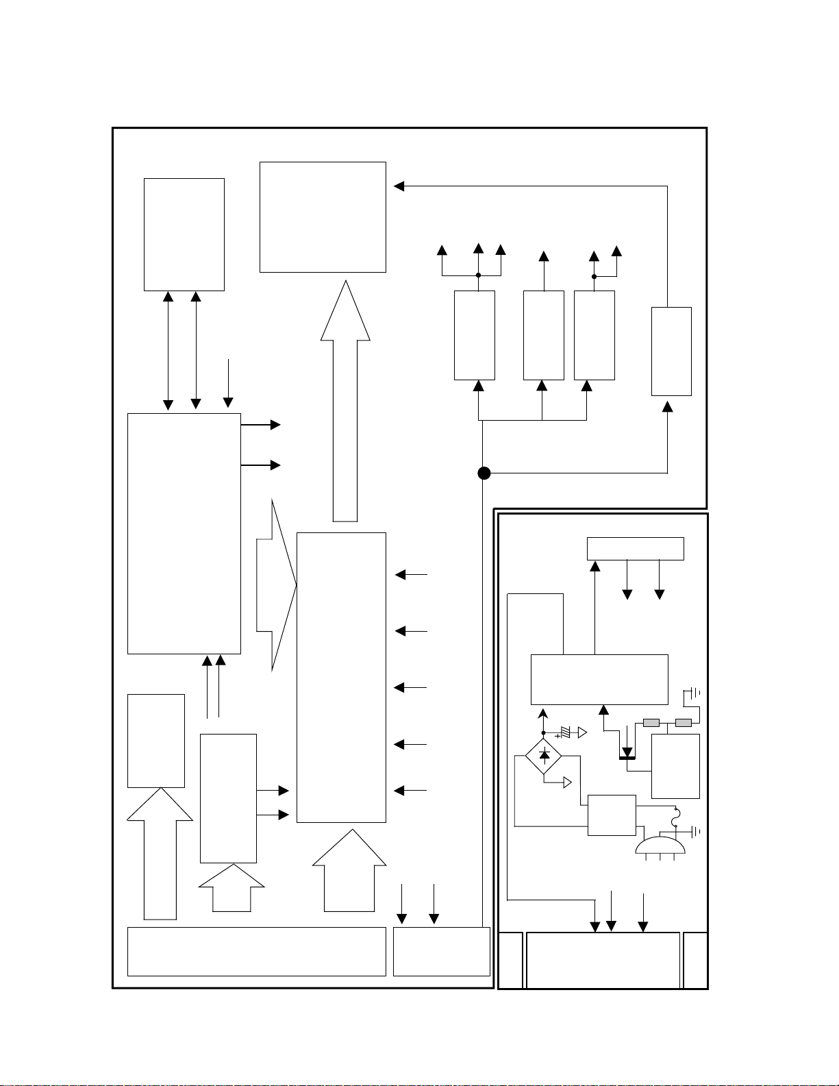
BLOCK DIAGRAM ................................................... 8
ADJUSTMENT ...................................................... 12
TROUBLESHOOTING GUIDE .............................. 13
PRINTED CIRCUIT BOARD................................... 17
EXPLODED VIEW...................................................18
REPLACEMENT PARTS LIST ...............................20
PIN CONFIGURATION............................................23
SCHEMATIC DIAGRAM (LGP MODULE).............. 25
SCHEMATIC DIAGRAM (AUO MODULE) ............. 31
MODE
POWER ON (MAX)
POWER ON (NORMAL)
STAND-BY
SUSPEND
DPMS OFF
H/V SYNC
ON/ON
ON/ON
OFF/ON
ON/OFF
-
POWER CONSUMPTION
less than 30 W
less than 28 W
less than 3 W
less than 3 W
less than 3 W
LED COLOR
GREEN
GREEN
AMBER
AMBER
AMBER
VIDEO
ACTIVE
ACTIVE
OFF
OFF
-