
4
EF
B
D
H
G
A
C
INPUT
R
L
LINE OUT (FRONT)
LINE OUT (REAR)
L
R
L
R
L
R
INPUT
R
L
L
R
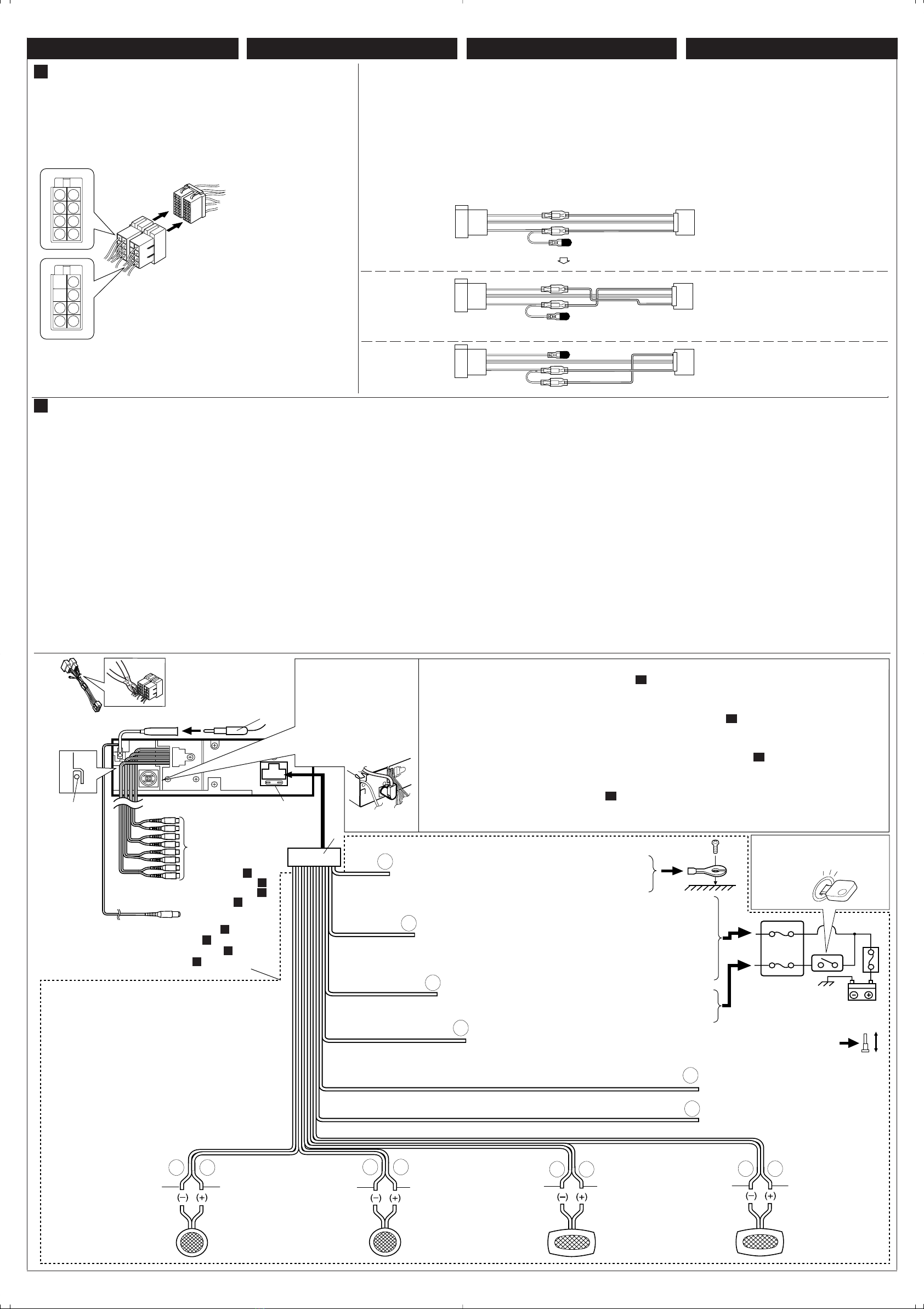
PRECAUTIONS on power supply and
speaker connections:
•DO NOT connect the speaker leads of the power
cord to the car battery; otherwise, the unit will
be seriously damaged.
•Connect the black lead (ground), yellow lead (to car
battery, constant 12 V), and red lead (to an
accessory terminal) correctly.
•BEFORE connecting the speaker leads of the
power cord to the speakers, check the speaker
wiring in your car.
–If the speaker wiring in your car is as
illustrated in Fig. 1 and Fig. 2 below, DO NOT
connect the unit using that original speaker
wiring. If you do, the unit will be seriously
damaged.
Redo the speaker wiring so that you can connect
the unit to the speakers as illustrated in Fig. 3.
–If the speaker wiring in your car is as
illustrated in Fig. 3, you can connect the unit
using the original speaker wiring in your car.
–If you are not sure of the speaker wiring of your car,
consult your car dealer.
VORSICHTSMASSREGELN beim
Anschließen der Stromversorgung
und Lautsprecher:
•Die Lautsprecherleitungen des Netzkabels
NICHT an der Autobatterie anschließen, da
sonst das Gerät schwer beschädigt wird.
• Die schwarze Leitung (Erdung), die gelbe Leitung
(zur Autobatterie, konstant 12 V) und die rote
Leitung (zur Zubehöranschlußklemme) richtig
anschließen.
• VOR dem Anschließen der Lautsprecherleitungen
des Spannunsgversorgungskabels an die
Lautsprecher, die Lautsprecherverdrahtung in Ihrem
Auto überprüfen.
–Ist die Lautsprecherverdrahtung wie unten in
“Fig. 1” und “Fig. 2” abgebildet, das Gerät
NICHT mit der Originalverdrahtung der
Lautsprecher anschließen, da sonst das Gerät
schwer beschädigt wird.
Die Lautsprecherverdrahtung erneuern, so daß Sie
das Gerät an den Lautsprechern wie in “Fig. 3”
abgebildet anschließen können.
–Ist die Lautsprecherverdrahtung in Ihrem Auto
wie in “Fig. 3” abgebildet, können Sie das Gerät
mit der Originalverdrahtung der Lautsprecher in
Ihrem Auto anschließen.
– Sind Sie sich über die Lautsprecherverdrahtung
in Ihrem Auto nicht sicher, wenden Sie sich an
Ihren Autohändler.
PRECAUTIONS sur l’alimentation et
la connexion des enceintes:
•NE CONNECTEZ PAS les fils d’enceintes du
cordon d’alimentation à la batterie; sinon,
l’appareil serait sérieusement endommagé.
•
Connectez correctement le fil noir (a la masse), le fil
jaune (a la batterie de la voiture,12 V constant) et le
fil rouge (àla prise accessoire).
•
AVANT de connecter les fils d’enceintes du cordon
d’alimentation aux enceintes, vérifiez le câblage
des enceintes de votre voiture.
–
Si le câblage des enceintes de votre voiture
est comme montré sur la Fig. 1 ou Fig. 2
ci-dessous,
NE CONNECTEZ PAS l’appareil en
utiliscant ce câblage original des enceintes. Si
vous le faites, l’appareil sera sérieusement
endommagé.
Recommencez le câblage des enceintes de façon
que vous puissiez connecter l’appareil aux
enceintes comme montrésur la Fig. 3.
–
Si le câblage des enceintes de votre voiture
est comme montré sur la Fig. 3,
vous pouvez
connecter l’appareil en utiliscant ce câblage
original d’enceintes pour votre voiture.
–Si vous n’êtes pas sûrs du câblage d’enceintes de
votre voiture, consulter le concessionnaire de
votre voiture.
VOORZORGSMAATREGELEN bij het
verbinden van de
stroomkabeldraad met de speakers:
•Verbind de speakerdraden van de stroomkabel
NIET met de accu van de auto; als u dit wel doet,
zal het apparaat ernstige schade oplopen.
• Sluit de zwarte draad (aarde), de gele draad (naar de accu
van de auto, constant 12 V) en de rode draad (naar de
aansluitklem van de accessoire) op de juiste wijze aan.
• VOORDAT u de speakerdraden van de stroomkabel met
de speakers verbindt, moet u de bedrading van de
speakers in uw auto controleren.
–Als de bedrading van de speakers eruitziet
zoals hieronder staat afgebeeld in Fig. 1 en
Fig. 2, mag het apparaat NIET worden aangesloten
met behulp van deze oorspronkelijke
speakerbedrading. Als u dat wel doet, zal het apparaat
ernstige schade oplopen.
Pas de bedrading van de speakers aan, zodat u het
apparaat met de speakers kunt verbinden, zoals staat
afgebeeld in Fig. 3.
– Als de bedrading van de speakers eruitziet
zoals staat afgebeeld in Fig. 3, kunt u het
apparaat aansluiten met behulp van de oorspronkelijke
speakerbedrading in uw auto.
– Als u twijfels hebt over de speakerbedrading in uw
auto, moet u contact opnemen met uw autodealer.
Fig. 1 Fig. 2 Fig. 3
You can connect an amplifier and other equipment to
upgrade your car stereo system.
•Connect the remote lead (blue with white stripe) to
the remote lead of the other equipment so that it can
be controlled through this unit.
•For amplifier only:
–Disconnect the speakers from this unit,
connect them to the amplifier. Leave the
speaker leads of this unit unused.
–You can switch off the built-in amplifier and send the
audio signals only to the external amplifier(s) to get
clear sounds and to prevent internal heat built-up
inside the unit. See page 49 of the Instructions
(separate volume).
–The line output level of this unit is kept high to maintain
the hi-fi sounds reproduced from this unit.
When connecting an external amplifier to this
unit, turn down the gain control on the external
amplifier to obtain the best performance from this unit.
Sie können einen Verstärker oder ein anderes Gerät
anschließen, um Ihre Autostereoanlage zu erweitern.
•Schließen Sie das Fernbedienungskabel (blau mit
weißem Streifen) an das Fernbedienungskabel des
anderen Geräts an, so daß es über dieses Gerät
gesteuert werden kann.
•Nur für den Verstärker:
– Die Lautsprecher von diesem Gerät abtrennen
und am Verstärker anschließen. Die
Lautsprecherleitungen dieses Geräts unbenutzt
lassen.
–Sie können den eingebauten Verstärker
ausschalten und die Audio-Signale nur an die
externe Komponente senden, um ein klares
Klangbild zu erhalten und um eine interne
Wärmeentwicklung innerhalb des Geräts zu
verhindern. Siehe Seite 49 der Anweisungen
(separates Dokument).
–Der Ausgangspegel dieses Geräts wird auf einem
hohen Wert gehalten, um den Hifi-Klang zu
unterstützen, den dieses Gerät reproduziert.
Wenn Sie einen externen Verstärker an dieses
Gerät anschließen, stellen Sie den
Verstärkungsregler des externen Verstärkers
herunter, um die bestmögliche Leistung dieses
Geräts zu erzielen.
Vous pouvez connecter un amplificateur ou autre
appareil pour améliorer votre système autoradio.
•
Connectez le fil de commande àdistance (bleu
avec bande blanche) au fil de commande àdistance
de l’autre appareil de façon qu’il puisse être
commandévia cet appareil.
•
Pour l’amplificateur seulement:
– Déconnectez les enceintes de cet appareil et
connectez-les à l’amplificateur. Laissez les fils
d’enceintes de cet appareil inutilisés.
–Vous pouvez désactiver l’amplificateur intégréet
envoyer les signaux audio uniquement àun ou
plusieurs amplificateurs extérieurs afin d’obtenir un
son clair et pour éviter un échauffement interne de
l’appareil. Référez-vous àla page 49 du mode
d’emploi (volume séparé).
–Le niveau de sortie de ligne de cet appareil est
maintenu àun niveau élevépour maintenir une qualité
Hi-Fi pour les sons reproduits par cet appareil.
Lors de la connexion d’un amplificateur extérieur
à cet appareil
,diminuez le réglage du gain sur
l’amplificateur extérieur pour obtenir les meilleures
performances de cet appareil.
Het is mogelijk om uw autostereosysteem uit te breiden met
een versterker of andere apparatuur.
• Verbind de externe kabel (blauw met witte streep) met de
externe kabel van het andere apparatuur zodat deze op
afstand vanaf deze apparaat kan worden bediend.
• Alleen voor een versterker:
–Koppel de speakers van dit apparaat los en
verbind ze aan de versterker.
– U kunt de ingebouwde versterker uitschakelen zodat de
audiosignalen uitsluitend via de externe versterker(s)
worden gestuurd voor een helder geluid en het
voorkomen van oververhitting van het toestel. Zie
bladzijde 49 van de Gebruiksaanwijzing (apart boekje).
– Het uitgangsniveau van het geluid is hoog om het hifi-
geluid van deze eenheid te behouden.
Wanneer u een extern apparaat op deze
eenheid aansluit, moet u erop letten dat u de
versterkingsfactor van de externe versterker laag houdt,
zodat deze eenheid de beste prestaties levert.
•You can connect both components in series as illustrated above.
•Es ist möglich, beide Komponenten in einer Serienschaltung entsprechend der obigen Darstellung
anzuschließen.
•
Vous pouvez connecter les deux appareils en série comme montréci-dessus.
•Beide apparaten zijn volgens bovenstaande illustratie in serie aan te sluiten.
JVC DAB tuner
DAB-Tuner von JVC
Tuner DAB JVC
JVC DAB-tuner
JVC CD changer
CD-Wechsler von JVC
Changeur CD JVC
JVC CD-wisselaar
KD-SH9101
CAUTION / VORSICHT / PRECAUTION / LET OP!:
•Before connecting the CD changer and/or the DAB tuner, make sure that the unit is turned off.
•Bevor Sie den CD-Wechsler und/oder den DAB-Tuner anschließen, vergewissern Sie sich, daß das Gerät
ausgeschaltet ist.
•
Avant de connecter le changeur CD et/ou le tuner DAB, s’assurer que l’unitéest éteinte.
•Zorg ervoor dat de apparaat is uitgeschakeld alvorens u de en/of DAB-tuner CD-wisselaar aansluit.
KD-SH9101
JVC DAB tuner
DAB-Tuner von JVC
Tuner DAB JVC
JVC DAB-tuner
JVC CD changer
CD-Wechsler von JVC
Changeur CD JVC
JVC CD-wisselaar
or
oder
ou
of
Connecting cord supplied with your DAB tuner or CD changer
Verbindungskabel, das zum Lieferumfang des DAB-Tuners oder CD-Wechslers gehört
Cordon de connexion fourni avec votre tuner DAB ou changeur CD
Verbindingskabel die met de DAB-tuner of CD-wisselaar wordt meegeleverd
Connecting cord supplied with your DAB tuner
Verbindungskabel, das zum Lieferumfang des DAB-
Tuners gehört
Cordon de connexion fourni avec votre tuner DAB
Verbindingskabel die met de DAB-tuner wordt meegeleverd
Connecting cord supplied with your CD changer
Verbindungskabel, das zum Lieferumfang des
CD-Wechsler gehört
Cordon de connexion fourni avec votre changeur CD
Verbindingskabel die met de CD-wisselaar wordt meegeleverd
CConnections Adding Other Equipment / Anschlüsse zum Hinzufügen von anderer Ausrüstung / Raccordement pour ajouter d’autres appareils /
Aansluitingen voor het toevoegen van andere apparatuur
Amplifier / Verstärker / Amplificateur / Versterker
Rear speakers
Hintere Lautsprecher
Enceintes arrière
Achterspeakers
Front speakers
Vordere Lautsprecher
Enceintes avant
Voorspeakers
JVC Amplifier
JVC Verstärker
JVC Amplificateur
JVC Versterker
Signal cord (not supplied with this unit)
Einzelleitung (nicht mit diesem Gerät mitgeliefert)
Cordon de signal (non fourni avec cet appareil)
Signaalkabel (wordt niet bij dit apparaat geleverd) Remote lead
Fernbedienungsleitung
Fil d’alimentation àdistance
Antennedraad
You can connect another power amplifier for front speakers.
Sie können einen anderen Leistungsverstärker für die
vorderen Lautsprecher anschließen.
Vous pouvez connecter un autre amplificateur de puissance
pour les enceintes avant.
U kunt nog een eindversterker voor de voorspeakers aansluiten.
*3Cut the rear speaker leads of the car’s ISO connector and connect them to the amplifier.
*3Die Leitungen des ISO-Steckers der hinteren Lautsprecher durchtrennen und am Verstärker anschließen.
*3
Coupez les fils des enceintes arrière du connecteur ISO de la voiture et connectez-les àl’amplificateur.
*3Knip de draden van de achterste luidspreker van de ISO-connector van de auto door en sluit deze draden aan op de versterker.
CD changer and DAB tuner / CD-Wechsler und DAB-Tuner / Changeur CD et tuner DAB / CD-wisselaar en DAB-tuner
JVC Amplifier
JVC Verstärker
JVC Amplificateur
JVC Versterker
Rear speakers
Hintere Lautsprecher
Enceintes arrière
Achterspeakers
Front speakers
Vordere Lautsprecher
Enceintes avant
Voorspeakers
*2Firmly attach the ground wire to the metallic body or to the chasis of the car—to the place not coated with paint
(if coated with paint, remove the paint before attaching the wire). Failure to do so may cause damage to the
unit.
*2Verbinden Sie den Erdungsleiter mit der Karosserie oder dem Rahmen des Fahrzeugs. Die Kntaktstelle darf
nicht lackiert sein (sollte die Kontaktstelle lackiert sein, entfernen Sie den Lack der Kontaktstelle, bevor Sie
den Leiter befestigen). Wenn der Erdungsleiter nicht ordnungsgemäß angeschlossen wird, kann dieses
Gerät beschädigt werden.
*2
Attachez solidement le fil de mise àla masse au châssis métallique de la voiture—à un endroit qui n’est
pas recouvert de peinture (s’il est recouvert de peinture, enlevez d’abord la peinture avant d’attacher le fil).
L’appareil peut être endommagési cela n’est pas fait correctement.
*2Bevestig de aardedraad goed met een metalen onderdeel of het chassis van de auto—bevestig op een
niet-gelakt gedeelte (indien gelakt, schuur dan af alvorens de draad te bevestigen). Het toestel kan worden beschadigd
indien de aardedraad niet goed is aangesloten.
To power aerial if any
Zur Motorantenne, sofern vorhanden
Àl’antenne automatique, s’il y en a une
Naar de antenne (indien aanwezig)
Y-connector (not supplied with this unit)
Y-Anschluß (nicht mitgeliefert)
Connecteur Y (non fourni avec cet appareil)
Y-connector (niet meegeleverd)
Remote lead (Blue with white stripe)
Fernbedienungsleitung (Blau mit weißem Streifen)
Fil d’alimentation àdistance (Bleu avec bande blanche)
Antennedraad (Blauw met witte streep)
*2
*2
KD-SH9101 *3*3
*3
*3
Subwoofer / Subwoofer / Caisson de grave / Subwoofer
Signal cord (not supplied with this unit)
Einzelleitung (nicht mit diesem Gerät mitgeliefert)
Cordon de signal (non fourni avec cet appareil)
Signaalkabel (niet meegeleverd)
SUBWOOFER OUT
Signal cord (not supplied with this unit)
Einzelleitung (nicht mit diesem Gerät mitgeliefert)
Cordon de signal (non fourni avec cet appareil)
Signaalkabel (wordt niet bij dit apparaat geleverd) Subwoofer
Subwoofer
Caisson de
grave
Subwoofer
External Component / Externe Komponente / Appareil extérieur / Extern apparaat
JVC Amplifier
JVC Verstärker
JVC Amplificateur
JVC Versterker
KD-SH9101
External component
Externe Komponente
Appareil extérieur
Extern apparaat
LINE IN
KD-SH9101
Instal_SH9101_004A_2[F].p65 03.3.3, 10:484