
1
KD-NX5000
Installation/Connection Manual
Manual de instalación/conexión
Manuel d’installation/raccordement
LVT1627-002A
[J]
0107NSMMDWJEIN
EN, SP, FR
©2007 Victor Company of Japan, Limited
ENGLISH
This unit is designed to operate on 12 V DC, NEGATIVE ground electrical
systems. If your vehicle does not have this system, a voltage inverter is
required, which can be purchased at JVC car audio dealers.
WARNINGS
• DO NOT install any unit in locations where:
– it may obstruct the steering wheel and gearshift lever operations.
– it may obstruct the operation of safety devices such as air bags.
– it may obstruct visibility.
• DO NOT operate the unit while driving. If you need to operate the unit
while driving, be sure to look ahead carefully.
• The driver must not watch the monitor while driving.
• This unit has a built-in HDD, which is a device to read minute magnetic
changes. The inside of the device is precision components, requiring you to
notice the following when installing the unit:
Install the unit at a place where the following conditions are satisfied:
– Dry and neither too hot nor too cold—between 5°C (41°F) and 35°C
(95°F). If the temperature is too low, the HDD will not work. Wait until
the temperature in the car becomes normal before operating the unit.
– At an altitude between –300 m (–980 ft) below sea level and +3000 m
(9800 ft) above sea level.
– With adequate ventilation to prevent internal heat buildup in the unit.
K
Rubber cushion
Cojín de goma
Amortisseur en
caoutchouc
G
Crimp connectors
Conectores de sujeción
Raccord à sertir
H
Washer (ø5)
Arandela (ø5)
Rondelle (ø5)
I
Lock nut (M5)
Tuerca de seguridad (M5)
Ecrou d’arrêt (M5)
J
Mounting bolt—
M5 x 20 mm
(M5 x 13/16")
Perno de montaje—
M5 x 20 mm
(M5 x 13/16 pulgada)
Boulon de montage—
M5 x 20 mm
(M5 x 13/16 pouces)
C
Sleeve
Cubierta
Manchon
E
Power cord
Cordón de alimentación
Cordon d’alimentation
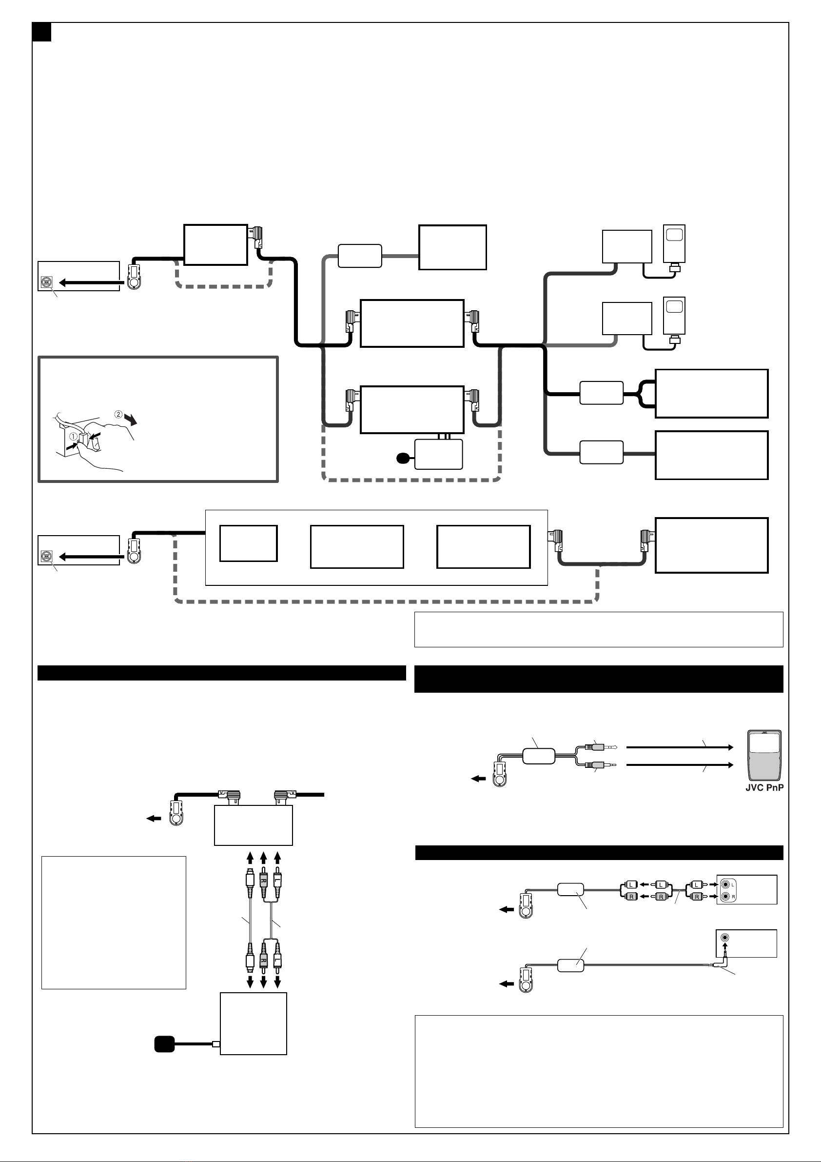
Parts list for installation and connection
The following parts are provided for this unit. If anything is missing, contact
your dealer immediately.
L
Handles
Manijas
Poignées
A/ B
Hard case/Control panel
Estuche duro/Panel de
control
Etui de transport/Panneau
de commande
Lista de piezas para instalación y conexión
Con esta unidad se suministran las siguientes piezas.
Después de inspeccionarlas, colóquelas correctamente.
Liste des pièces pour l’installation et raccordement
Les pièces suivantes sont fournies avec cet appareil.
Après vérification, veuillez les placer correctement.
O
Batteries
Pilas
Piles
ESPAÑOL
Esta unidad está diseñada para funcionar con 12 V de CC, con sistemas
eléctricos de masa NEGATIVA. Si su vehículo no posee este sistema,
será necesario un inversor de tensión, que puede ser adquirido en los
concesionarios de JVC de equipos de audio para automóviles.
FRANÇAIS
Cet appareil est conçu pour fonctionner sur des sources de courant continu de
12 V à masse NEGATIVE. Si votre véhicule n’offre pas ce type d’alimentation,
il vous faut un convertisseur de tension, que vous pouvez acheter chez un
revendeur d’autoradios JVC.
ADVERTENCIAS
• NO instale la unidad en los siguientes sitios:
– puede obstaculizar las maniobras del volante de dirección y de la palanca
de cambios.
– puede obstaculizar la operación de los dispositivos de seguridad, como
por ejemplo, bolsas de aire.
– Donde pueda obstruir la visibilidad.
• NO opere la unidad mientras maneja. Si es necesario operar la unidad
mientras maneja, asegúrese de no apartar la vista de la carretera.
• El conductor no debe mirar el monitor mientras conduce.
• Esta unidad dispone de un HDD incorporado, que es un dispositivo que
lee los cambios magnéticos diminutos. En el interior del dispositivo hay
componentes de precisión y por lo tanto, se deberá tener en cuenta lo
siguiente al instalar la unidad.
Instale la unidad en un lugar que cumpla con las siguientes condiciones:
– Nivelado y seco, ni demasiado frío ni demasiado caluroso—entre 5°C (41°F)
y 35°C (95°F). El HDD no funcionará si la temperatura es muy baja. Antes de
operar la unidad, espere hasta que la temperatura del habitáculo se normalice.
– A una altitud entre –300 m (–980 pie) por debajo del nivel del mar y
+3000 m (9800 pie) por encima del nivel del mar.
– Con una ventilación adecuada para evitar la generación de calor en el
interior de la unidad.
AVERTISSEMENTS
• N’INSTALLEZ aucun appareil dans les endroits suivants où:
– il peut gêner l’utilisation du volant ou du levier de vitesse.
– il peut gêner le fonctionnement de dispositifs de sécurité tels que les coussins
de sécurité.
– il peut gêner la visibilité.
• NE manipulez pas l’appareil quand vous conduisez. Si vous devez commander
l’appareil pendant que vous conduisez, assurez-vous de bien regarder devant vous.
• Le conducteur ne doit pas regarder le moniteur lorsqu’il conduit.
• Cet appareil contient un disque dur intégré, qui est dispositif permettant de
lire les charges magnétiques minuscules. L’intérieur de l’appareil est composé
de dispositifs de précision, vous demandant de prendre les précautions
suivantes lors de l’installation de l’appareil:
Installez l’appareil dans un endroit où les conditions suivantes sont satisfaites:
– Sec et ni trop chaud ni trop froid—entre 5°C (41°F) et 35°C (95°F). Si la
température est trop basse, le disque dur ne fonctionne pas. Attendez que la
température dans la voiture redevienne normale avant d’utiliser l’appareil.
– À une altitude située entre –300 m (–980 pied) au-dessous du niveau de la
mer et +3000 m (9800 pied) au-dessus du niveau de la mer.
– Avec une ventilation suffisante pour éviter tout échauffement interne de
l’appareil.
D
Trim plate
Placa de guarnición
Plaque d’assemblage
P
Extension leads
Cable prolongador
Cordon rallonge
TROUBLESHOOTING
• The fuse blows.
* Are the red and black leads connected correctly?
• Power cannot be turned on.
* Is the yellow lead connected?
• No sound from the speakers.
* Is the speaker output lead short-circuited?
• Sound is distorted.
* Is the speaker output lead grounded?
* Are the “–” terminals of L and R speakers grounded in common?
• Noise interfere with sounds.
* Is the rear ground terminal connected to the car’s chassis using shorter and
thicker cords?
• No playback picture appears while an AV source is selected.
* Is the parking brake lead properly connected?
• Unit becomes hot.
* Is the speaker output lead grounded?
* Are the “–” terminals of L and R speakers grounded in common?
• This unit does not work at all.
* Have you reset your unit?
LOCALIZACION DE AVERIAS
• El fusible se quema.
* ¿Están los conductores rojo y negro correctamente conectados?
• No es posible conectar la alimentación.
* ¿Está el cable amarillo conectado?
• No sale sonido de los altavoces.
* ¿Está el cable de salida del altavoz cortocircuitado?
• El sonido presenta distorsión.
* ¿Está el cable de salida del altavoz conectado a masa?
* ¿Están los terminales “–” de los altavoces L y R conectados a una masa
común?
• Perturbación de ruido.
* ¿El terminal de tierra trasero está conectado al chasis del automóvil utilizando
los cordones más corto y más grueso?
• No aparece la reproducción de imágenes mientras se selecciona la
fuente de AV.
* ¿Se ha conectado correctamente el cable del freno de estacionamiento?
• La unidad se calienta.
* ¿Está el cable de salida del altavoz conectado a masa?
* ¿Están los terminales “–” de los altavoces L y R conectados a una masa
común?
• Este receptor no funciona en absoluto.
* ¿Reinicializó el receptor?
EN CAS DE DIFFICULTES
• Le fusible saute.
* Les fils rouge et noir sont-ils racordés correctement?
• L’appareil ne peut pas être mise sous tension.
* Le fil jaune est-elle raccordée?
• Pas de son des enceintes.
* Le fil de sortie d’enceinte est-il court-circuité?
• Le son est déformé.
* Le fil de sortie d’enceinte est-il à la masse?
* Les bornes “–” des enceintes gauche et droit sont-elles mises ensemble à la
masse?
• Interférence avec les sons.
* La prise arrière de mise à la terre est-elle connectée au châssis de la voiture
avec un cordon court et épais?
• Aucune image de lecture n’apparaît lors de la sélection d’une
source audio-vidéo.
* Le fil de sortie du frein de stationnement est-il connecté correctement?
• L’appareil devient chaud.
* Le fil de sortie d’enceinte est-il à la masse?
* Les bornes “–” des enceintes gauche et droit sont-elles mises ensemble à la
masse?
• Cet appareil ne fonctionne pas du tout.
* Avez-vous réinitialisé votre appareil?
Q/R
GPS antenna/Attachment mat
Antena GPS/Estera de fijación
Antenne GPS/Feuille de fixation
S
Measuring gauge
Calibrador de
medición
Gabarit de mesure
F
AV I/O cords
Cables de E/S AV
Cordons entrée/sortie audio-vidéo
RM-RK250
M
Remote controller/Holder
Control remoto/Soporte
Télécommande/Support
R03(UM-4)/
AAA(24F) x 2
N
Double-sided adhesive tape
Cinta adhesiva de doble cara
Ruban adhésif double face
6 mm (1/4")
3 mm (1/8")
5 mm (1/4")
5 mm (1/4")
Required space for installation / Espacio requerido para la instalación / Espace
nécessaire pour l’installation
Control panel
Panel de control
Panneau de commande
Dashboard
Tablero de instrumentos
Tableau de bord
Trim plate is detached on this illustration
for explanation.
Para fines explicativos, se ha retirado la
placa de guarnición en esta ilustración.
La plaque de garniture est montrée
détachée sur cette illustration pour les
besoins de l’explication.
Caution when installing / Precaución en la
instalación / Précautions lors de l’installation
Fit the unit into the mounting sleeve
by using four corners of the trim
plate.
• DO NOT press the panel (shaded
in the illustration).
Introduzca el receptor en la manga
de montaje utilizando las cuatro
esquinas de la placa decorativa.
• NO presione el panel (sombreado en la ilustración).
Fixez l’autoradio sur le manchon de montage en utilisant les
quatre coins de la plaque de garniture.
• NE POUSSEZ PAS sur le panneau (en gris sur l’illustration).
• You cannot install the unit on the
car which has any obstacles in the
diagonally shaded areas.
• No es posible instalar la unidad en el
coche si hay obstáculos en las zonas
sombreadas laterales.
• Vous ne pouvez pas installer l’unité
dans une voiture comportant des
obstacles dans les zones ombrées sur
l’illustration.
Installing the remote controller/
Instalación del control remoto/
Installation de la télécommande
Holder/Soporte/Support
Remote controller
Control remoto
Télécommande
N
Instal_NX5000_J.indd 1Instal_NX5000_J.indd 1 07.1.19 5:06:28 PM07.1.19 5:06:28 PM