
4
Other external component / Другое внешнее устройство
*9 AUX Input Adapter KS-U58 (not supplied for this unit)
*9 Адаптер для подключения дополнительных устройств KS-U5
(не входит в комплект поставки)
Connecting the external amplifier and/or ubwoofer / Подключение внешних усилителей и/или Низкочастотный динамик
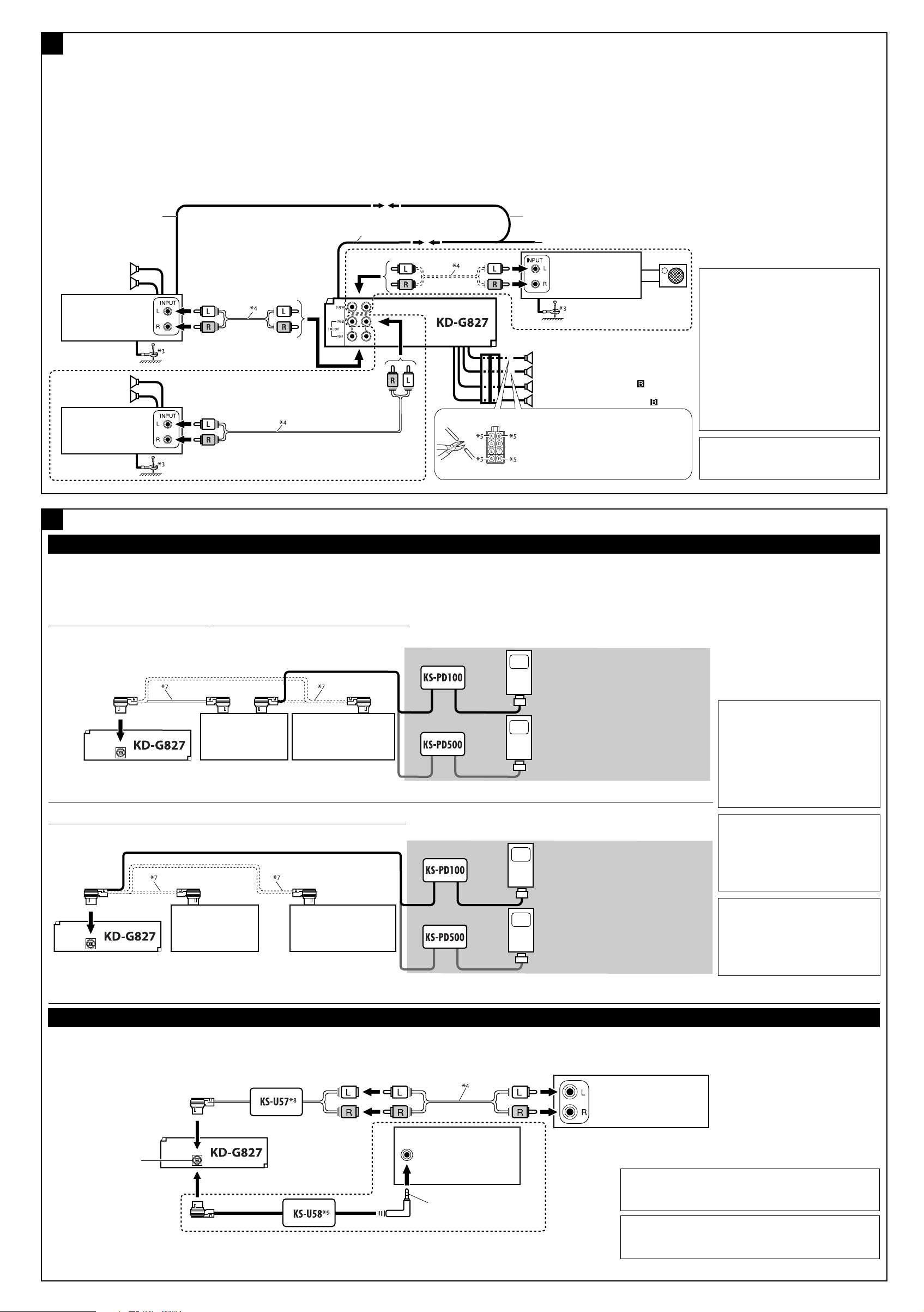
You can connect amplifiers to upgrade your car stereo system
• Connect the remote lead (blue with white stripe) to the remote lead of the other equipment so that it
can be controlled through this unit
• Di connect the peaker from thi unit, connect them to the amplifier. Leave the peaker
lead of thi unit unu ed.
– The line output level of this unit is kept high to maintain the hi-fi sounds reproduced from this unit
When connecting an external amplifier to thi unit, turn down the gain control on the
external amplifier to obtain the best performance from this unit
*3 Firmly attach the ground wire to the
metallic body or to the chassis of the
car—to the place not coated with paint (if
coated with paint, remove the paint before
attaching the wire) Failure to do so may
cause damage to the unit
*3 Плотно прикрепите заземляющий
провод к металлическому кузову
или шасси автомобиля—в месте, не
покрытом краской (если оно покрыто
краской, удалите краску перед тем, как
прикреплять провод). Невыполнение
этого требования может привести к
повреждению данного устройства.
Можно подключить усилители для обновления автомобильной стереосистемы.
• Подсоедините провод внешнего устройства (синий с белой полосой) к проводу внешнего
устройства другого оборудования так, чтобы им можно было управлять с этого устройства.
• Отсоедините громкоговорители от данного устройства, подключите их к усилителю.
Оставьте провода громкоговорителей данного устройства неиспользованными.
– Уровень выходного сигнала линии данного устройства поддерживается высоким, чтобы
обеспечить высококачественный звук, воспроизводимый данным устройством.
При подключении внешнего усилителя к данному устройству убавьте регулировку
усиления на внешнем усилителе, чтобы обеспечить оптимальные характеристики работы
данного устройства.
Rear speakers
Задние
громкоговорители
JVC Amplifier
JVC-усилитель
Remote lead
Провод внешнего устройства Y-connector (not supplied for this unit)
Разъем Y (не входит в комплект поставки)
Remote lead (Blue with white stripe)
Провод внешнего устройства (Синий с белой полосой) To the remote lead of other equipment or power aerial if any
К удаленному проводу другого оборудования или антенны
• Set “Ext In” for the external input setting (See page 22 of the INSTRUCTIONS.
/
Установите для внешнего входа значение “Ext In” (Cм. ИНСТРУКЦИИ ПО ЭКСПЛУАТАЦИИ на стр. 22.
CD changer, DAB tuner, Apple iPod®, or JVC D. player / Устройство автоматической смены компакт-дисков, тюнер DAB, проигрыватель Apple iPod® или JVC D.
CAUTION / ПРЕДОСТЕРЕЖЕНИЕ:
• Before connecting the external
components, make sure that the unit
is turned off
• Перед подключением устройства
автоматической смены
компакт-дисков, что приемник
отключен.
You can connect these components in series as illustrated below The iPod*6 or D player can be connected using an interface adapter (not supplied)—KS-PD100 (for iPod) or KS-PD500 (for D player)
Эти внешние устройства можно подключать параллельно, как показано на рисунке. Проигрыватель iPod*6 или D. можно подключить с помощью интерфейсного адаптера (не входит в комплект
поставки)—KS-PD100 (для iPod) или KS-PD500 (для проигрывателя D.).
*7 Connecting cord supplied for your CD
changer or DAB tuner
*7 Подключение кабеля, входящего
в комплект поставки устройства
автоматической смены
компакт-дисков или тюнера DAB
Connecting the external component / Подключение внешних устройств
*4
Signal cord (not supplied for this unit)
*4 Кабель сигнала (не входит в комплект
поставки)
External component
Внешнее устройство
3 5 mm stereo mini plug
Мини-разъем стерео-3,5
*6 iPod is a trademark of Apple Computer,
Inc , registered in the U S and other
countries
*6 iPod является торговоймаркой Apple
Computer, Inc., зарегистрированной в
США и других странах.
C
Front speakers
Передние
громкоговорители
D
or
или
External component
Внешнее устройство
• Set “Changer” for the external input setting (See page 22 of the INSTRUCTIONS.
/
Установите для внешнего входа значение “Changer” (Cм. ИНСТРУКЦИИ ПО ЭКСПЛУАТАЦИИ на стр. 22.
CD changer jack
Разъем устройства
автоматической смены
компакт-дисков
Apple iPod (separately purchased)
Apple iPod (продается отдельно)
JVC D player (separately purchased)
Проигрыватель JVC D. (продается отдельно)
JVC DAB tuner
Тюнер DAB JVC
JVC CD changer
Проигрыватель
нескольких компакт-
дисков JVC
JVC DAB tuner
Тюнер DAB JVC
CD changer jack
Разъем устройства автоматической смены компакт-дисков
or
или
or
или
Apple iPod (separately purchased)
Apple iPod (продается отдельно)
JVC D player (separately purchased)
Проигрыватель JVC D. (продается отдельно)
* Line Input Adapter KS-U57 (not supplied for this unit)
* Коммуникационный адаптер KS-U57 (не входит в комплект
поставки)
JVC Amplifier
JVC-усилитель
Front speakers (see diagram )
Передние
громкоговорители (см. схему )
Rear speakers
Задние громкоговорители
*5 Cut the rear speaker leads of the car’s
ISO connector and connect them to the
amplifier
*5 Обрежьте выводы задних динамиков
для разъема ISO автомобиля и
подсоедините их к усилителю.
JVC Amplifier
JVC-усилитель
Subwoofer
Низкочастотный
динамик
Connection 1 (integrated connection / Соединение 1 (интегрированное соединение
Connection 2 (alternative connection / Соединение 2 (альтернативное соединение
CD changer jack
Разъем устройства автоматической смены компакт-дисков
JVC CD changer
Проигрыватель
нескольких компакт-
дисков JVC
Instal3-4_KD-G827[EE]f.indd 4Instal3-4_KD-G827[EE]f.indd 4 12/29/05 11:29:52 AM12/29/05 11:29:52 AM