Removing the receiver
Before removing the receiver, release the rear section.
Extracción de la unidad
Antes de extraer la unidad, libere la sección trasera.
Insert the two handles, then pull them
as illustrated so that the receiver can be
removed.
Inserte las dos manijas y, a continuación,
extráigalas de la manera indicada en la
ilustración para poder desmontar la unidad.
Insérez les deux poignées, puis tirez de la
façon illustrée de façon à retirer l’appareil.
Retrait de l’appareil
Avant de retirer l’appareil, libérer la section arrière.
3
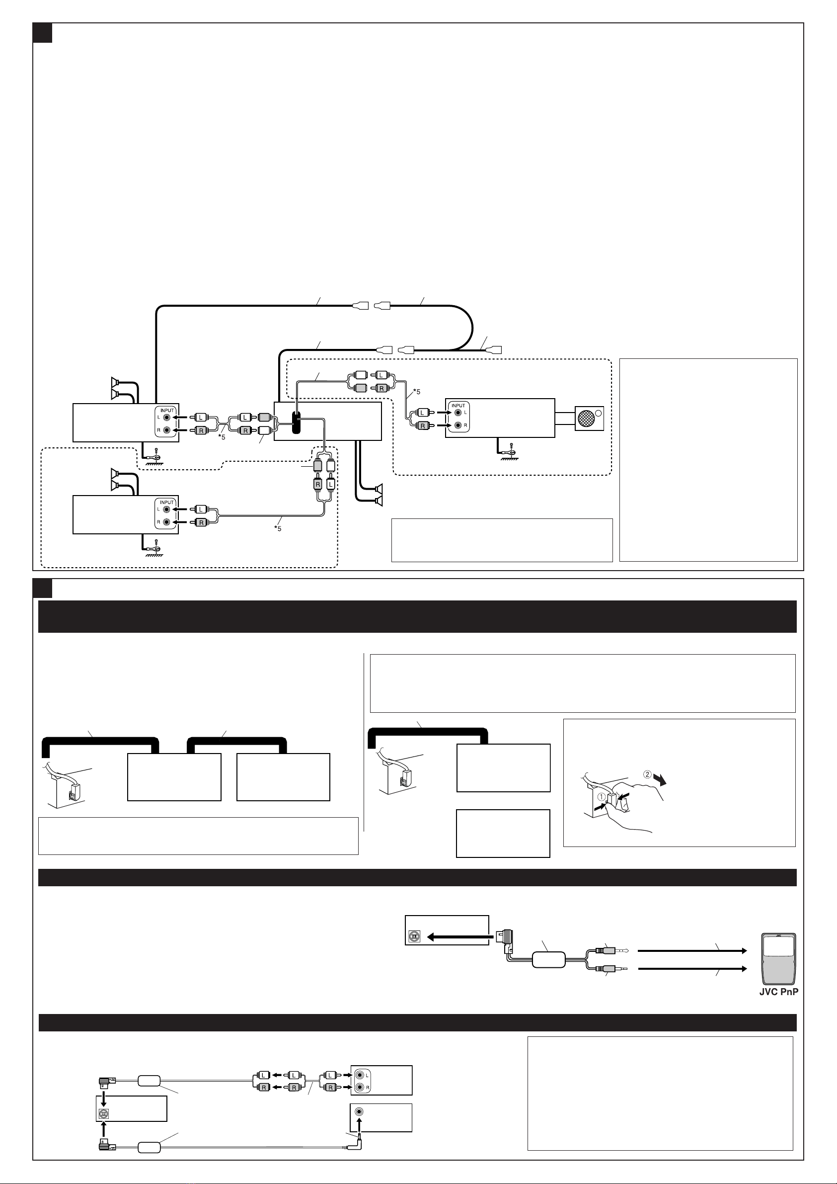
ELECTRICAL CONNECTIONS
To prevent short circuits, we recommend that you disconnect
the battery’s negative terminal and make all electrical
connections before installing the receiver.
• Be sure to ground this receiver to the car’s chassis
again after installation.
Notes:
• Replace the fuse with one of the specified rating. If the fuse
blows frequently, consult your JVC car audio dealer.
• It is recommended to connect to the speakers with maximum
power of more than 50 W (both at the rear and at the front,
with an impedance of 4Ωto 8 Ω). If the maximum power
is less than 50 W, change “Amp Gain” setting to prevent
the speakers from being damaged (see page 43 of the
INSTRUCTIONS).
• To prevent short-circuit, cover the terminals of the UNUSED
leads with insulating tape.
• The heat sink becomes very hot after use. Be careful not to
touch it when removing this receiver.
CONEXIONES ELECTRICAS
Para evitar cortocircuitos, recomendamos que desconecte
el terminal negativo de la batería y que efectúe todas las
conexiones eléctricas antes de instalar la unidad.
•Asegúrese de volver a conectar a masa esta unidad al
chasis del automóvil después de la instalación.
Notas:
•Reemplace el fusible por uno con la corriente especificada.
Si el fusible se quemase frecuentemente consulte con
su concesionario de JVC de equipos de audio para
automóviles.
•Se recomienda conectar los altavoces con una potencia
máxima de más de 50 W (tanto atrás como adelante, con
una impedancia de 4Ωa8Ω). Si la potencia máxima es
de menos de 50 W, cambie “Amp Gain” para evitar daños
en los altavoces (consulte la página 43 del MANUAL DE
INSTRUCCIONES).
•Para evitar cortocircuitos, cubra los cables NO UTILIZADOS
con cinta aislante.
•El sumidero térmico estará muy caliente después del uso.
Asegúrese de no tocarlo al desmontar esta unidad.
RACCORDEMENTS ELECTRIQUES
Pour éviter tout court-circuit, nous vous recommandons de
débrancher la borne négative de la batterie et d’effectuer tous
les raccordements électriques avant d’installer l’appareil.
•Assurez-vous de raccorder de nouveau la mise à la
masse de cet appareil au châssis de la voiture après
l’installation.
Remarques:
•Remplacer le fusible par un de la valeur précisée. Si le fusible
saute souvent, consulter votre revendeur d’autoradios JVC.
•Il est recommandé de connecter des enceintes avec une
puissance de plus de 50 W (les enceintes arrière et les
enceintes avant, avec une impédance comprise entre 4Ω
et 8 Ω). Si la puissance maximum est inférieure à 50 W,
changez “Amp Gain” pour éviter d’endommager vos
enceintes (voir page 43 du MANUAL D’INSTRUCTIONS).
•Pour éviter les court-circuits, couvrir les bornes des fils qui ne
sont PAS UTILISÉS avec de la bande isolante.
•Le dissipateur de chaleur devient très chaud après usage.
Faire attention de ne pas le toucher en retirant cet appareil.
Heat sink
Sumidero térmico
Dissipateur de chaleur
PRECAUTIONS on power supply and speaker
connections:
• DO NOT connect the speaker leads of the power cord
to the car battery; otherwise, the receiver will be
seriously damaged.
• BEFORE connecting the speaker leads of the power cord to
the speakers, check the speaker wiring in your car.
PRECAUCIONES sobre las conexiones de la
fuente de alimentación y de los altavoces:
•NO conecte los conductores de altavoz del cable de
alimentación a la batería de automóvil, pues podrían
producirse graves daños en la unidad.
•ANTES de conectar a los altavoces los conductores de
altavoz del cable de alimentación, verifique el conexionado
de altavoz de su automóvil.
PRECAUTIONS sur l’alimentation et la
connexion des enceintes:
•NE CONNECTEZ PAS les fils d’enceintes du cordon
d’alimentation à la batterie; sinon, l’appareil serait
sérieusement endommagé.
•AVANT de connecter les fils d’enceintes du cordon
d’alimentation aux enceintes, vérifiez le câblage des
enceintes de votre voiture.
About sounds reproduced through the rear
terminals
• Through the analog terminals (Speaker out/LINE
OUT/2nd AUDIO OUT):
2-channel signal is emitted.
When playing a multi-channel encoded disc, multi-channel
signals are downmixed. (AUDIO—DOWN MIX: see page 30
of the INSTRUCTIONS.)
• Through DIGITAL OUT (optical):
Digital signals (Linear PCM, Dolby Digital*3, DTS*4, MPEG
Audio) are emitted through this terminal. (For more details,
see page 61 of the INSTRUCTIONS.)
To reproduce multi-channel sounds such as Dolby Digital
and DTS, connect an amplifier or a decoder compatible
with these multi-channel sources to this terminal, and set
“DIGITAL AUDIO OUTPUT” to the correct value. (See page
30 of the INSTRUCTIONS.)
*3Manufactured under license from Dolby Laboratories.
“Dolby” and the double-D symbol are trademarks of Dolby
Laboratories.
*4“DTS” and “DTS 2.0 + Digital Out” are trademarks of Digital
Theater Systems, Inc.
À propos des sons reproduits par les prises
arrière
• Par les prises analogiques (sortie des enceintes/LINE
OUT/2nd AUDIO OUT):
Un signal à deux canaux est émis.
Lors de la lecture d’un disque codé multicanaux, les
signaux multicanaux sont sous-mixés. (AUDIO—MIXAGE
DEMULTIPLICATION: voir page 30 du MANUAL
D’INSTRUCTIONS).
• Par la prise DIGITAL OUT (optique):
Les signaux numériques (Linear PCM, Dolby Digital *3,
DTS *4, MPEG Audio) sont émis par cette prise. (Pour plus
de détails, voir page 61 du MANUAL D’INSTRUCTIONS).
Pour reproduire des sons multicanaux, tels que le Dolby
Digital et le DTS, connectez un amplificateur ou un
décodeur compatible avec ces sources multicanaux à cette
prise, et réglez “SOURTIE AUDIO NUM.” sur la valeur
correcte. (Voir page 30 du MANUAL D’INSTRUCTIONS).
*3Fabriqué sous licence de Dolby Laboratories. Le terme
“Dolby” et le sigle double D sont des marques de
commerciales de Dolby Laboratories.
*4“DTS” et “DTS 2.0 + Digital Out” sont des marques de
commerce de Digital Theater Systems, Inc.
Acerca de los sonidos reproducidos a través de
los terminales traseros
• A través de los terminales analógicos (salida de altavoz/
LINE OUT/2nd AUDIO OUT):
Se emite la señal de 2 canales.
Cuando se reproduce un disco codificado multicanal, las
señales multicanal se mezclan. (AUDIO—MEZCLA: consulte
la página 30 del MANUAL DE INSTRUCCIONES).
• A través de DIGITAL OUT (óptico):
Las señales digitales (PCM Lineal, Dolby Digital*3, DTS*4,
MPEG Audio) se emiten a través de este terminal. (Para
mayor información, consulte la página 61 del MANUAL DE
INSTRUCCIONES).
Para reproducir sonidos multicanal, como Dolby Digital
y DTS, conectar a este terminal un amplificador o
decodificador compatible con estas fuentes multicanal, y
ajustar “SALIDA DE AUDIO” al valor correcto. (Consulte la
página 30 del MANUAL DE INSTRUCCIONES).
*3Fabricado bajo licencia de Dolby Laboratories. “Dolby” y
el símbolo de la doble D son marcas comerciales de Dolby
Laboratories.
*4“DTS” y “DTS 2.0 + Digital Out” son marcas comerciales de
Digital Theater Systems, Inc.