CMP421*3:
6HUYLFHDGMXVWPHQWLWHPVE\,&EXVFRQWURO
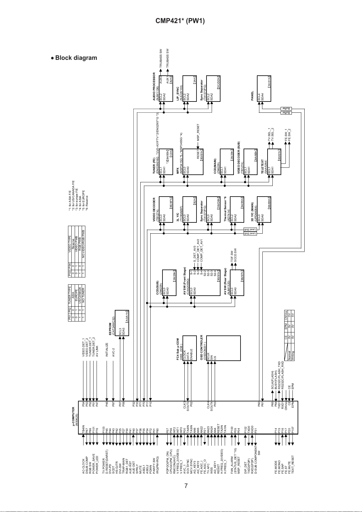
(Refer to 42")
VKRXOG EH DGMXVWHG
VKRXOG EH IROORZHG SUHYLRXV GDWD
)XQFWLRQ 0D[LPXP
$GMXVWPHQW ,WHPV 0RGH 9DOXH
)250$77(5
3:%
9,'(2
3:%
781(5
3:%
3'3
3DQHO
5 '5,9( >799,'(2'68%&203@ &22/
* '5,9( >799,'(2'68%&203@ &22/
% '5,9( >799,'(2'68%&203@ &22/
5 '5,9( >799,'(2'68%&203@ 1250$/
* '5,9( >799,'(2'68%&203@ 1250$/
% '5,9( >799,'(2'68%&203@ 1250$/
5 '5,9( >799,'(2'68%&203@ :$50
* '5,9( >799,'(2'68%&203@ :$50
% '5,9( >799,'(2'68%&203@ :$50
5 '5,9( >799,'(2'68%&203@ %/$&. :+,7(
* '5,9( >799,'(2'68%&203@ %/$&. :+,7(
% '5,9( >799,'(2'68%&203@ %/$&. :+,7(
5 '5,9( >'9,3&'9,67%'68%5*%@ &22/
* '5,9( >'9,3&'9,67%'68%5*%@ &22/
% '5,9( >'9,3&'9,67%'68%5*%@ &22/
5 '5,9( >'9,3&'9,67%'68%5*%@ 1250$/
* '5,9( >'9,3&'9,67%'68%5*%@ 1250$/
% '5,9( >'9,3&'9,67%'68%5*%@ 1250$/
5 '5,9( >'9,3&'9,67%'68%5*%@ :$50
* '5,9( >'9,3&'9,67%'68%5*%@ :$50
% '5,9( >'9,3&'9,67%'68%5*%@ :$50
5 '5,9( >'9,3&'9,67%'68%5*%@ %/$&. :+,7(
* '5,9( >'9,3&'9,67%'68%5*%@ %/$&. :+,7(
% '5,9( >'9,3&'9,67%'68%5*%@ %/$&. :+,7(
%ODFN /HYHO5*%B$03 799,'(2
%ODFN /HYHO5*%B$03 3&
5HIHUHQFH $PSOLWXGH5*%B$03 799,'(2
5HIHUHQFH $PSOLWXGH5*%B$03 3&
'LVSOD\ IRU 0D[ $PSOLWXGH /HYHO 0DLQ
'LVSOD\ IRU 0D[ $PSOLWXGH /HYHO 68%
68%B&2175$67 5) 0$,1
68%B&2175$67 $9 0$,168% &20326,7( PRGH
68%B&2175$67 5) 68%
68%B&2175$67 $9 0$,168% &20326,7( PRGH
68%B&2/25 9,'(23$/6(&$0 0$,1
68%B&2/25 5)3$/6(&$0 0$,1
68%B&2/25 9,'(2176& 0$,1
68%B&2/25 5)176& 0$,1
68%B&2/25 9,'(23$/6(&$0 68%
68%B&2/25 5)3$/6(&$0 68%
68%B&2/25 9,'(2176& 68%
68%B&2/25 5)176& 68%
7,17 9,'(2 0$,1
7,17 5) 0$,1
7,17 9,'(2 68%
7,17 5) 68%
6B%<B$'- 0$,1
6B5<B$'- 0$,1
6B%<B$'- 68%
6B5<B$'- 68%
%3)B4 0+] 0$,1
%3)BI 0+] 0$,1
<B'/ 0+] 0$,1
<B'/ 0+] 3$/176& 0$,1
<B'/ 0+] 6(&$0 0$,1
<B'/ 3$/176& 0$,1
<B'/ 6(&$0 0$,1
<B'/ 9,'(2 3$/176& 0$,1
<B'/ 9,'(2 6(&$0 0$,1
<B'/ 9,'(2 176& 0$,1
%(//BI 0$,1
<B287B/(9(/ 9,'(2 0$,1
)UHH
<B287B/(9(/ 7(;7 0$,1
&B287B/(9(/ 9,'(2 0$,1
)UHH
&B287B/(9(/ 7(;7 0$,1
<B287B/(9(/ 7(;7 68%
<B287B/(9(/ 9,'(2 68%
)UHH
&B287B/(9(/ 7(;7 68%
&B287B/(9(/ 9,'(2 68%
)UHH
%3)B4 0+] 68%
%3)BI 0+] 68%
<B'/ 0+] 68%
<B'/ 0+] 3$/176& 68%
<B'/ 0+] 6(&$0 68%
<B'/ 3$/176& 68%
<B'/ 6(&$0 68%
<B'/ 9,'(2 3$/176& 68%
<B'/ 9,'(2 6(&$0 68%
<B'/ 9,'(2 176& 68%
%(//BI 68%
&B75$3B6: &20% 2))3$/176&176& 0$,1
&B75$3B6: &20% 2))3$/176&176& 68%
090 9,'(2
$)&B*$,1 $9
$)&B*$,1 $9
'HIDXOW &KDQJHG &RPSRQHQW
)RU $VLD
)RU $VLD
)RU $VLD
)RU $VLD
)RU $VLD
)RU $VLD
)RU $VLD
)RU $VLD
)RU $VLD
)RU $VLD
$'-
1R